• 文献检索
  • 文档翻译
  • 深度研究
  • 学术资讯
  • Suppr Zotero 插件Zotero 插件
  • 邀请有礼
  • 套餐&价格
  • 历史记录
应用&插件
Suppr Zotero 插件Zotero 插件浏览器插件Mac 客户端Windows 客户端微信小程序
定价
高级版会员购买积分包购买API积分包
服务
文献检索文档翻译深度研究API 文档MCP 服务
关于我们
关于 Suppr公司介绍联系我们用户协议隐私条款
关注我们

Suppr 超能文献

核心技术专利:CN118964589B侵权必究
粤ICP备2023148730 号-1Suppr @ 2026

文献检索

告别复杂PubMed语法,用中文像聊天一样搜索,搜遍4000万医学文献。AI智能推荐,让科研检索更轻松。

立即免费搜索

文件翻译

保留排版,准确专业,支持PDF/Word/PPT等文件格式,支持 12+语言互译。

免费翻译文档

深度研究

AI帮你快速写综述,25分钟生成高质量综述,智能提取关键信息,辅助科研写作。

立即免费体验

在空间分辨组学数据中表征跨长度尺度的细胞类型空间关系。

Characterizing cell-type spatial relationships across length scales in spatially resolved omics data.

作者信息

Dos Santos Peixoto Rafael, Miller Brendan F, Brusko Maigan A, Aihara Gohta, Atta Lyla, Anant Manjari, Atkinson Mark A, Brusko Todd M, Wasserfall Clive H, Fan Jean

机构信息

Center for Computational Biology, Whiting School of Engineering, Johns Hopkins University, Baltimore, MD, USA.

Department of Biomedical Engineering, Johns Hopkins University, Baltimore, MD, USA.

出版信息

Nat Commun. 2025 Jan 3;16(1):350. doi: 10.1038/s41467-024-55700-1.

DOI:10.1038/s41467-024-55700-1
PMID:39753600
原文链接:https://pmc.ncbi.nlm.nih.gov/articles/PMC11699133/
Abstract

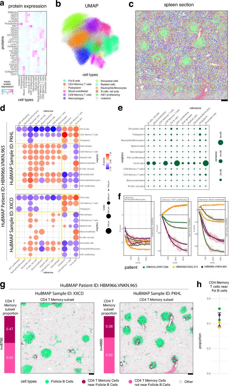
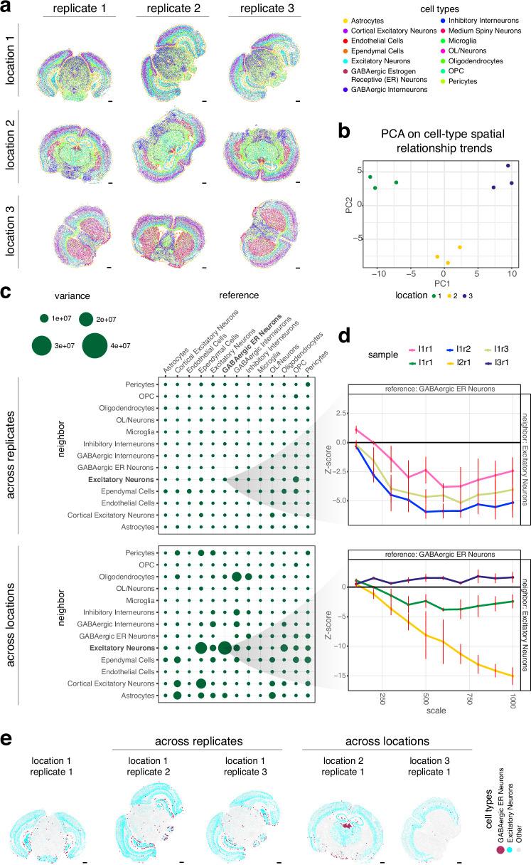
Spatially resolved omics (SRO) technologies enable the identification of cell types while preserving their organization within tissues. Application of such technologies offers the opportunity to delineate cell-type spatial relationships, particularly across different length scales, and enhance our understanding of tissue organization and function. To quantify such multi-scale cell-type spatial relationships, we present CRAWDAD, Cell-type Relationship Analysis Workflow Done Across Distances, as an open-source R package. To demonstrate the utility of such multi-scale characterization, recapitulate expected cell-type spatial relationships, and evaluate against other cell-type spatial analyses, we apply CRAWDAD to various simulated and real SRO datasets of diverse tissues assayed by diverse SRO technologies. We further demonstrate how such multi-scale characterization enabled by CRAWDAD can be used to compare cell-type spatial relationships across multiple samples. Finally, we apply CRAWDAD to SRO datasets of the human spleen to identify consistent as well as patient and sample-specific cell-type spatial relationships. In general, we anticipate such multi-scale analysis of SRO data enabled by CRAWDAD will provide useful quantitative metrics to facilitate the identification, characterization, and comparison of cell-type spatial relationships across axes of interest.

摘要

空间分辨组学(SRO)技术能够在保留细胞在组织内组织结构的同时识别细胞类型。应用此类技术提供了描绘细胞类型空间关系的机会,尤其是在不同长度尺度上,并增进我们对组织结构和功能的理解。为了量化这种多尺度细胞类型空间关系,我们提出了CRAWDAD(跨距离完成的细胞类型关系分析工作流程),作为一个开源的R包。为了证明这种多尺度表征的实用性,重现预期的细胞类型空间关系,并与其他细胞类型空间分析进行比较,我们将CRAWDAD应用于通过各种SRO技术检测的不同组织的各种模拟和真实SRO数据集。我们进一步展示了由CRAWDAD实现的这种多尺度表征如何用于比较多个样本之间的细胞类型空间关系。最后,我们将CRAWDAD应用于人类脾脏的SRO数据集,以识别一致的以及患者和样本特异性的细胞类型空间关系。总体而言,我们预计由CRAWDAD实现的这种SRO数据的多尺度分析将提供有用的定量指标,以促进跨感兴趣轴的细胞类型空间关系的识别、表征和比较。

https://cdn.ncbi.nlm.nih.gov/pmc/blobs/e49e/11699133/fca37dc48584/41467_2024_55700_Fig5_HTML.jpg
https://cdn.ncbi.nlm.nih.gov/pmc/blobs/e49e/11699133/8c82f829a1ad/41467_2024_55700_Fig1_HTML.jpg
https://cdn.ncbi.nlm.nih.gov/pmc/blobs/e49e/11699133/dbdc2a9ed763/41467_2024_55700_Fig2_HTML.jpg
https://cdn.ncbi.nlm.nih.gov/pmc/blobs/e49e/11699133/38ecabf035cb/41467_2024_55700_Fig3_HTML.jpg
https://cdn.ncbi.nlm.nih.gov/pmc/blobs/e49e/11699133/67961a0aef92/41467_2024_55700_Fig4_HTML.jpg
https://cdn.ncbi.nlm.nih.gov/pmc/blobs/e49e/11699133/fca37dc48584/41467_2024_55700_Fig5_HTML.jpg
https://cdn.ncbi.nlm.nih.gov/pmc/blobs/e49e/11699133/8c82f829a1ad/41467_2024_55700_Fig1_HTML.jpg
https://cdn.ncbi.nlm.nih.gov/pmc/blobs/e49e/11699133/dbdc2a9ed763/41467_2024_55700_Fig2_HTML.jpg
https://cdn.ncbi.nlm.nih.gov/pmc/blobs/e49e/11699133/38ecabf035cb/41467_2024_55700_Fig3_HTML.jpg
https://cdn.ncbi.nlm.nih.gov/pmc/blobs/e49e/11699133/67961a0aef92/41467_2024_55700_Fig4_HTML.jpg
https://cdn.ncbi.nlm.nih.gov/pmc/blobs/e49e/11699133/fca37dc48584/41467_2024_55700_Fig5_HTML.jpg

相似文献

1
Characterizing cell-type spatial relationships across length scales in spatially resolved omics data.在空间分辨组学数据中表征跨长度尺度的细胞类型空间关系。
Nat Commun. 2025 Jan 3;16(1):350. doi: 10.1038/s41467-024-55700-1.
2
Characterizing cell-type spatial relationships across length scales in spatially resolved omics data.在空间分辨组学数据中表征跨长度尺度的细胞类型空间关系。
bioRxiv. 2024 Sep 14:2023.10.05.560733. doi: 10.1101/2023.10.05.560733.
3
Digital interventions in mental health: evidence syntheses and economic modelling.数字干预在精神健康中的应用:证据综合和经济建模。
Health Technol Assess. 2022 Jan;26(1):1-182. doi: 10.3310/RCTI6942.
4
Signs and symptoms to determine if a patient presenting in primary care or hospital outpatient settings has COVID-19.在基层医疗机构或医院门诊环境中,如果患者出现以下症状和体征,可判断其是否患有 COVID-19。
Cochrane Database Syst Rev. 2022 May 20;5(5):CD013665. doi: 10.1002/14651858.CD013665.pub3.
5
Survivor, family and professional experiences of psychosocial interventions for sexual abuse and violence: a qualitative evidence synthesis.性虐待和暴力的心理社会干预的幸存者、家庭和专业人员的经验:定性证据综合。
Cochrane Database Syst Rev. 2022 Oct 4;10(10):CD013648. doi: 10.1002/14651858.CD013648.pub2.
6
Graph neural networks for single-cell omics data: a review of approaches and applications.用于单细胞组学数据的图神经网络:方法与应用综述
Brief Bioinform. 2025 Mar 4;26(2). doi: 10.1093/bib/bbaf109.
7
Short-Term Memory Impairment短期记忆障碍
8
Leveraging a foundation model zoo for cell similarity search in oncological microscopy across devices.利用基础模型库进行跨设备肿瘤显微镜检查中的细胞相似性搜索。
Front Oncol. 2025 Jun 18;15:1480384. doi: 10.3389/fonc.2025.1480384. eCollection 2025.
9
A New Measure of Quantified Social Health Is Associated With Levels of Discomfort, Capability, and Mental and General Health Among Patients Seeking Musculoskeletal Specialty Care.一种新的量化社会健康指标与寻求肌肉骨骼专科护理的患者的不适程度、能力以及心理和总体健康水平相关。
Clin Orthop Relat Res. 2025 Apr 1;483(4):647-663. doi: 10.1097/CORR.0000000000003394. Epub 2025 Feb 5.
10
A Spectrum of Understanding: A Qualitative Exploration of Autistic Adults' Understandings and Perceptions of Friendship(s).理解的光谱:对自闭症成年人对友谊的理解与认知的质性探索
Autism Adulthood. 2024 Dec 2;6(4):438-450. doi: 10.1089/aut.2023.0051. eCollection 2024 Dec.

引用本文的文献

1
Constructing and Using Cell Type Populations of the Human Reference Atlas.构建和使用人类参考图谱的细胞类型群体。
bioRxiv. 2025 Aug 20:2025.08.14.670406. doi: 10.1101/2025.08.14.670406.
2
Challenges and Opportunities in Analyzing Cancer-Associated Microbiomes.分析癌症相关微生物群的挑战与机遇
Cancer Res. 2025 Aug 12. doi: 10.1158/0008-5472.CAN-24-3629.
3
Spatial Transcriptomics Identifies Immune-Stromal Niches Associated with Cancer in Adult Dermatomyositis.空间转录组学鉴定成人皮肌炎中与癌症相关的免疫基质微环境。

本文引用的文献

1
High resolution mapping of the tumor microenvironment using integrated single-cell, spatial and in situ analysis.利用集成的单细胞、空间和原位分析技术对肿瘤微环境进行高分辨率图谱绘制。
Nat Commun. 2023 Dec 19;14(1):8353. doi: 10.1038/s41467-023-43458-x.
2
STalign: Alignment of spatial transcriptomics data using diffeomorphic metric mapping.STalign:基于微分同胚度量映射的空间转录组学数据对齐。
Nat Commun. 2023 Dec 8;14(1):8123. doi: 10.1038/s41467-023-43915-7.
3
Advances and prospects for the Human BioMolecular Atlas Program (HuBMAP).人类生物分子图谱计划(HuBMAP)的进展与展望。
bioRxiv. 2025 Mar 19:2025.03.19.644147. doi: 10.1101/2025.03.19.644147.
Nat Cell Biol. 2023 Aug;25(8):1089-1100. doi: 10.1038/s41556-023-01194-w. Epub 2023 Jul 19.
4
Organization of the human intestine at single-cell resolution.人类肠道的单细胞分辨率组织图谱
Nature. 2023 Jul;619(7970):572-584. doi: 10.1038/s41586-023-05915-x. Epub 2023 Jul 19.
5
Spatial profiling technologies illuminate the tumor microenvironment.空间分析技术揭示了肿瘤微环境。
Cancer Cell. 2023 Mar 13;41(3):404-420. doi: 10.1016/j.ccell.2023.01.010. Epub 2023 Feb 16.
6
Deciphering spatial domains from spatially resolved transcriptomics with an adaptive graph attention auto-encoder.利用自适应图注意自动编码器从空间分辨转录组学中破译空间域。
Nat Commun. 2022 Apr 1;13(1):1739. doi: 10.1038/s41467-022-29439-6.
7
Squidpy: a scalable framework for spatial omics analysis.鱿鱼皮:一种用于空间组学分析的可扩展框架。
Nat Methods. 2022 Feb;19(2):171-178. doi: 10.1038/s41592-021-01358-2. Epub 2022 Jan 31.
8
The spatial distribution of immune cell subpopulations in hepatocellular carcinoma.肝癌中免疫细胞亚群的空间分布。
Cancer Sci. 2022 Feb;113(2):423-431. doi: 10.1111/cas.15202. Epub 2021 Dec 13.
9
SpaGCN: Integrating gene expression, spatial location and histology to identify spatial domains and spatially variable genes by graph convolutional network.SpaGCN:通过图卷积网络整合基因表达、空间位置和组织学信息以识别空间域和空间可变基因
Nat Methods. 2021 Nov;18(11):1342-1351. doi: 10.1038/s41592-021-01255-8. Epub 2021 Oct 28.
10
Reduced Follicular Regulatory T Cells in Spleen and Pancreatic Lymph Nodes of Patients With Type 1 Diabetes.1 型糖尿病患者脾脏和胰腺淋巴结滤泡调节性 T 细胞减少。
Diabetes. 2021 Dec;70(12):2892-2902. doi: 10.2337/db21-0091. Epub 2021 Oct 7.