Suppr超能文献

奈雷利单抗通过抑制肿瘤坏死因子信号传导和细胞凋亡减轻辣椒素诱导的急性肺损伤。

Nerelimomab Alleviates Capsaicin-Induced Acute Lung Injury by Inhibiting TNF Signaling and Apoptosis.

作者信息

Huang Lijuan, Du Bing, Cui Xiaohu, Zhao Hanqing, Feng Yanlin, Xu Ziying, Long Jianhai, Yuan Jing, You Fuping

机构信息

School of Basic Medical Sciences, Peking University Health Science Center, Beijing 100191, China.

Department of Bacteriology, Capital Institute of Pediatrics, Beijing 100020, China.

出版信息

Pharmaceuticals (Basel). 2024 Dec 15;17(12):1694. doi: 10.3390/ph17121694.

Abstract

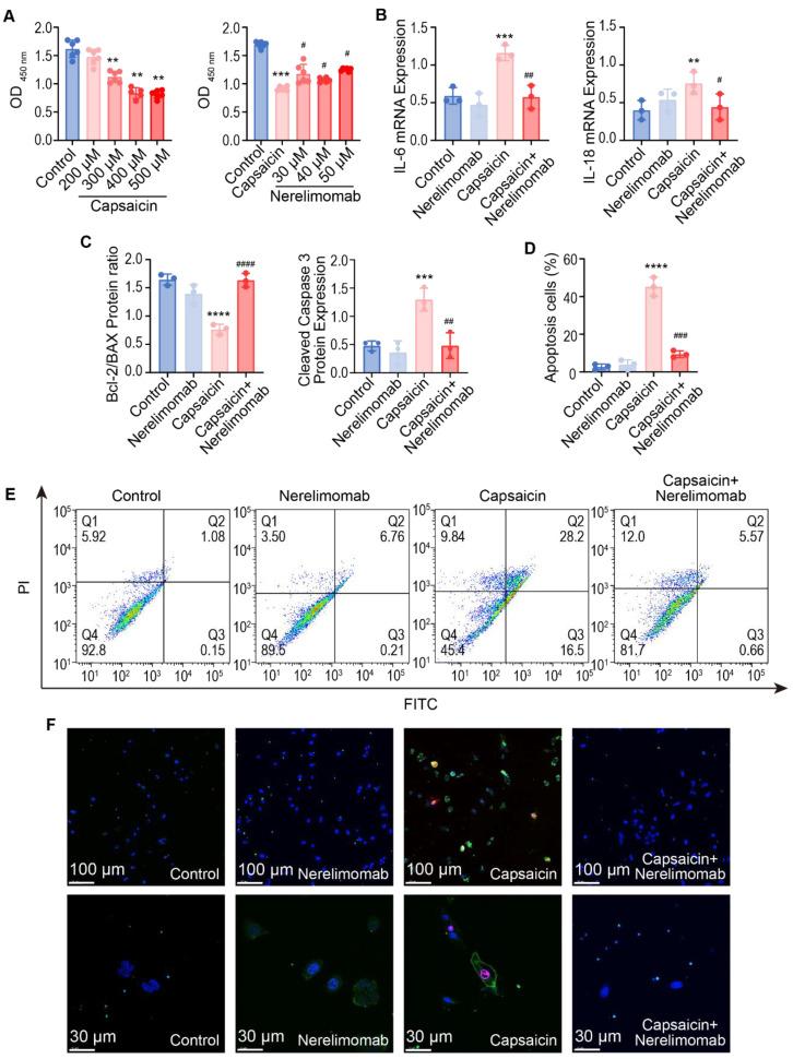
Capsaicin is commonly used as a flavoring and a riot control agent. However, long-term exposure or high doses can cause acute lung injury in military and police personnel. The mechanisms underlying capsaicin-induced pulmonary toxicity remain unclear. Therefore, this study investigated the molecular mechanisms involved in capsaicin-induced acute lung injury using C57BL/6N mice. Through both transcriptomic and proteomic analyses of mouse lung tissue, we identified the involvement of the TNF signaling pathway in capsaicin-mediated acute lung injury. Next, we explored the role of TNF signaling in the progression of acute lung injury to identify potential therapeutic targets. In a capsaicin-induced acute lung injury mouse model and A549 cells, we assessed the therapeutic potential of the TNF-α antibody Nerelimomab. Compared with the control group, TNF-α up-regulation was observed, which correlated with increased pathological changes and elevated IL-6 ( < 0.01) and IL-18 ( < 0.01) levels, both in vivo and in vitro. Flow cytometry revealed that compared to the capsaicin group, Nerelimomab treatment reduced the number of capsaicin-induced apoptotic cells ( < 0.001) and was associated with an increased Bcl-2/Bax ratio ( < 0.01) and reduced cleaved caspase 3 expression ( < 0.001). Analysis of A549 cells treated with capsaicin and Nerelimomab corroborated these results. These findings confirm the involvement of the TNF signaling pathway in capsaicin-induced acute lung injury and the apoptosis of alveolar epithelial cells. In conclusion, capsaicin inhalation can cause acute lung injury, and targeting the TNF signaling pathway offers a promising therapeutic strategy. Nerelimomab demonstrates significant potential in alleviating acute lung injury by inhibiting inflammatory mediator release and diminishing apoptosis. Based on transcriptomic and proteomic analyses, this study highlights the crucial role of the TNF signaling pathway in capsaicin-induced acute lung injury and supports the therapeutic efficacy of Nerelimomab in reducing epithelial apoptosis.

摘要

辣椒素常用作调味剂和防暴剂。然而,长期接触或高剂量使用会导致军事和警务人员出现急性肺损伤。辣椒素诱导的肺毒性潜在机制尚不清楚。因此,本研究使用C57BL/6N小鼠探究了辣椒素诱导急性肺损伤所涉及的分子机制。通过对小鼠肺组织进行转录组学和蛋白质组学分析,我们确定了肿瘤坏死因子(TNF)信号通路参与辣椒素介导的急性肺损伤。接下来,我们探究了TNF信号在急性肺损伤进展中的作用,以确定潜在的治疗靶点。在辣椒素诱导的急性肺损伤小鼠模型和A549细胞中,我们评估了TNF-α抗体Nerelimomab的治疗潜力。与对照组相比,体内和体外均观察到TNF-α上调,这与病理变化增加以及白细胞介素-6(IL-)(<0.01)和IL-18(<0.01)水平升高相关。流式细胞术显示,与辣椒素组相比,Nerelimomab治疗减少了辣椒素诱导的凋亡细胞数量(<0.001),并与Bcl-2/Bax比值增加(<0.01)和裂解的半胱天冬酶3表达降低(<0.00)相关。对用辣椒素和Nerelimomab处理的A549细胞的分析证实了这些结果。这些发现证实了TNF信号通路参与辣椒素诱导的急性肺损伤以及肺泡上皮细胞的凋亡。总之,吸入辣椒素可导致急性肺损伤,靶向TNF信号通路提供了一种有前景的治疗策略。Nerelimomab在通过抑制炎症介质释放和减少凋亡来减轻急性肺损伤方面显示出显著潜力。基于转录组学和蛋白质组学分析,本研究突出了TNF信号通路在辣椒素诱导的急性肺损伤中的关键作用,并支持Nerelimomab在减少上皮细胞凋亡方面的治疗效果。

https://cdn.ncbi.nlm.nih.gov/pmc/blobs/3318/11676931/e88fa01dabf1/pharmaceuticals-17-01694-g001.jpg

文献检索

告别复杂PubMed语法,用中文像聊天一样搜索,搜遍4000万医学文献。AI智能推荐,让科研检索更轻松。

立即免费搜索

文件翻译

保留排版,准确专业,支持PDF/Word/PPT等文件格式,支持 12+语言互译。

免费翻译文档

深度研究

AI帮你快速写综述,25分钟生成高质量综述,智能提取关键信息,辅助科研写作。

立即免费体验