• 文献检索
  • 文档翻译
  • 深度研究
  • 学术资讯
  • Suppr Zotero 插件Zotero 插件
  • 邀请有礼
  • 套餐&价格
  • 历史记录
应用&插件
Suppr Zotero 插件Zotero 插件浏览器插件Mac 客户端Windows 客户端微信小程序
定价
高级版会员购买积分包购买API积分包
服务
文献检索文档翻译深度研究API 文档MCP 服务
关于我们
关于 Suppr公司介绍联系我们用户协议隐私条款
关注我们

Suppr 超能文献

核心技术专利:CN118964589B侵权必究
粤ICP备2023148730 号-1Suppr @ 2026

文献检索

告别复杂PubMed语法,用中文像聊天一样搜索,搜遍4000万医学文献。AI智能推荐,让科研检索更轻松。

立即免费搜索

文件翻译

保留排版,准确专业,支持PDF/Word/PPT等文件格式,支持 12+语言互译。

免费翻译文档

深度研究

AI帮你快速写综述,25分钟生成高质量综述,智能提取关键信息,辅助科研写作。

立即免费体验

利用光激活的镓卟啉,通过体外角质形成细胞感染模型对抗细胞内金黄色葡萄球菌。

Harnessing light-activated gallium porphyrins to combat intracellular Staphylococcus aureus using an in vitro keratinocyte infection model.

作者信息

Szymczak Klaudia, Rychłowski Michał, Zhang Lei, Nakonieczna Joanna

机构信息

Laboratory of Photobiology and Molecular Diagnostics, Intercollegiate Faculty of Biotechnology, University of Gdansk and Medical University of Gdansk, Gdańsk, Poland.

Laboratory of Virus Molecular Biology, Intercollegiate Faculty of Biotechnology, University of Gdansk and Medical University of Gdansk, Gdańsk, Poland.

出版信息

Sci Rep. 2025 Jan 8;15(1):1295. doi: 10.1038/s41598-024-84312-4.

DOI:10.1038/s41598-024-84312-4
PMID:39779728
原文链接:https://pmc.ncbi.nlm.nih.gov/articles/PMC11711192/
Abstract

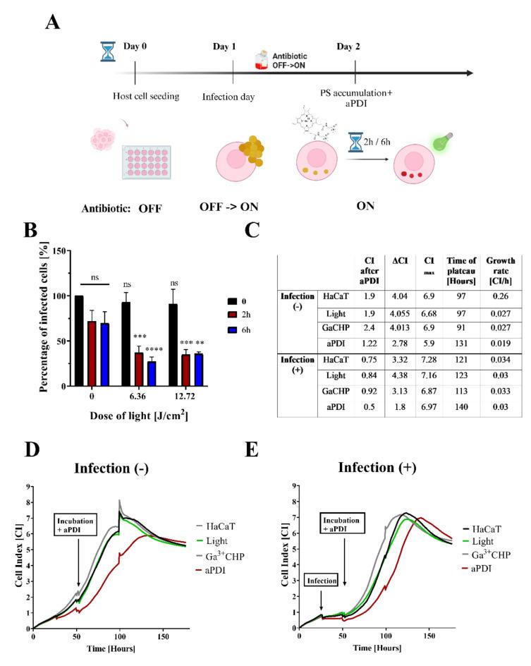
Staphylococcus aureus (S. aureus) can survive inside nonprofessional phagocytes such as keratinocytes, enabling it to evade antibiotics and cause recurrent infections once treatment stops. New antibacterial strategies to eliminate intracellular, multidrug-resistant bacteria are needed. This study used a keratinocyte model infected with methicillin-resistant S. aureus (MRSA) to test light-activated compounds, specifically heme-mimetic gallium (III) porphyrin (GaCHP) and visible light, known as antimicrobial photodynamic inactivation (aPDI), for eliminating intracellular MRSA. GaCHP was found to accumulate more in infected cells, particularly within lysosomal structures where MRSA resides. Flow cytometry and fluorescence microscopy revealed significant colocalization of MRSA and GaCHP. Under aPDI, MRSA showed reduced adhesion to host cells and a 70% reduction in the GFP signal from intracellular bacteria. Additionally, light-activated GaCHP significantly decreased the number of extracellular bacteria, reducing the potential for further infection. This study is the first to analyze aPDI toxicity in real time within an infection model, demonstrating that this method is neither cytotoxic nor phototoxic.

摘要

金黄色葡萄球菌(S. aureus)能够在非专职吞噬细胞(如角质形成细胞)内存活,这使其能够逃避抗生素的作用,并在治疗停止后引发反复感染。因此,需要新的抗菌策略来消除细胞内的多重耐药细菌。本研究使用感染耐甲氧西林金黄色葡萄球菌(MRSA)的角质形成细胞模型,测试光激活化合物,特别是血红素模拟物镓(III)卟啉(GaCHP)和可见光,即抗菌光动力灭活(aPDI),用于消除细胞内的MRSA。研究发现,GaCHP在感染细胞中积累更多,特别是在MRSA所在的溶酶体结构内。流式细胞术和荧光显微镜显示MRSA与GaCHP有显著的共定位。在aPDI作用下,MRSA对宿主细胞的粘附减少,细胞内细菌的绿色荧光蛋白信号降低了70%。此外,光激活的GaCHP显著减少了细胞外细菌的数量,降低了进一步感染的可能性。本研究首次在感染模型中实时分析aPDI的毒性,证明该方法既无细胞毒性也无光毒性。

https://cdn.ncbi.nlm.nih.gov/pmc/blobs/4128/11711192/9afaa585de83/41598_2024_84312_Fig7_HTML.jpg
https://cdn.ncbi.nlm.nih.gov/pmc/blobs/4128/11711192/c4ddb0ab0a10/41598_2024_84312_Fig1_HTML.jpg
https://cdn.ncbi.nlm.nih.gov/pmc/blobs/4128/11711192/f386596a07b2/41598_2024_84312_Fig2_HTML.jpg
https://cdn.ncbi.nlm.nih.gov/pmc/blobs/4128/11711192/b942deca796e/41598_2024_84312_Fig3_HTML.jpg
https://cdn.ncbi.nlm.nih.gov/pmc/blobs/4128/11711192/134afd6c3642/41598_2024_84312_Fig4_HTML.jpg
https://cdn.ncbi.nlm.nih.gov/pmc/blobs/4128/11711192/00b23c301969/41598_2024_84312_Fig5_HTML.jpg
https://cdn.ncbi.nlm.nih.gov/pmc/blobs/4128/11711192/6adf4be6cc8f/41598_2024_84312_Fig6_HTML.jpg
https://cdn.ncbi.nlm.nih.gov/pmc/blobs/4128/11711192/9afaa585de83/41598_2024_84312_Fig7_HTML.jpg
https://cdn.ncbi.nlm.nih.gov/pmc/blobs/4128/11711192/c4ddb0ab0a10/41598_2024_84312_Fig1_HTML.jpg
https://cdn.ncbi.nlm.nih.gov/pmc/blobs/4128/11711192/f386596a07b2/41598_2024_84312_Fig2_HTML.jpg
https://cdn.ncbi.nlm.nih.gov/pmc/blobs/4128/11711192/b942deca796e/41598_2024_84312_Fig3_HTML.jpg
https://cdn.ncbi.nlm.nih.gov/pmc/blobs/4128/11711192/134afd6c3642/41598_2024_84312_Fig4_HTML.jpg
https://cdn.ncbi.nlm.nih.gov/pmc/blobs/4128/11711192/00b23c301969/41598_2024_84312_Fig5_HTML.jpg
https://cdn.ncbi.nlm.nih.gov/pmc/blobs/4128/11711192/6adf4be6cc8f/41598_2024_84312_Fig6_HTML.jpg
https://cdn.ncbi.nlm.nih.gov/pmc/blobs/4128/11711192/9afaa585de83/41598_2024_84312_Fig7_HTML.jpg

相似文献

1
Harnessing light-activated gallium porphyrins to combat intracellular Staphylococcus aureus using an in vitro keratinocyte infection model.利用光激活的镓卟啉,通过体外角质形成细胞感染模型对抗细胞内金黄色葡萄球菌。
Sci Rep. 2025 Jan 8;15(1):1295. doi: 10.1038/s41598-024-84312-4.
2
Rapid Uptake and Photodynamic Inactivation of Staphylococci by Ga(III)-Protoporphyrin IX.Ga(III)-原卟啉IX对葡萄球菌的快速摄取及光动力灭活作用
ACS Infect Dis. 2018 Nov 9;4(11):1564-1573. doi: 10.1021/acsinfecdis.8b00125. Epub 2018 Sep 13.
3
Photodynamic antimicrobial activity of new porphyrin derivatives against methicillin resistant Staphylococcus aureus.新型卟啉衍生物对耐甲氧西林金黄色葡萄球菌的光动力抗菌活性。
J Microbiol. 2018 Nov;56(11):828-837. doi: 10.1007/s12275-018-8244-7. Epub 2018 Oct 24.
4
Photodynamic activation of phytochemical-antibiotic combinations for combatting Staphylococcus aureus from acute wound infections.光动力激活植物化学抗生素组合治疗急性伤口感染的金黄色葡萄球菌。
J Photochem Photobiol B. 2024 Sep;258:112978. doi: 10.1016/j.jphotobiol.2024.112978. Epub 2024 Jul 5.
5
Gallium Mesoporphyrin IX-Mediated Photodestruction: A Pharmacological Trojan Horse Strategy To Eliminate Multidrug-Resistant .镓中卟啉IX介导的光破坏:一种消除多药耐药性的药理学特洛伊木马策略
Mol Pharm. 2022 May 2;19(5):1434-1448. doi: 10.1021/acs.molpharmaceut.1c00993. Epub 2022 Apr 13.
6
Effect of gallium nitrate on the antibacterial activity of vancomycin in methicillin-sensitive and resistant Staphylococcus aureus.硝酸镓对耐甲氧西林敏感和耐药金黄色葡萄球菌中万古霉素抗菌活性的影响。
Arch Microbiol. 2024 Jun 15;206(7):304. doi: 10.1007/s00203-024-04028-x.
7
Monosubstituted tricationic Zn(II) phthalocyanine enhances antimicrobial photodynamic inactivation (aPDI) of methicillin-resistant (MRSA) and cytotoxicity evaluation for topical applications: and study.单取代三阳离子锌(II)酞菁增强抗甲氧西林金黄色葡萄球菌(MRSA)的抗菌光动力灭活(aPDI)作用及其局部应用的细胞毒性评价:体内和体外研究。
Emerg Microbes Infect. 2020 Dec;9(1):1628-1637. doi: 10.1080/22221751.2020.1790305.
8
Development of Staphylococcus aureus tolerance to antimicrobial photodynamic inactivation and antimicrobial blue light upon sub-lethal treatment.耐亚致死光动力和蓝光处理金黄色葡萄球菌的形成。
Sci Rep. 2019 Jul 1;9(1):9423. doi: 10.1038/s41598-019-45962-x.
9
Photodynamic inactivation of methicillin-resistant Staphylococcus aureus by using Giemsa dye as a photosensitizer.吖啶橙作为光敏剂对耐甲氧西林金黄色葡萄球菌的光动力灭活作用。
Photodiagnosis Photodyn Ther. 2024 Feb;45:103952. doi: 10.1016/j.pdpdt.2023.103952. Epub 2023 Dec 24.
10
Harnessing the power of light to treat staphylococcal infections focusing on MRSA.利用光的力量治疗葡萄球菌感染,重点关注耐甲氧西林金黄色葡萄球菌。
Curr Pharm Des. 2015;21(16):2109-21. doi: 10.2174/1381612821666150310102318.

本文引用的文献

1
Photoactivated Gallium Porphyrin Reduces Colonization on the Skin and Suppresses Its Ability to Produce Enterotoxin C and TSST-1.光活化镓卟啉减少皮肤定植并抑制其产生肠毒素C和TSST-1的能力。
Mol Pharm. 2023 Oct 2;20(10):5108-5124. doi: 10.1021/acs.molpharmaceut.3c00399. Epub 2023 Aug 31.
2
Staphylococcus aureus from Atopic Dermatitis Patients: Its Genetic Structure and Susceptibility to Phototreatment.特应性皮炎患者金黄色葡萄球菌:其遗传结构和光疗敏感性。
Microbiol Spectr. 2023 Jun 15;11(3):e0459822. doi: 10.1128/spectrum.04598-22. Epub 2023 May 4.
3
Quaternary ammonium compounds of emerging concern: Classification, occurrence, fate, toxicity and antimicrobial resistance.
新兴关注的季铵化合物:分类、出现、命运、毒性和抗微生物耐药性。
J Hazard Mater. 2023 Mar 5;445:130393. doi: 10.1016/j.jhazmat.2022.130393. Epub 2022 Nov 15.
4
Microscopy-based phenotypic profiling of infection by Staphylococcus aureus clinical isolates reveals intracellular lifestyle as a prevalent feature.基于显微镜的金黄色葡萄球菌临床分离株感染表型分析显示,细胞内生活方式是一种普遍特征。
Nat Commun. 2022 Nov 22;13(1):7174. doi: 10.1038/s41467-022-34790-9.
5
Gallium Mesoporphyrin IX-Mediated Photodestruction: A Pharmacological Trojan Horse Strategy To Eliminate Multidrug-Resistant .镓中卟啉IX介导的光破坏:一种消除多药耐药性的药理学特洛伊木马策略
Mol Pharm. 2022 May 2;19(5):1434-1448. doi: 10.1021/acs.molpharmaceut.1c00993. Epub 2022 Apr 13.
6
Targeted Antimicrobial Photodynamic Therapy of Biofilm-Embedded and Intracellular Staphylococci with a Phage Endolysin's Cell Binding Domain.靶向噬菌体溶菌素细胞结合结构域的生物膜包埋和细胞内葡萄球菌的抗菌光动力疗法。
Microbiol Spectr. 2022 Feb 23;10(1):e0146621. doi: 10.1128/spectrum.01466-21.
7
Coating of a Novel Antimicrobial Nanoparticle with a Macrophage Membrane for the Selective Entry into Infected Macrophages and Killing of Intracellular Staphylococci.一种新型抗菌纳米颗粒用巨噬细胞膜包被以选择性进入受感染的巨噬细胞并杀灭细胞内葡萄球菌
Adv Funct Mater. 2020 Nov 25;30(48). doi: 10.1002/adfm.202004942. Epub 2020 Sep 16.
8
Antimicrobial photodynamic activity of gallium-substituted haemoglobin on silver nanoparticles.镓取代血红蛋白在银纳米粒子上的抗菌光动力活性。
Nanoscale. 2020 Nov 5;12(42):21734-21742. doi: 10.1039/c9nr09064a.
9
Intracellular Staphylococcus aureus persisters upon antibiotic exposure.抗生素暴露后细胞内金黄色葡萄球菌持续存在。
Nat Commun. 2020 May 4;11(1):2200. doi: 10.1038/s41467-020-15966-7.
10
Internalized by Skin Keratinocytes Evade Antibiotic Killing.被皮肤角质形成细胞内化后逃避抗生素杀伤。
Front Microbiol. 2019 Sep 24;10:2242. doi: 10.3389/fmicb.2019.02242. eCollection 2019.