Suppr超能文献

HypoxyStat,一种可增加氧与血红蛋白亲和力的小分子低氧疗法。

HypoxyStat, a small-molecule form of hypoxia therapy that increases oxygen-hemoglobin affinity.

作者信息

Blume Skyler Y, Garg Ankur, Martí-Mateos Yolanda, Midha Ayush D, Chew Brandon T L, Lin Baiwei, Yu Cecile, Dick Ryan, Lee Patrick S, Situ Eva, Sarwaikar Richa, Green Eric, Ramanan Vyas, Grotenbreg Gijsbert, Hoek Maarten, Sinz Christopher, Jain Isha H

机构信息

Gladstone Institutes, San Francisco, CA 94158, USA; Department of Biochemistry and Biophysics, University of California, San Francisco, San Francisco, CA 94158, USA.

Maze Therapeutics, 171 Oyster Point Blvd STE 300, South San Francisco, CA 94080, USA.

出版信息

Cell. 2025 Mar 20;188(6):1580-1588.e11. doi: 10.1016/j.cell.2025.01.029. Epub 2025 Feb 17.

Abstract

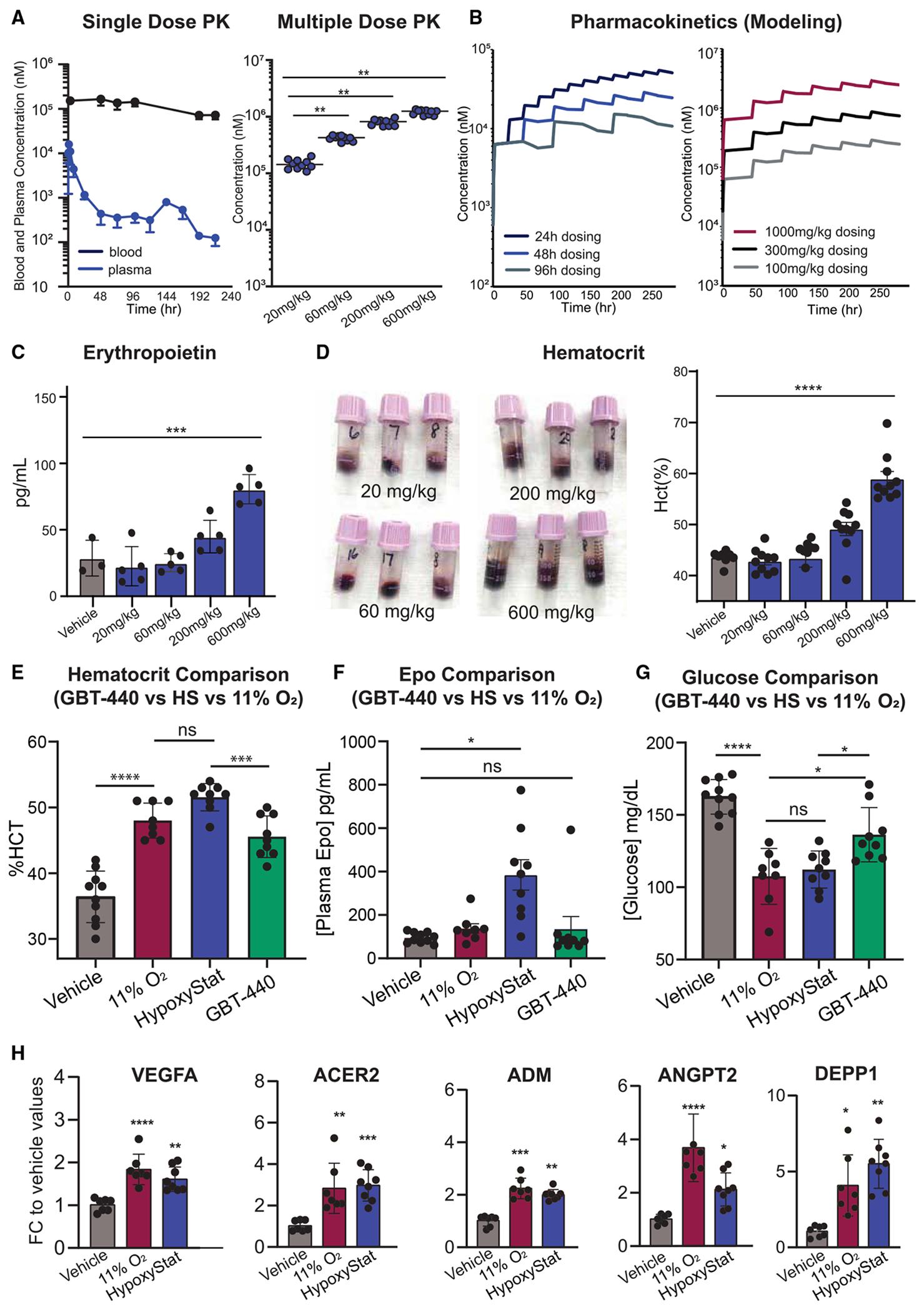
We have previously demonstrated that chronic inhaled hypoxia is remarkably therapeutic in the premier animal model of mitochondrial Leigh syndrome, the Ndufs4 knockout (KO) mouse. Subsequent work has extended this finding to additional mitochondrial diseases and more common conditions. However, challenges inherent to gas-based therapies have hindered the rapid translation of our findings to the clinic. Here, we tested a small molecule (hereafter termed HypoxyStat) that increases the binding affinity of hemoglobin for oxygen, thereby decreasing oxygen offloading to tissues. Daily oral dosing of HypoxyStat caused systemic hypoxia in mice breathing normoxic (21% O) air. When administered prior to disease onset, this treatment dramatically extended the lifespan of Ndufs4 KO mice and rescued additional aspects of disease, including behavior, body weight, neuropathology, and body temperature. HypoxyStat was also able to reverse disease at a very late stage, thereby serving as a clinically tractable form of hypoxia therapy.

摘要

我们之前已经证明,在线粒体 Leigh 综合征的主要动物模型——Ndufs4 基因敲除(KO)小鼠中,慢性吸入性低氧具有显著的治疗作用。后续研究将这一发现扩展到了其他线粒体疾病以及更常见的病症。然而,基于气体的疗法所固有的挑战阻碍了我们的研究结果快速转化到临床应用。在此,我们测试了一种小分子(以下称为 HypoxyStat),它能增加血红蛋白对氧气的结合亲和力,从而减少氧气向组织的释放。每天给小鼠口服 HypoxyStat 会导致其在呼吸常氧(21% O₂)空气时出现全身性低氧。在疾病发作前给予这种治疗,能显著延长 Ndufs4 KO 小鼠的寿命,并挽救疾病的其他方面,包括行为、体重、神经病理学和体温。HypoxyStat 在疾病晚期也能够逆转病情,从而成为一种临床上可行的低氧治疗形式。

https://cdn.ncbi.nlm.nih.gov/pmc/blobs/c9c3/12186697/3f1b7c615f07/nihms-2087898-f0001.jpg

文献检索

告别复杂PubMed语法,用中文像聊天一样搜索,搜遍4000万医学文献。AI智能推荐,让科研检索更轻松。

立即免费搜索

文件翻译

保留排版,准确专业,支持PDF/Word/PPT等文件格式,支持 12+语言互译。

免费翻译文档

深度研究

AI帮你快速写综述,25分钟生成高质量综述,智能提取关键信息,辅助科研写作。

立即免费体验