Suppr超能文献

抑郁症青少年的粪便微生物群组成和细胞因子表达谱变化:一项病例对照研究。

Alterations in fecal microbiota composition and cytokine expression profiles in adolescents with depression: a case-control study.

作者信息

Cheng Yiwen, Zhu Zhangcheng, Yang Zhi, Liu Xia, Qian Xiulian, Zhu Juntao, Hu Xinzhu, Jiang Peijie, Cui Tingting, Wang Yuwei, Ding Wenwen, Lei Wenhui, Gao Jie, Zhang Jingchen, Li Yating, Shao Li, Ling Zongxin, Hu Weiming

机构信息

Collaborative Innovation Center for Diagnosis and Treatment of Infectious Diseases, State Key Laboratory for Diagnosis and Treatment of Infectious Diseases, National Clinical Research Center for Infectious Diseases, The First Affiliated Hospital, School of Medicine, Zhejiang University, Hangzhou, 310003, Zhejiang, China.

Department of Preventive Medicine, School of Public Health and Management, Wenzhou Medical University, Wenzhou, 325035, Zhejiang, China.

出版信息

Sci Rep. 2025 Apr 9;15(1):12177. doi: 10.1038/s41598-025-97369-6.

Abstract

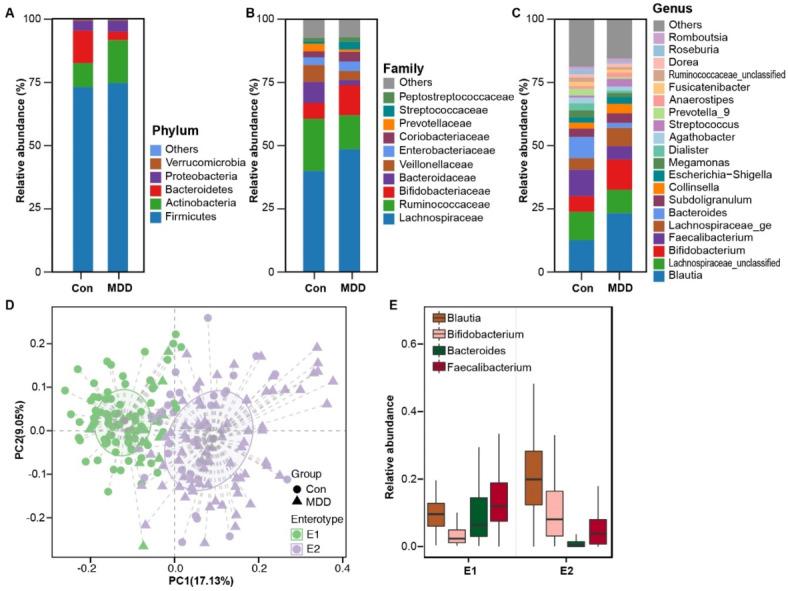
Emerging evidence has highlighted that altered gut microbiota are associated with the onset and progression of depression via regulating the gut-brain axis. However, existing research has predominantly focused on children and adults, frequently neglecting adolescent depression. Given the rising prevalence and substantial impact of adolescent depression on functional impairment and suicidality, it is essential to focus more on this age group. In this study, we examined the fecal microbiota and inflammatory profiles of 99 depressed adolescents and 106 age-matched healthy controls using Illumina NovaSeq sequencing and multiplex immunoassays, respectively. Our findings revealed lower bacterial α-diversity and richness, alongside altered β-diversity in adolescents with depression. Gut dysbiosis associated with adolescent depression was characterized by increased pro-inflammatory genera such as Streptococcus and decreased anti-inflammatory genera like Faecalibacterium. These differential genera may serve as potential non-invasive biomarkers for adolescent depression, either individually or in combination. We also observed disruptions in the inferred microbiota functions in adolescent depression-associated microbiota, particularly in glycolysis and gluconeogenesis. Additionally, depressed adolescents exhibited systemic immune dysfunction, with elevated levels of pro-inflammatory cytokines and chemokines, which showed significant correlations with the differential genera. Our study bridges the gap between children and adults by providing new insights into the fecal microbiota characteristics and their links to immune system disruptions in depressed adolescents, which offer new targets for the diagnosis and treatment of depression in this age group.

摘要

新出现的证据表明,肠道微生物群的改变通过调节肠-脑轴与抑郁症的发生和发展有关。然而,现有研究主要集中在儿童和成年人身上,经常忽视青少年抑郁症。鉴于青少年抑郁症的患病率不断上升,且对功能损害和自杀行为有重大影响,因此更有必要关注这一年龄组。在本研究中,我们分别使用Illumina NovaSeq测序和多重免疫测定法,对99名抑郁青少年和106名年龄匹配的健康对照者的粪便微生物群和炎症特征进行了检测。我们的研究结果显示,抑郁青少年的细菌α多样性和丰富度较低,β多样性也发生了改变。与青少年抑郁症相关的肠道生态失调的特征是促炎菌属(如链球菌)增加,而抗炎菌属(如粪杆菌)减少。这些差异菌属可能单独或联合作为青少年抑郁症潜在的非侵入性生物标志物。我们还观察到与青少年抑郁症相关的微生物群中推断的微生物功能受到干扰,特别是在糖酵解和糖异生方面。此外,抑郁青少年表现出全身免疫功能障碍,促炎细胞因子和趋化因子水平升高,且与差异菌属显著相关。我们的研究通过提供有关抑郁青少年粪便微生物群特征及其与免疫系统紊乱之间联系的新见解,填补了儿童和成年人研究之间的空白,为该年龄组抑郁症的诊断和治疗提供了新的靶点。

https://cdn.ncbi.nlm.nih.gov/pmc/blobs/ec83/11982373/9589b083f2dd/41598_2025_97369_Fig1_HTML.jpg

文献AI研究员

20分钟写一篇综述,助力文献阅读效率提升50倍。

立即体验

用中文搜PubMed

大模型驱动的PubMed中文搜索引擎

马上搜索

文档翻译

学术文献翻译模型,支持多种主流文档格式。

立即体验