• 文献检索
  • 文档翻译
  • 深度研究
  • 学术资讯
  • Suppr Zotero 插件Zotero 插件
  • 邀请有礼
  • 套餐&价格
  • 历史记录
应用&插件
Suppr Zotero 插件Zotero 插件浏览器插件Mac 客户端Windows 客户端微信小程序
定价
高级版会员购买积分包购买API积分包
服务
文献检索文档翻译深度研究API 文档MCP 服务
关于我们
关于 Suppr公司介绍联系我们用户协议隐私条款
关注我们

Suppr 超能文献

核心技术专利:CN118964589B侵权必究
粤ICP备2023148730 号-1Suppr @ 2026

文献检索

告别复杂PubMed语法,用中文像聊天一样搜索,搜遍4000万医学文献。AI智能推荐,让科研检索更轻松。

立即免费搜索

文件翻译

保留排版,准确专业,支持PDF/Word/PPT等文件格式,支持 12+语言互译。

免费翻译文档

深度研究

AI帮你快速写综述,25分钟生成高质量综述,智能提取关键信息,辅助科研写作。

立即免费体验

用于鉴定有益肠道微生物的粪便和胃肠道样本宏基因组分析的比较

Comparison of metagenomic analysis of fecal and gastrointestinal tract samples for identifying beneficial gut microorganisms.

作者信息

Ahn Ji-Seon, Han Eui-Jeong, Chung Hea-Jong

机构信息

Honam Regional Center, Korea Basic Science Institute, Gwangju, Republic of Korea.

College of Pharmacy, Chung-Ang University, Seoul, Republic of Korea.

出版信息

Front Microbiol. 2025 Mar 26;16:1533580. doi: 10.3389/fmicb.2025.1533580. eCollection 2025.

DOI:10.3389/fmicb.2025.1533580
PMID:40207154
原文链接:https://pmc.ncbi.nlm.nih.gov/articles/PMC11979174/
Abstract

INTRODUCTION

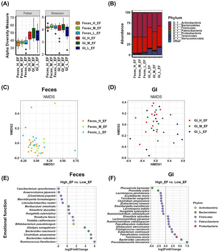
Previous research on the gut microbiome has primarily focused on fecal microbiota, raising concerns about whether fecal samples accurately represent the entire intestinal microbiota. Studies have shown that microbial communities across the gastrointestinal (GI) tract are more diverse than those in feces, suggesting that microbial composition may vary depending on the sampling method. Additionally, analyzing the broader diversity of microbial communities in the GI tract may enhance the identification of potentially beneficial microbiota.

METHODS

In this study, we compare gut microbiome datasets obtained from fecal samples and GI samples (collected by pooling luminal contents and mucosal scrapings from the stomach to the end of the colon) of 6-month-old mice using 16S rRNA sequencing. We further investigate the associations between gut microbiota and motor, cognitive, and emotional functions in mice, examining differences between the two sample types. To assess these variations, we apply DESeq2 analysis to identify microbial species enriched in high-functioning groups and evaluate how their selection may differ depending on the sampling approach.

RESULTS

Our findings reveal notable differences in microbial composition between fecal and GI samples, suggesting that sampling methods may influence the identification of beneficial bacteria.

DISCUSSION

These results highlight the importance of selecting an appropriate sampling approach in microbiome research to ensure a comprehensive understanding of gut microbiota-host interactions.

摘要

引言

先前关于肠道微生物群的研究主要集中在粪便微生物群上,这引发了人们对粪便样本是否能准确代表整个肠道微生物群的担忧。研究表明,整个胃肠道(GI)的微生物群落比粪便中的微生物群落更加多样化,这表明微生物组成可能因采样方法而异。此外,分析胃肠道中微生物群落更广泛的多样性可能会增强对潜在有益微生物群的识别。

方法

在本研究中,我们使用16S rRNA测序比较了从6个月大小鼠的粪便样本和胃肠道样本(通过汇集从胃到结肠末端的管腔内容物和粘膜刮片收集)获得的肠道微生物群数据集。我们进一步研究了小鼠肠道微生物群与运动、认知和情感功能之间的关联,检查了两种样本类型之间的差异。为了评估这些差异,我们应用DESeq2分析来识别在高功能组中富集的微生物物种,并评估它们的选择如何因采样方法而异。

结果

我们的研究结果揭示了粪便样本和胃肠道样本之间微生物组成的显著差异,这表明采样方法可能会影响有益细菌的识别。

讨论

这些结果强调了在微生物组研究中选择合适采样方法的重要性,以确保全面了解肠道微生物群与宿主之间的相互作用。

https://cdn.ncbi.nlm.nih.gov/pmc/blobs/0d6e/11979174/7844531dfb62/fmicb-16-1533580-g004.jpg
https://cdn.ncbi.nlm.nih.gov/pmc/blobs/0d6e/11979174/34938a58d0f1/fmicb-16-1533580-g001.jpg
https://cdn.ncbi.nlm.nih.gov/pmc/blobs/0d6e/11979174/2bdb4f173f42/fmicb-16-1533580-g002.jpg
https://cdn.ncbi.nlm.nih.gov/pmc/blobs/0d6e/11979174/0c2cf7005dcc/fmicb-16-1533580-g003.jpg
https://cdn.ncbi.nlm.nih.gov/pmc/blobs/0d6e/11979174/7844531dfb62/fmicb-16-1533580-g004.jpg
https://cdn.ncbi.nlm.nih.gov/pmc/blobs/0d6e/11979174/34938a58d0f1/fmicb-16-1533580-g001.jpg
https://cdn.ncbi.nlm.nih.gov/pmc/blobs/0d6e/11979174/2bdb4f173f42/fmicb-16-1533580-g002.jpg
https://cdn.ncbi.nlm.nih.gov/pmc/blobs/0d6e/11979174/0c2cf7005dcc/fmicb-16-1533580-g003.jpg
https://cdn.ncbi.nlm.nih.gov/pmc/blobs/0d6e/11979174/7844531dfb62/fmicb-16-1533580-g004.jpg

相似文献

1
Comparison of metagenomic analysis of fecal and gastrointestinal tract samples for identifying beneficial gut microorganisms.用于鉴定有益肠道微生物的粪便和胃肠道样本宏基因组分析的比较
Front Microbiol. 2025 Mar 26;16:1533580. doi: 10.3389/fmicb.2025.1533580. eCollection 2025.
2
Smart capsule for targeted proximal colon microbiome sampling.靶向近端结肠微生物组采样的智能胶囊。
Acta Biomater. 2022 Dec;154:83-96. doi: 10.1016/j.actbio.2022.09.050. Epub 2022 Sep 24.
3
Genetic hypogonadal mouse model reveals niche-specific influence of reproductive axis and sex on intestinal microbial communities.遗传型性腺功能减退症小鼠模型揭示了生殖轴和性别对肠道微生物群落的特定小生境影响。
Biol Sex Differ. 2023 Nov 6;14(1):79. doi: 10.1186/s13293-023-00564-1.
4
Gastrointestinal Biogeography of Luminal Microbiota and Short-Chain Fatty Acids in Sika Deer (Cervus nippon).梅花鹿肠道腔微生物区系和短链脂肪酸的胃肠地理学研究。
Appl Environ Microbiol. 2022 Sep 13;88(17):e0049922. doi: 10.1128/aem.00499-22. Epub 2022 Aug 11.
5
The Compositional Structure of the Small Intestinal Microbial Community via Balloon-Assisted Enteroscopy.经气囊辅助式小肠镜观察的小肠微生物群落的组成结构。
Digestion. 2022;103(4):308-318. doi: 10.1159/000524023. Epub 2022 Apr 8.
6
The regional diversity of gut microbiome along the GI tract of male C57BL/6 mice.雄性 C57BL/6 小鼠胃肠道内肠道微生物组的区域多样性。
BMC Microbiol. 2021 Feb 12;21(1):44. doi: 10.1186/s12866-021-02099-0.
7
Metagenomic analysis reveals the community composition of the microbiome in different segments of the digestive tract in donkeys and cows: implications for microbiome research.宏基因组分析揭示了驴和牛消化道不同部位微生物群落的组成:对微生物组研究的启示。
BMC Microbiol. 2024 Dec 19;24(1):530. doi: 10.1186/s12866-024-03696-5.
8
Spatial Heterogeneity of Gut Microbial Composition along the Gastrointestinal Tract in Natural Populations of House Mice.家鼠自然种群胃肠道中肠道微生物组成的空间异质性
PLoS One. 2016 Sep 26;11(9):e0163720. doi: 10.1371/journal.pone.0163720. eCollection 2016.
9
Natural and after colon washing fecal samples: the two sides of the coin for investigating the human gut microbiome.自然粪便和结肠灌洗样本:研究人类肠道微生物组的双刃剑。
Sci Rep. 2022 Oct 25;12(1):17909. doi: 10.1038/s41598-022-20888-z.
10
Analysis of Transcriptionally Active Bacteria Throughout the Gastrointestinal Tract of Healthy Individuals.健康个体整个胃肠道中具有转录活性的细菌分析。
Gastroenterology. 2019 Oct;157(4):1081-1092.e3. doi: 10.1053/j.gastro.2019.05.068. Epub 2019 Jun 5.

本文引用的文献

1
Microbiota-gut-brain axis and its therapeutic applications in neurodegenerative diseases.微生物群-肠-脑轴及其在神经退行性疾病中的治疗应用。
Signal Transduct Target Ther. 2024 Feb 16;9(1):37. doi: 10.1038/s41392-024-01743-1.
2
Identification of Muscle Strength-Related Gut Microbes through Human Fecal Microbiome Transplantation.通过人体粪便微生物移植鉴定与肌肉力量相关的肠道微生物。
Int J Mol Sci. 2024 Jan 4;25(1):662. doi: 10.3390/ijms25010662.
3
The Impact of Microbiota on the Gut-Brain Axis: Examining the Complex Interplay and Implications.
微生物群对肠-脑轴的影响:探究复杂的相互作用及影响
J Clin Med. 2023 Aug 11;12(16):5231. doi: 10.3390/jcm12165231.
4
The Role of Gut Microbiota in Anxiety, Depression, and Other Mental Disorders as Well as the Protective Effects of Dietary Components.肠道微生物群在焦虑、抑郁和其他精神障碍中的作用,以及膳食成分的保护作用。
Nutrients. 2023 Jul 23;15(14):3258. doi: 10.3390/nu15143258.
5
Identification of the Intestinal Microbes Associated with Locomotion.鉴定与运动相关的肠道微生物。
Int J Mol Sci. 2023 Jul 13;24(14):11392. doi: 10.3390/ijms241411392.
6
Gut microbiome, cognitive function and brain structure: a multi-omics integration analysis.肠道微生物组、认知功能和大脑结构:多组学整合分析。
Transl Neurodegener. 2022 Nov 14;11(1):49. doi: 10.1186/s40035-022-00323-z.
7
The function of gut microbiota in immune-related neurological disorders: a review.肠道微生物群在免疫相关神经紊乱中的作用:综述。
J Neuroinflammation. 2022 Jun 15;19(1):154. doi: 10.1186/s12974-022-02510-1.
8
Effect of simultaneous testing of two mice in the tail suspension test and forced swim test.同时在悬尾试验和强迫游泳试验中测试两只小鼠的效果。
Sci Rep. 2022 Jun 2;12(1):9224. doi: 10.1038/s41598-022-12986-9.
9
Comparative Analysis of Original and Replaced Gut Microbiomes within Same Individuals Identified the Intestinal Microbes Associated with Weight Gaining.对同一受试者体内原始肠道微生物群和替代肠道微生物群的比较分析确定了与体重增加相关的肠道微生物。
Microorganisms. 2022 May 20;10(5):1062. doi: 10.3390/microorganisms10051062.
10
The gut microbiome and mental health: advances in research and emerging priorities.肠道微生物组与心理健康:研究进展和新出现的重点。
Mol Psychiatry. 2022 Apr;27(4):1908-1919. doi: 10.1038/s41380-022-01479-w. Epub 2022 Mar 2.