• 文献检索
  • 文档翻译
  • 深度研究
  • 学术资讯
  • Suppr Zotero 插件Zotero 插件
  • 邀请有礼
  • 套餐&价格
  • 历史记录
应用&插件
Suppr Zotero 插件Zotero 插件浏览器插件Mac 客户端Windows 客户端微信小程序
定价
高级版会员购买积分包购买API积分包
服务
文献检索文档翻译深度研究API 文档MCP 服务
关于我们
关于 Suppr公司介绍联系我们用户协议隐私条款
关注我们

Suppr 超能文献

核心技术专利:CN118964589B侵权必究
粤ICP备2023148730 号-1Suppr @ 2026

文献检索

告别复杂PubMed语法,用中文像聊天一样搜索,搜遍4000万医学文献。AI智能推荐,让科研检索更轻松。

立即免费搜索

文件翻译

保留排版,准确专业,支持PDF/Word/PPT等文件格式,支持 12+语言互译。

免费翻译文档

深度研究

AI帮你快速写综述,25分钟生成高质量综述,智能提取关键信息,辅助科研写作。

立即免费体验

利用综合转录组分析和机器学习框架鉴定卵巢癌中与去泛素化基因相关的特征。

Identification of a deubiquitinating gene-related signature in ovarian cancer using integrated transcriptomic analysis and machine learning framework.

作者信息

Hu Suwan, Wang Mengting

机构信息

Department of Obstetrics and Gynecology, The Affiliated Hospital of Yangzhou University, Yangzhou University, Yangzhou, Jiangsu, China.

出版信息

Discov Oncol. 2025 Apr 10;16(1):510. doi: 10.1007/s12672-025-02267-y.

DOI:10.1007/s12672-025-02267-y
PMID:40208475
原文链接:https://pmc.ncbi.nlm.nih.gov/articles/PMC11985714/
Abstract

BACKGROUND

Ovarian carcinoma represents an aggressive malignancy with poor prognosis and limited therapeutic efficacy. While deubiquitinating (DUB) genes are known to regulate crucial cellular processes and cancer progression, their specific roles in ovarian carcinoma remain poorly understood.

METHODS

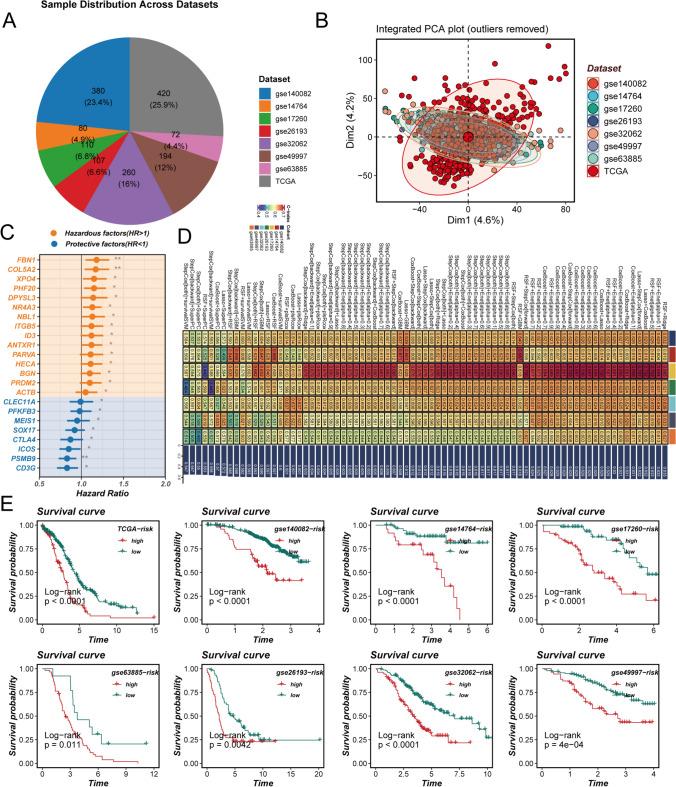
We conducted an integrated analysis of single-cell RNA sequencing and bulk transcriptome data from public databases. DUB genes were identified through Genecard database. Using the Seurat package, we performed cell clustering and differential expression analysis. Cell-cell communications were analyzed using CellChat. A DUB-related risk signature (DRS) was developed using machine learning approaches through integration of GEO and TCGA datasets. The prognostic value and immune characteristics of the signature were systematically evaluated.

RESULTS

Our analysis revealed eight distinct cell subtypes in the tumor microenvironment, including epithelial, fibroblast, myeloid, and Treg cells. DUB-high cells were predominantly found in Treg and myeloid populations, exhibiting elevated expression of tumor-related pathways and enhanced cell-cell communication networks, particularly between fibroblasts and myeloid cells. Conversely, DUB-low cells were enriched in epithelial populations with reduced immune activity. The DRS model demonstrated robust prognostic value across multiple independent cohorts. High-risk patients, as classified by the DRS, showed significantly poorer survival outcomes and distinct immune infiltration patterns compared to low-risk patients.

CONCLUSION

This study provides comprehensive insights into DUB gene expression patterns across different cell populations in ovarian carcinoma. The established DRS model offers a promising tool for risk stratification and may guide personalized therapeutic strategies. Our findings highlight the potential role of DUB genes in modulating the tumor immune microenvironment and patient outcomes in ovarian carcinoma.

摘要

背景

卵巢癌是一种侵袭性恶性肿瘤,预后较差且治疗效果有限。虽然已知去泛素化(DUB)基因可调节关键的细胞过程和癌症进展,但其在卵巢癌中的具体作用仍知之甚少。

方法

我们对来自公共数据库的单细胞RNA测序和批量转录组数据进行了综合分析。通过Genecard数据库鉴定DUB基因。使用Seurat软件包进行细胞聚类和差异表达分析。使用CellChat分析细胞间通讯。通过整合GEO和TCGA数据集,采用机器学习方法开发了一个与DUB相关的风险特征(DRS)。系统评估了该特征的预后价值和免疫特征。

结果

我们的分析揭示了肿瘤微环境中的八种不同细胞亚型,包括上皮细胞、成纤维细胞、髓样细胞和调节性T细胞(Treg)。DUB高表达细胞主要存在于Treg和髓样细胞群体中,表现出肿瘤相关通路的表达升高以及细胞间通讯网络增强,尤其是在成纤维细胞和髓样细胞之间。相反,DUB低表达细胞在上皮细胞群体中富集,免疫活性降低。DRS模型在多个独立队列中显示出强大的预后价值。根据DRS分类,高危患者与低危患者相比,生存结果明显更差,免疫浸润模式也不同。

结论

本研究全面深入地了解了卵巢癌不同细胞群体中DUB基因的表达模式。所建立的DRS模型为风险分层提供了一个有前景的工具,并可能指导个性化治疗策略。我们的发现突出了DUB基因在调节卵巢癌肿瘤免疫微环境和患者预后方面的潜在作用。

https://cdn.ncbi.nlm.nih.gov/pmc/blobs/ee42/11985714/d1bae38ce8e9/12672_2025_2267_Fig5_HTML.jpg
https://cdn.ncbi.nlm.nih.gov/pmc/blobs/ee42/11985714/ddb4e96c31d0/12672_2025_2267_Fig1_HTML.jpg
https://cdn.ncbi.nlm.nih.gov/pmc/blobs/ee42/11985714/f05fe515ae6d/12672_2025_2267_Fig2_HTML.jpg
https://cdn.ncbi.nlm.nih.gov/pmc/blobs/ee42/11985714/e156f9d02a00/12672_2025_2267_Fig3_HTML.jpg
https://cdn.ncbi.nlm.nih.gov/pmc/blobs/ee42/11985714/52d681aaecbb/12672_2025_2267_Fig4_HTML.jpg
https://cdn.ncbi.nlm.nih.gov/pmc/blobs/ee42/11985714/d1bae38ce8e9/12672_2025_2267_Fig5_HTML.jpg
https://cdn.ncbi.nlm.nih.gov/pmc/blobs/ee42/11985714/ddb4e96c31d0/12672_2025_2267_Fig1_HTML.jpg
https://cdn.ncbi.nlm.nih.gov/pmc/blobs/ee42/11985714/f05fe515ae6d/12672_2025_2267_Fig2_HTML.jpg
https://cdn.ncbi.nlm.nih.gov/pmc/blobs/ee42/11985714/e156f9d02a00/12672_2025_2267_Fig3_HTML.jpg
https://cdn.ncbi.nlm.nih.gov/pmc/blobs/ee42/11985714/52d681aaecbb/12672_2025_2267_Fig4_HTML.jpg
https://cdn.ncbi.nlm.nih.gov/pmc/blobs/ee42/11985714/d1bae38ce8e9/12672_2025_2267_Fig5_HTML.jpg

相似文献

1
Identification of a deubiquitinating gene-related signature in ovarian cancer using integrated transcriptomic analysis and machine learning framework.利用综合转录组分析和机器学习框架鉴定卵巢癌中与去泛素化基因相关的特征。
Discov Oncol. 2025 Apr 10;16(1):510. doi: 10.1007/s12672-025-02267-y.
2
Harnessing single-cell and multi-omics insights: STING pathway-based predictive signature for immunotherapy response in lung adenocarcinoma.利用单细胞和多组学见解:基于STING通路的肺腺癌免疫治疗反应预测特征
Front Immunol. 2025 Apr 16;16:1575084. doi: 10.3389/fimmu.2025.1575084. eCollection 2025.
3
Characterizing tumor biology and immune microenvironment in high-grade serous ovarian cancer via single-cell RNA sequencing: insights for targeted and personalized immunotherapy strategies.通过单细胞RNA测序表征高级别浆液性卵巢癌的肿瘤生物学和免疫微环境:对靶向和个性化免疫治疗策略的见解
Front Immunol. 2025 Jan 17;15:1500153. doi: 10.3389/fimmu.2024.1500153. eCollection 2024.
4
Machine learning-assisted analysis of epithelial mesenchymal transition pathway for prognostic stratification and immune infiltration assessment in ovarian cancer.机器学习辅助分析上皮间质转化通路在卵巢癌中的预后分层和免疫浸润评估。
Front Endocrinol (Lausanne). 2023 Jun 19;14:1196094. doi: 10.3389/fendo.2023.1196094. eCollection 2023.
5
Unraveling the PANoptosis Landscape in Osteosarcoma: A Single-Cell Sequencing and Machine Learning Approach to Prognostic Modeling and Tumor Microenvironment Analysis.解析骨肉瘤中的PAN细胞焦亡全景:一种用于预后建模和肿瘤微环境分析的单细胞测序与机器学习方法
Int J Genomics. 2025 Mar 20;2025:6915258. doi: 10.1155/ijog/6915258. eCollection 2025.
6
Multi-omics identification of a polyamine metabolism related signature for hepatocellular carcinoma and revealing tumor microenvironment characteristics.多组学鉴定肝细胞癌中与多胺代谢相关的特征并揭示肿瘤微环境特征
Front Immunol. 2025 Apr 22;16:1570378. doi: 10.3389/fimmu.2025.1570378. eCollection 2025.
7
Integration of histone modification-based risk signature with drug sensitivity analysis reveals novel therapeutic strategies for lower-grade glioma.基于组蛋白修饰的风险特征与药物敏感性分析的整合揭示了低级别胶质瘤的新治疗策略。
Front Pharmacol. 2025 Jan 13;15:1523779. doi: 10.3389/fphar.2024.1523779. eCollection 2024.
8
Combining multi-omics analysis with machine learning to uncover novel molecular subtypes, prognostic markers, and insights into immunotherapy for melanoma.将多组学分析与机器学习相结合,以揭示黑色素瘤的新型分子亚型、预后标志物以及免疫治疗相关见解。
BMC Cancer. 2025 Apr 7;25(1):630. doi: 10.1186/s12885-025-14012-3.
9
Exploring tumor microenvironment in molecular subtyping and prognostic signatures in ovarian cancer and identification of SH2D1A as a key regulator of ovarian cancer carcinogenesis.探索卵巢癌分子亚型和预后特征中的肿瘤微环境,并鉴定SH2D1A作为卵巢癌发生的关键调节因子。
Heliyon. 2024 Sep 17;10(18):e38014. doi: 10.1016/j.heliyon.2024.e38014. eCollection 2024 Sep 30.
10
Unveiling the role of PANoptosis-related genes in breast cancer: an integrated study by multi-omics analysis and machine learning algorithms.揭示PAN细胞焦亡相关基因在乳腺癌中的作用:一项通过多组学分析和机器学习算法的综合研究。
Breast Cancer Res Treat. 2025 May;211(1):35-50. doi: 10.1007/s10549-025-07620-x. Epub 2025 Jan 28.

本文引用的文献

1
Cross-tissue multi-omics analyses reveal the gut microbiota's absence impacts organ morphology, immune homeostasis, bile acid and lipid metabolism.跨组织多组学分析表明,肠道微生物群的缺失会影响器官形态、免疫稳态、胆汁酸和脂质代谢。
Imeta. 2025 Feb 14;4(1):e272. doi: 10.1002/imt2.272. eCollection 2025 Feb.
2
Navigating the immune landscape with plasma cells: A pan-cancer signature for precision immunotherapy.利用浆细胞探索免疫格局:精准免疫治疗的泛癌特征
Biofactors. 2025 Jan-Feb;51(1):e2142. doi: 10.1002/biof.2142. Epub 2024 Nov 4.
3
Leveraging mitochondrial-programmed cell death dynamics to enhance prognostic accuracy and immunotherapy efficacy in lung adenocarcinoma.
利用线粒体程序性细胞死亡动力学提高肺腺癌的预后准确性和免疫治疗效果。
J Immunother Cancer. 2024 Oct 24;12(10):e010008. doi: 10.1136/jitc-2024-010008.
4
Integrative multi-omic and machine learning approach for prognostic stratification and therapeutic targeting in lung squamous cell carcinoma.用于肺鳞状细胞癌预后分层和治疗靶点的整合多组学与机器学习方法
Biofactors. 2025 Jan-Feb;51(1):e2128. doi: 10.1002/biof.2128. Epub 2024 Oct 11.
5
Single-cell sequencing reveals novel proliferative cell type: a key player in renal cell carcinoma prognosis and therapeutic response.单细胞测序揭示新型增殖细胞类型:在肾癌预后和治疗反应中的关键角色。
Clin Exp Med. 2024 Jul 25;24(1):167. doi: 10.1007/s10238-024-01424-x.
6
Deciphering lung adenocarcinoma prognosis and immunotherapy response through an AI-driven stemness-related gene signature.通过人工智能驱动的干性相关基因特征解读肺腺癌的预后和免疫治疗反应。
J Cell Mol Med. 2024 Jul;28(14):e18564. doi: 10.1111/jcmm.18564.
7
Integrating machine learning and single-cell analysis to uncover lung adenocarcinoma progression and prognostic biomarkers.将机器学习和单细胞分析相结合,以揭示肺腺癌的进展和预后生物标志物。
J Cell Mol Med. 2024 Jul;28(13):e18516. doi: 10.1111/jcmm.18516.
8
Exploring cellular diversity in lung adenocarcinoma epithelium: Advancing prognostic methods and immunotherapeutic strategies.探索肺腺癌上皮细胞的多样性:推进预后方法和免疫治疗策略。
Cell Prolif. 2024 Nov;57(11):e13703. doi: 10.1111/cpr.13703. Epub 2024 Jun 30.
9
Deciphering lung adenocarcinoma evolution: Integrative single-cell genomics identifies the prognostic lung progression associated signature.解析肺腺癌演变:整合单细胞基因组学鉴定与肺进展相关的预后特征。
J Cell Mol Med. 2024 Jun;28(11):e18408. doi: 10.1111/jcmm.18408.
10
Regulation of Treg cells by cytokine signaling and co-stimulatory molecules.细胞因子信号和共刺激分子对 Treg 细胞的调节。
Front Immunol. 2024 May 13;15:1387975. doi: 10.3389/fimmu.2024.1387975. eCollection 2024.