Wang Wenjia, Gao Yaping, Liu Yihan, Xia Shurui, Xu Jiayao, Qin Liwei, Jia Yongxu, Qin Yanru
Department of Oncology, The First Affiliated Hospital of Zhengzhou University, Zhengzhou, China.
Front Immunol. 2025 Mar 27;16:1549965. doi: 10.3389/fimmu.2025.1549965. eCollection 2025.
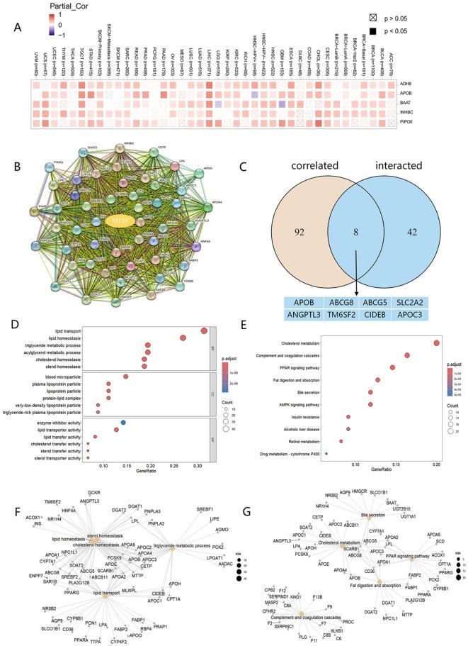
Microsomal triglyceride transfer protein (MTTP) is an essential lipid transfer protein for the synthesis and secretion of very low density lipoprotein (VLDL) in hepatocytes and chylomicrons (CM) in intestinal cells. Further researches have revealed that MTTP exerted its functions in a variety of tissues beyond the liver and intestine, including the heart, neural tissues and antigen-presenting cells. Dysregulation of MTTP expression can lead to many diseases, such as lipid metabolism disorders, insulin resistance and cardiovascular diseases. Despite its importance, research on MTTP in cancer is limited, with no comprehensive pan-cancer studies available.
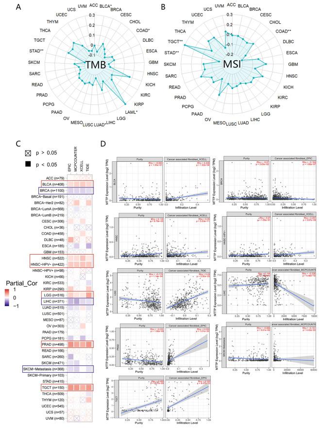
MTTP expression was explored with the TIMER 2.0 and Sangerbox databases. The pathological stages and survival analysis of MTTP were analyzed via GEPIA and Kaplan Meier plotter. The gene mutations of MTTP were analyzed by cBioPortal database. The immune landscape of MTTP in the tumor microenvironment(TME) was analyzed using the TIMER 2.0 and single-cell sequencing. Based on the RNA-seq data in TCGA, we constructed GSEA enrichment analysis for MTTP. We identified the pro-tumor and anti-ferroptosis functions of MTTP in gastric cancer (GC) cells by and experiments, and analyzed the effect of TME on ferroptosis by single-cell sequencing.
MTTP expression was elevated in at least 1/3 tumors. High expression of MTTP was associated with poor prognosis in most tumors. MTTP levels were significantly correlated with three scores (immune, stromal, and extimate) and immune checkpoints in at least half of tumor types. Single cell sequencing of immune cells showed that MTTP was mainly expressed in macrophages, especially in microglia. MTTP increased in GC and MTTP knockdown limited the proliferation, migration and invasion abilities of GC cells, accompanied by increased sensitivity to ferroptosis. In addition, analyzing the ferroptosis genes associated with MTTP at the single cell level, we found that macrophages may be involved in the ferroptosis process in GC.
Our pan-cancer study emphasizes that MTTP is a promising prognostic and immunotherapeutic biomarker in tumors. High expression of MTTP is correlated with the infiltration of diverse immune cells and regulates ferroptosis in GC cells, providing a potential target for tumor immunotherapy.
微粒体甘油三酯转运蛋白(MTTP)是肝细胞中极低密度脂蛋白(VLDL)以及肠细胞中乳糜微粒(CM)合成与分泌所必需的脂质转运蛋白。进一步研究表明,MTTP在肝脏和肠道以外的多种组织中发挥作用,包括心脏、神经组织和抗原呈递细胞。MTTP表达失调可导致多种疾病,如脂质代谢紊乱、胰岛素抵抗和心血管疾病。尽管其很重要,但关于MTTP在癌症方面的研究有限,尚无全面的泛癌研究。
利用TIMER 2.0和Sangerbox数据库探究MTTP表达情况。通过GEPIA和Kaplan Meier plotter分析MTTP的病理分期和生存情况。利用cBioPortal数据库分析MTTP的基因突变情况。使用TIMER 2.0和单细胞测序分析MTTP在肿瘤微环境(TME)中的免疫格局。基于TCGA中的RNA-seq数据,我们构建了MTTP的GSEA富集分析。我们通过实验确定了MTTP在胃癌(GC)细胞中的促肿瘤和抗铁死亡功能,并通过单细胞测序分析了TME对铁死亡的影响。
MTTP表达在至少1/3的肿瘤中升高。MTTP高表达与大多数肿瘤的预后不良相关。在至少一半的肿瘤类型中,MTTP水平与三个评分(免疫、基质和估计值)以及免疫检查点显著相关。免疫细胞的单细胞测序表明,MTTP主要在巨噬细胞中表达,尤其是在小胶质细胞中。MTTP在GC中升高,MTTP敲低限制了GC细胞的增殖、迁移和侵袭能力,同时增加了对铁死亡的敏感性。此外,在单细胞水平分析与MTTP相关的铁死亡基因,我们发现巨噬细胞可能参与了GC中的铁死亡过程。
我们的泛癌研究强调,MTTP是一种有前景的肿瘤预后和免疫治疗生物标志物。MTTP的高表达与多种免疫细胞的浸润相关,并调节GC细胞中的铁死亡,为肿瘤免疫治疗提供了一个潜在靶点。