• 文献检索
  • 文档翻译
  • 深度研究
  • 学术资讯
  • Suppr Zotero 插件Zotero 插件
  • 邀请有礼
  • 套餐&价格
  • 历史记录
应用&插件
Suppr Zotero 插件Zotero 插件浏览器插件Mac 客户端Windows 客户端微信小程序
定价
高级版会员购买积分包购买API积分包
服务
文献检索文档翻译深度研究API 文档MCP 服务
关于我们
关于 Suppr公司介绍联系我们用户协议隐私条款
关注我们

Suppr 超能文献

核心技术专利:CN118964589B侵权必究
粤ICP备2023148730 号-1Suppr @ 2026

文献检索

告别复杂PubMed语法,用中文像聊天一样搜索,搜遍4000万医学文献。AI智能推荐,让科研检索更轻松。

立即免费搜索

文件翻译

保留排版,准确专业,支持PDF/Word/PPT等文件格式,支持 12+语言互译。

免费翻译文档

深度研究

AI帮你快速写综述,25分钟生成高质量综述,智能提取关键信息,辅助科研写作。

立即免费体验

与腺病毒初免和三聚体gp140蛋白加强免疫相比,ALVAC初免和单体gp120蛋白加强免疫诱导出不同的HIV-1特异性体液和细胞免疫反应。

ALVAC-prime and monomeric gp120 protein boost induces distinct HIV-1 specific humoral and cellular responses compared with adenovirus-prime and trimeric gp140 protein boost.

作者信息

Fisher Leigh H, Lazarus Erica, Yu Chenchen, Moodie Zoe, Stieh Daniel J, Yates Nicole, Zhang Lu, Sawant Sheetal, De Rosa Stephen C, Cohen Kristen W, Morris Daryl, Grant Shannon, Randhawa April, Miner Maurine D, Hendriks Jenny, Wegmann Frank, Gill Katherine M, Laher Fatima, Bekker Linda-Gail, Gray Glenda E, Corey Lawrence, McElrath M Juliana, Martin Troy, Gilbert Peter B, Tomaras Georgia, Walsh Stephen R, Baden Lindsey R

机构信息

Vaccine and Infectious Disease Division, Fred Hutchinson Cancer Center, Seattle, Washington, United States of America.

Perinatal HIV Research Unit, University of the Witwatersrand, Johannesburg, South Africa.

出版信息

PLOS Glob Public Health. 2025 Apr 11;5(4):e0004250. doi: 10.1371/journal.pgph.0004250. eCollection 2025.

DOI:10.1371/journal.pgph.0004250
PMID:40215224
原文链接:https://pmc.ncbi.nlm.nih.gov/articles/PMC11990749/
Abstract

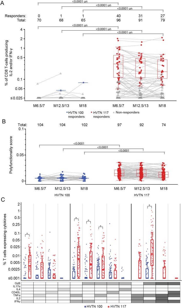
Although clade-specific and cross-clade mosaic prime-boost HIV-1 vaccine regimens were advanced to the HVTN 702 and HVTN 705 efficacy trials, neither regimen prevented HIV acquisition. The respective Phase 1/2a studies, HVTN 100 (NCT02404311) and HVTN 117/HPX2004 (NCT02788045), provided rich immunological data, including previously identified correlates of risk, for comparing immune responses elicited by these vaccine regimens over time. We analyzed antibody responses measured by binding antibody multiplex assay, and CD4+ and CD8+ T-cell responses measured by intracellular cytokine staining in per-protocol vaccinees in HVTN 100 (n=186) vs. HVTN 117/HPX2004 (n=99) after the months 6 and 12 vaccinations (months 6.5/7 and 12.5/13), and 6 months after the last vaccination (month 18). At month 12.5/13, both regimens induced similarly high IgG breadth against gp120, gp140, and V1V2 antigens, and similar IgG responses to gp70-BCaseA V1V2. IgG V1V2 responses were more durable in HVTN 117/HPX2004, with the largest difference in the gp70-BCaseA V1V2 IgG response rate at month 18 (17.8% in HVTN 100 vs 61.9% in HVTN 117/HPX2004, p<0.001). IgG3 responses to consensus Env antigens were higher and more durable in HVTN117/HPX2004; for example, IgG3 response rate to the consensus gp140 antigen was 65.9% in HVTN 117/HPX2004 vs 6.3% in HVTN 100 at month 18 (TMLE p<0.0001). At month 18, both regimens induced similar IgG3 responses to gp70-BCaseA V1V2 (3.2% in HVTN 100 vs 1.1% in HVTN 117/HPX2004). Polyfunctional CD4+ Env was significantly higher in HVTN 100, and polyfunctional CD4+ Gag was higher in HVTN 117/HPX2004. CD8+ T-cell responses were not seen in HVTN 100, while CD8+ T-cell response rates in HVTN 117/HPX2004 reached up to 42%. Despite the distinct immune responses induced by the two HIV vaccine regimens, the lack of demonstrated efficacy suggests that broader, higher magnitude, and possibly qualitatively different immune responses are needed for protection against HIV acquisition. Trial registration: ClinicalTrials.gov NCT02404311 and NCT02788045; South African National Clinical Trials Registry (DOH-27-0215-4796).

摘要

尽管特定分支和跨分支嵌合初免-加强HIV-1疫苗方案已推进至HVTN 702和HVTN 705疗效试验,但两种方案均未能预防HIV感染。各自的1/2a期研究,即HVTN 100(NCT02404311)和HVTN 117/HPX2004(NCT02788045),提供了丰富的免疫学数据,包括先前确定的风险相关因素,以便比较这些疫苗方案随时间引发的免疫反应。我们分析了在HVTN 100(n = 186)与HVTN 117/HPX2004(n = 99)中,按照方案接种疫苗者在第6个月和第12个月接种疫苗后(第6.5/7个月和第12.5/13个月)以及最后一次接种疫苗后6个月(第18个月),通过结合抗体多重分析测量的抗体反应,以及通过细胞内细胞因子染色测量的CD4 +和CD8 + T细胞反应。在第12.5/13个月时,两种方案诱导的针对gp120、gp140和V1V2抗原的IgG广度同样高,并且对gp70-BCaseA V1V2的IgG反应相似。HVTN 117/HPX2004中的IgG V1V2反应更持久,在第18个月时,gp70-BCaseA V1V2 IgG反应率差异最大(HVTN 100中为17.8%,HVTN 117/HPX2004中为61.9%,p<0.001)。HVTN117/HPX2004中对共有Env抗原的IgG3反应更高且更持久;例如,在第18个月时,HVTN 117/HPX2004中对共有gp140抗原的IgG3反应率为65.9%,而HVTN 100中为6.3%(TMLE p<0.0001)。在第18个月时,两种方案诱导的对gp70-BCaseA V1V2的IgG3反应相似(HVTN 100中为3.2%,HVTN 117/HPX2004中为1.1%)。HVTN 100中的多功能CD4 + Env显著更高,而HVTN 117/HPX2004中的多功能CD4 + Gag更高。HVTN 100中未观察到CD8 + T细胞反应,而HVTN 117/HPX2004中的CD8 + T细胞反应率高达42%。尽管两种HIV疫苗方案诱导的免疫反应不同,但缺乏已证明的疗效表明,需要更广泛、更高强度且可能在质量上不同的免疫反应来预防HIV感染。试验注册:ClinicalTrials.gov NCT02404311和NCT02788045;南非国家临床试验注册中心(DOH-27-0215-4796)。

https://cdn.ncbi.nlm.nih.gov/pmc/blobs/7777/11990749/0405e3469a01/pgph.0004250.g006.jpg
https://cdn.ncbi.nlm.nih.gov/pmc/blobs/7777/11990749/cf3cc1a30d5b/pgph.0004250.g001.jpg
https://cdn.ncbi.nlm.nih.gov/pmc/blobs/7777/11990749/beaf4a6362bb/pgph.0004250.g002.jpg
https://cdn.ncbi.nlm.nih.gov/pmc/blobs/7777/11990749/6ea7cd411fca/pgph.0004250.g003.jpg
https://cdn.ncbi.nlm.nih.gov/pmc/blobs/7777/11990749/119b53b1955c/pgph.0004250.g004.jpg
https://cdn.ncbi.nlm.nih.gov/pmc/blobs/7777/11990749/16eb698210bb/pgph.0004250.g005.jpg
https://cdn.ncbi.nlm.nih.gov/pmc/blobs/7777/11990749/0405e3469a01/pgph.0004250.g006.jpg
https://cdn.ncbi.nlm.nih.gov/pmc/blobs/7777/11990749/cf3cc1a30d5b/pgph.0004250.g001.jpg
https://cdn.ncbi.nlm.nih.gov/pmc/blobs/7777/11990749/beaf4a6362bb/pgph.0004250.g002.jpg
https://cdn.ncbi.nlm.nih.gov/pmc/blobs/7777/11990749/6ea7cd411fca/pgph.0004250.g003.jpg
https://cdn.ncbi.nlm.nih.gov/pmc/blobs/7777/11990749/119b53b1955c/pgph.0004250.g004.jpg
https://cdn.ncbi.nlm.nih.gov/pmc/blobs/7777/11990749/16eb698210bb/pgph.0004250.g005.jpg
https://cdn.ncbi.nlm.nih.gov/pmc/blobs/7777/11990749/0405e3469a01/pgph.0004250.g006.jpg

相似文献

1
ALVAC-prime and monomeric gp120 protein boost induces distinct HIV-1 specific humoral and cellular responses compared with adenovirus-prime and trimeric gp140 protein boost.与腺病毒初免和三聚体gp140蛋白加强免疫相比,ALVAC初免和单体gp120蛋白加强免疫诱导出不同的HIV-1特异性体液和细胞免疫反应。
PLOS Glob Public Health. 2025 Apr 11;5(4):e0004250. doi: 10.1371/journal.pgph.0004250. eCollection 2025.
2
Safety and immunogenicity after a 30-month boost of a subtype C ALVAC-HIV (vCP2438) vaccine prime plus bivalent subtype C gp120/MF59 vaccine boost (HVTN 100): A phase 1-2 randomized double-blind placebo-controlled trial.C型ALVAC-HIV(vCP2438)疫苗初免加二价C型gp120/MF59疫苗加强免疫(HVTN 100)30个月后的安全性和免疫原性:一项1-2期随机双盲安慰剂对照试验。
PLOS Glob Public Health. 2024 Sep 20;4(9):e0003319. doi: 10.1371/journal.pgph.0003319. eCollection 2024.
3
Immune correlates analysis of the Imbokodo (HVTN 705/HPX2008) efficacy trial of a mosaic HIV-1 vaccine regimen evaluated in Southern African people assigned female sex at birth: a two-phase case-control study.免疫相关性分析在南非出生时被分配为女性的人群中评估的马赛克 HIV-1 疫苗方案的 Imbokodo(HVTN 705/HPX2008)疗效试验:一项两阶段病例对照研究。
EBioMedicine. 2024 Oct;108:105320. doi: 10.1016/j.ebiom.2024.105320. Epub 2024 Sep 4.
4
A polyvalent DNA prime with matched polyvalent protein/GLA-SE boost regimen elicited the most robust and broad IgG and IgG3 V1V2 binding antibody and CD4+ T cell responses among 13 HIV vaccine trials.在13项HIV疫苗试验中,一种多价DNA初免与匹配的多价蛋白质/GLA-SE加强免疫方案引发了最强烈且广泛的IgG和IgG3 V1V2结合抗体以及CD4+ T细胞反应。
Emerg Microbes Infect. 2025 Dec;14(1):2485317. doi: 10.1080/22221751.2025.2485317. Epub 2025 Apr 7.
5
Safety and immune responses after a 12-month booster in healthy HIV-uninfected adults in HVTN 100 in South Africa: A randomized double-blind placebo-controlled trial of ALVAC-HIV (vCP2438) and bivalent subtype C gp120/MF59 vaccines.南非 HVTN 100 中健康 HIV 阴性成人 12 个月加强免疫后的安全性和免疫应答:ALVAC-HIV(vCP2438)和二价 C 亚型 gp120/MF59 疫苗的随机双盲安慰剂对照试验。
PLoS Med. 2020 Feb 24;17(2):e1003038. doi: 10.1371/journal.pmed.1003038. eCollection 2020 Feb.
6
Safety and immunogenicity of two heterologous HIV vaccine regimens in healthy, HIV-uninfected adults (TRAVERSE): a randomised, parallel-group, placebo-controlled, double-blind, phase 1/2a study.两种异源 HIV 疫苗方案在健康、未感染 HIV 的成年人中的安全性和免疫原性(TRAVERSE):一项随机、平行分组、安慰剂对照、双盲、1/2a 期研究。
Lancet HIV. 2020 Oct;7(10):e688-e698. doi: 10.1016/S2352-3018(20)30229-0.
7
Antibody and cellular responses to HIV vaccine regimens with DNA plasmid as compared with ALVAC priming: An analysis of two randomized controlled trials.抗体和细胞对 HIV 疫苗方案的反应与 DNA 质粒作为佐剂相比:两项随机对照试验分析。
PLoS Med. 2020 May 22;17(5):e1003117. doi: 10.1371/journal.pmed.1003117. eCollection 2020 May.
8
Landscapes of binding antibody and T-cell responses to pox-protein HIV vaccines in Thais and South Africans.泰国人和南非人中痘蛋白 HIV 疫苗结合抗体和 T 细胞反应的景观。
PLoS One. 2020 Jan 30;15(1):e0226803. doi: 10.1371/journal.pone.0226803. eCollection 2020.
9
Safety and immunogenicity of a polyvalent DNA-protein HIV vaccine with matched Env immunogens delivered as a prime-boost regimen or coadministered in HIV-uninfected adults in the USA (HVTN 124): a phase 1, placebo-controlled, double-blind randomised controlled trial.一种多价 DNA-蛋白 HIV 疫苗的安全性和免疫原性,该疫苗采用匹配的 Env 免疫原作为初免-加强方案或与 HIV 未感染者中的成年人共同给药,在美国进行的一项 1 期、安慰剂对照、双盲随机对照试验(HVTN 124)。
Lancet HIV. 2024 May;11(5):e285-e299. doi: 10.1016/S2352-3018(24)00036-5.
10
Non-HIV Vaccine-Induced Immune Responses as Potential Baseline Immunogenicity Predictors of ALVAC-HIV and AIDSVAX B/E-Induced Immune Responses.非 HIV 疫苗诱导的免疫应答作为 ALVAC-HIV 和 AIDSVAX B/E 诱导的免疫应答的潜在基线免疫原性预测指标。
Viruses. 2024 Aug 27;16(9):1365. doi: 10.3390/v16091365.

本文引用的文献

1
Immune correlates analysis of the Imbokodo (HVTN 705/HPX2008) efficacy trial of a mosaic HIV-1 vaccine regimen evaluated in Southern African people assigned female sex at birth: a two-phase case-control study.免疫相关性分析在南非出生时被分配为女性的人群中评估的马赛克 HIV-1 疫苗方案的 Imbokodo(HVTN 705/HPX2008)疗效试验:一项两阶段病例对照研究。
EBioMedicine. 2024 Oct;108:105320. doi: 10.1016/j.ebiom.2024.105320. Epub 2024 Sep 4.
2
Accurate structure prediction of biomolecular interactions with AlphaFold 3.利用 AlphaFold 3 进行生物分子相互作用的精确结构预测。
Nature. 2024 Jun;630(8016):493-500. doi: 10.1038/s41586-024-07487-w. Epub 2024 May 8.
3
Safety and immunogenicity of a polyvalent DNA-protein HIV vaccine with matched Env immunogens delivered as a prime-boost regimen or coadministered in HIV-uninfected adults in the USA (HVTN 124): a phase 1, placebo-controlled, double-blind randomised controlled trial.
一种多价 DNA-蛋白 HIV 疫苗的安全性和免疫原性,该疫苗采用匹配的 Env 免疫原作为初免-加强方案或与 HIV 未感染者中的成年人共同给药,在美国进行的一项 1 期、安慰剂对照、双盲随机对照试验(HVTN 124)。
Lancet HIV. 2024 May;11(5):e285-e299. doi: 10.1016/S2352-3018(24)00036-5.
4
Exploring HIV Vaccine Progress in the Pre-Clinical and Clinical Setting: From History to Future Prospects.探索临床前和临床环境中的 HIV 疫苗进展:从历史到未来展望。
Viruses. 2024 Feb 27;16(3):368. doi: 10.3390/v16030368.
5
Analysis of the HIV Vaccine Trials Network 702 Phase 2b-3 HIV-1 Vaccine Trial in South Africa Assessing RV144 Antibody and T-Cell Correlates of HIV-1 Acquisition Risk.分析南非 HIV 疫苗试验网络 702 期 2b-3 期 HIV-1 疫苗试验,评估 RV144 抗体和 T 细胞与 HIV-1 感染风险的相关性。
J Infect Dis. 2022 Aug 24;226(2):246-257. doi: 10.1093/infdis/jiac260.
6
Vaccine Efficacy of ALVAC-HIV and Bivalent Subtype C gp120-MF59 in Adults.ALVAC-HIV 和双价 C 型 gp120-MF59 疫苗在成年人中的功效。
N Engl J Med. 2021 Mar 25;384(12):1089-1100. doi: 10.1056/NEJMoa2031499.
7
Safety and immunogenicity of two heterologous HIV vaccine regimens in healthy, HIV-uninfected adults (TRAVERSE): a randomised, parallel-group, placebo-controlled, double-blind, phase 1/2a study.两种异源 HIV 疫苗方案在健康、未感染 HIV 的成年人中的安全性和免疫原性(TRAVERSE):一项随机、平行分组、安慰剂对照、双盲、1/2a 期研究。
Lancet HIV. 2020 Oct;7(10):e688-e698. doi: 10.1016/S2352-3018(20)30229-0.
8
Safety and immune responses after a 12-month booster in healthy HIV-uninfected adults in HVTN 100 in South Africa: A randomized double-blind placebo-controlled trial of ALVAC-HIV (vCP2438) and bivalent subtype C gp120/MF59 vaccines.南非 HVTN 100 中健康 HIV 阴性成人 12 个月加强免疫后的安全性和免疫应答:ALVAC-HIV(vCP2438)和二价 C 亚型 gp120/MF59 疫苗的随机双盲安慰剂对照试验。
PLoS Med. 2020 Feb 24;17(2):e1003038. doi: 10.1371/journal.pmed.1003038. eCollection 2020 Feb.
9
Vaccine-Induced Antibodies Mediate Higher Antibody-Dependent Cellular Cytotoxicity After Interleukin-15 Pretreatment of Natural Killer Effector Cells.白细胞介素 15 预处理自然杀伤细胞后,疫苗诱导的抗体介导更高的抗体依赖性细胞细胞毒性。
Front Immunol. 2019 Nov 27;10:2741. doi: 10.3389/fimmu.2019.02741. eCollection 2019.
10
Immune correlates of the Thai RV144 HIV vaccine regimen in South Africa.南非泰国 RV144 HIV 疫苗方案的免疫相关性。
Sci Transl Med. 2019 Sep 18;11(510). doi: 10.1126/scitranslmed.aax1880.