• 文献检索
  • 文档翻译
  • 深度研究
  • 学术资讯
  • Suppr Zotero 插件Zotero 插件
  • 邀请有礼
  • 套餐&价格
  • 历史记录
应用&插件
Suppr Zotero 插件Zotero 插件浏览器插件Mac 客户端Windows 客户端微信小程序
定价
高级版会员购买积分包购买API积分包
服务
文献检索文档翻译深度研究API 文档MCP 服务
关于我们
关于 Suppr公司介绍联系我们用户协议隐私条款
关注我们

Suppr 超能文献

核心技术专利:CN118964589B侵权必究
粤ICP备2023148730 号-1Suppr @ 2026

文献检索

告别复杂PubMed语法,用中文像聊天一样搜索,搜遍4000万医学文献。AI智能推荐,让科研检索更轻松。

立即免费搜索

文件翻译

保留排版,准确专业,支持PDF/Word/PPT等文件格式,支持 12+语言互译。

免费翻译文档

深度研究

AI帮你快速写综述,25分钟生成高质量综述,智能提取关键信息,辅助科研写作。

立即免费体验

所有诊断:效率与透明度能否共存?一种可解释的深度学习方法。

ALL diagnosis: can efficiency and transparency coexist? An explainble deep learning approach.

作者信息

Muhammad Dost, Salman Muhammad, Keles Ayse, Bendechache Malika

机构信息

CRT-AI and ADAPT Research Centres, School of Computer Science, University of Galway, Galway, Ireland.

Department of Software Engineering, University of Malakand, Malakand, Pakistan.

出版信息

Sci Rep. 2025 Apr 14;15(1):12812. doi: 10.1038/s41598-025-97297-5.

DOI:10.1038/s41598-025-97297-5
PMID:40229347
原文链接:https://pmc.ncbi.nlm.nih.gov/articles/PMC11997075/
Abstract

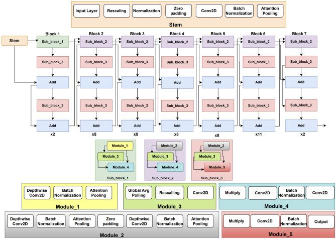
Acute Lymphoblastic Leukemia (ALL) is a life-threatening malignancy characterized by its aggressive progression and detrimental effects on the hematopoietic system. Early and accurate diagnosis is paramount to optimizing therapeutic interventions and improving clinical outcomes. This study introduces a novel diagnostic framework that synergizes the EfficientNet-B7 architecture with Explainable Artificial Intelligence (XAI) methodologies to address challenges in performance, computational efficiency, and explainability. The proposed model achieves improved diagnostic performance, with accuracies exceeding 96% on the Taleqani Hospital dataset and 95.50% on the C-NMC-19 and Multi-Cancer datasets. Rigorous evaluation across multiple metrics-including Area Under the Curve (AUC), mean Average Precision (mAP), Accuracy, Precision, Recall, and F1-score-demonstrates the model's robustness and establishes its superiority over state-of-the-art architectures namely VGG-19, InceptionResNetV2, ResNet50, DenseNet50 and AlexNet . Furthermore, the framework significantly reduces computational overhead, achieving up to 40% faster inference times, thereby enhancing its clinical applicability. To address the opacity inherent in Deep learning (DL) models, the framework integrates advanced XAI techniques, including Gradient-weighted Class Activation Mapping (Grad-CAM), Class Activation Mapping (CAM), Local Interpretable Model-Agnostic Explanations (LIME), and Integrated Gradients (IG), providing transparent and explainable insights into model predictions. This fusion of high diagnostic precision, computational efficiency, and explainability positions the proposed framework as a transformative tool for ALL diagnosis, bridging the gap between cutting-edge AI technologies and practical clinical deployment.

摘要

急性淋巴细胞白血病(ALL)是一种危及生命的恶性肿瘤,其特征是进展迅速且对造血系统有不良影响。早期准确诊断对于优化治疗干预措施和改善临床结果至关重要。本研究引入了一种新颖的诊断框架,该框架将EfficientNet - B7架构与可解释人工智能(XAI)方法相结合,以应对性能、计算效率和可解释性方面的挑战。所提出的模型实现了更高的诊断性能,在Taleqani医院数据集上的准确率超过96%,在C - NMC - 19和多癌症数据集上的准确率为95.50%。通过包括曲线下面积(AUC)、平均平均精度(mAP)、准确率、精确率、召回率和F1分数在内的多个指标进行的严格评估,证明了该模型的稳健性,并确立了其相对于VGG - 19、InceptionResNetV2、ResNet50、DenseNet50和AlexNet等现有先进架构的优越性。此外,该框架显著减少了计算开销,推理时间加快了40%,从而提高了其临床适用性。为了解决深度学习(DL)模型固有的不透明性问题,该框架集成了先进的XAI技术,包括梯度加权类激活映射(Grad - CAM)、类激活映射(CAM)、局部可解释模型无关解释(LIME)和集成梯度(IG),为模型预测提供透明且可解释的见解。这种高诊断精度、计算效率和可解释性的融合,使所提出的框架成为ALL诊断的变革性工具,弥合了前沿人工智能技术与实际临床应用之间的差距。

https://cdn.ncbi.nlm.nih.gov/pmc/blobs/2134/11997075/247ce3807c80/41598_2025_97297_Fig12_HTML.jpg
https://cdn.ncbi.nlm.nih.gov/pmc/blobs/2134/11997075/2f908435e24e/41598_2025_97297_Fig1_HTML.jpg
https://cdn.ncbi.nlm.nih.gov/pmc/blobs/2134/11997075/51c2c27d85fc/41598_2025_97297_Fig2_HTML.jpg
https://cdn.ncbi.nlm.nih.gov/pmc/blobs/2134/11997075/47019e1cbea1/41598_2025_97297_Fig3_HTML.jpg
https://cdn.ncbi.nlm.nih.gov/pmc/blobs/2134/11997075/3987e4dd21db/41598_2025_97297_Fig4_HTML.jpg
https://cdn.ncbi.nlm.nih.gov/pmc/blobs/2134/11997075/14b66fbb3179/41598_2025_97297_Fig5_HTML.jpg
https://cdn.ncbi.nlm.nih.gov/pmc/blobs/2134/11997075/0f2721e3a390/41598_2025_97297_Fig6_HTML.jpg
https://cdn.ncbi.nlm.nih.gov/pmc/blobs/2134/11997075/355846bd12a1/41598_2025_97297_Fig7_HTML.jpg
https://cdn.ncbi.nlm.nih.gov/pmc/blobs/2134/11997075/4d5fdfc9ae0f/41598_2025_97297_Fig8_HTML.jpg
https://cdn.ncbi.nlm.nih.gov/pmc/blobs/2134/11997075/0718dd608c15/41598_2025_97297_Fig9_HTML.jpg
https://cdn.ncbi.nlm.nih.gov/pmc/blobs/2134/11997075/b595d7d5380a/41598_2025_97297_Fig10_HTML.jpg
https://cdn.ncbi.nlm.nih.gov/pmc/blobs/2134/11997075/386f2a4e78fc/41598_2025_97297_Fig11_HTML.jpg
https://cdn.ncbi.nlm.nih.gov/pmc/blobs/2134/11997075/247ce3807c80/41598_2025_97297_Fig12_HTML.jpg
https://cdn.ncbi.nlm.nih.gov/pmc/blobs/2134/11997075/2f908435e24e/41598_2025_97297_Fig1_HTML.jpg
https://cdn.ncbi.nlm.nih.gov/pmc/blobs/2134/11997075/51c2c27d85fc/41598_2025_97297_Fig2_HTML.jpg
https://cdn.ncbi.nlm.nih.gov/pmc/blobs/2134/11997075/47019e1cbea1/41598_2025_97297_Fig3_HTML.jpg
https://cdn.ncbi.nlm.nih.gov/pmc/blobs/2134/11997075/3987e4dd21db/41598_2025_97297_Fig4_HTML.jpg
https://cdn.ncbi.nlm.nih.gov/pmc/blobs/2134/11997075/14b66fbb3179/41598_2025_97297_Fig5_HTML.jpg
https://cdn.ncbi.nlm.nih.gov/pmc/blobs/2134/11997075/0f2721e3a390/41598_2025_97297_Fig6_HTML.jpg
https://cdn.ncbi.nlm.nih.gov/pmc/blobs/2134/11997075/355846bd12a1/41598_2025_97297_Fig7_HTML.jpg
https://cdn.ncbi.nlm.nih.gov/pmc/blobs/2134/11997075/4d5fdfc9ae0f/41598_2025_97297_Fig8_HTML.jpg
https://cdn.ncbi.nlm.nih.gov/pmc/blobs/2134/11997075/0718dd608c15/41598_2025_97297_Fig9_HTML.jpg
https://cdn.ncbi.nlm.nih.gov/pmc/blobs/2134/11997075/b595d7d5380a/41598_2025_97297_Fig10_HTML.jpg
https://cdn.ncbi.nlm.nih.gov/pmc/blobs/2134/11997075/386f2a4e78fc/41598_2025_97297_Fig11_HTML.jpg
https://cdn.ncbi.nlm.nih.gov/pmc/blobs/2134/11997075/247ce3807c80/41598_2025_97297_Fig12_HTML.jpg

相似文献

1
ALL diagnosis: can efficiency and transparency coexist? An explainble deep learning approach.所有诊断:效率与透明度能否共存?一种可解释的深度学习方法。
Sci Rep. 2025 Apr 14;15(1):12812. doi: 10.1038/s41598-025-97297-5.
2
ResViT FusionNet Model: An explainable AI-driven approach for automated grading of diabetic retinopathy in retinal images.ResViT融合网络模型:一种用于视网膜图像中糖尿病视网膜病变自动分级的可解释人工智能驱动方法。
Comput Biol Med. 2025 Mar;186:109656. doi: 10.1016/j.compbiomed.2025.109656. Epub 2025 Jan 16.
3
A novel approach of brain-computer interfacing (BCI) and Grad-CAM based explainable artificial intelligence: Use case scenario for smart healthcare.一种新的脑机接口 (BCI) 和基于 Grad-CAM 的可解释人工智能方法:智能医疗保健用例场景。
J Neurosci Methods. 2024 Aug;408:110159. doi: 10.1016/j.jneumeth.2024.110159. Epub 2024 May 7.
4
An AI-assisted explainable mTMCNN architecture for detection of mandibular third molar presence from panoramic radiography.一种用于从全景X线片中检测下颌第三磨牙存在的人工智能辅助可解释多任务卷积神经网络架构。
Int J Med Inform. 2025 Mar;195:105724. doi: 10.1016/j.ijmedinf.2024.105724. Epub 2024 Nov 23.
5
Enhancing brain tumor detection in MRI images through explainable AI using Grad-CAM with Resnet 50.利用基于 Resnet 50 的 Grad-CAM 的可解释人工智能增强 MRI 图像中的脑瘤检测。
BMC Med Imaging. 2024 May 11;24(1):107. doi: 10.1186/s12880-024-01292-7.
6
Towards Explainable Detection of Alzheimer's Disease: A Fusion of Deep Convolutional Neural Network and Enhanced Weighted Fuzzy C-Mean.迈向阿尔茨海默病的可解释性检测:深度卷积神经网络与增强加权模糊C均值的融合
Curr Med Imaging. 2024;20:e15734056317205. doi: 10.2174/0115734056317205241014060633.
7
Evaluating Explainable Artificial Intelligence (XAI) techniques in chest radiology imaging through a human-centered Lens.从以人为中心的角度评估胸部放射影像学中的可解释人工智能(XAI)技术。
PLoS One. 2024 Oct 9;19(10):e0308758. doi: 10.1371/journal.pone.0308758. eCollection 2024.
8
Revolutionizing breast ultrasound diagnostics with EfficientNet-B7 and Explainable AI.利用 EfficientNet-B7 和可解释 AI 技术革新乳腺超声诊断。
BMC Med Imaging. 2024 Sep 2;24(1):230. doi: 10.1186/s12880-024-01404-3.
9
ALL-Net: integrating CNN and explainable-AI for enhanced diagnosis and interpretation of acute lymphoblastic leukemia.ALL-Net:整合卷积神经网络与可解释人工智能以增强急性淋巴细胞白血病的诊断与解读
PeerJ Comput Sci. 2025 Jan 30;11:e2600. doi: 10.7717/peerj-cs.2600. eCollection 2025.
10
SkinSage XAI: An explainable deep learning solution for skin lesion diagnosis.SkinSage可解释人工智能:一种用于皮肤病变诊断的可解释深度学习解决方案。
Health Care Sci. 2024 Nov 28;3(6):438-455. doi: 10.1002/hcs2.121. eCollection 2024 Dec.

本文引用的文献

1
Randomized Explainable Machine Learning Models for Efficient Medical Diagnosis.用于高效医学诊断的随机可解释机器学习模型
IEEE J Biomed Health Inform. 2024 Nov 13;PP. doi: 10.1109/JBHI.2024.3491593.
2
An explainable deep learning approach for stock market trend prediction.一种用于股票市场趋势预测的可解释深度学习方法。
Heliyon. 2024 Nov 5;10(21):e40095. doi: 10.1016/j.heliyon.2024.e40095. eCollection 2024 Nov 15.
3
Unveiling the black box: A systematic review of Explainable Artificial Intelligence in medical image analysis.
揭开黑箱:医学图像分析中可解释人工智能的系统综述。
Comput Struct Biotechnol J. 2024 Aug 12;24:542-560. doi: 10.1016/j.csbj.2024.08.005. eCollection 2024 Dec.
4
Deep Multiview Module Adaption Transfer Network for Subject-Specific EEG Recognition.用于特定个体脑电图识别的深度多视图模块自适应迁移网络
IEEE Trans Neural Netw Learn Syst. 2025 Feb;36(2):2917-2930. doi: 10.1109/TNNLS.2024.3350085. Epub 2025 Feb 6.
5
Feasibility of local interpretable model-agnostic explanations (LIME) algorithm as an effective and interpretable feature selection method: comparative fNIRS study.局部可解释模型无关解释(LIME)算法作为一种有效且可解释的特征选择方法的可行性:比较功能近红外光谱研究
Biomed Eng Lett. 2023 Jun 7;13(4):689-703. doi: 10.1007/s13534-023-00291-x. eCollection 2023 Nov.
6
Computer-Aided Diagnosis System for Blood Diseases Using EfficientNet-B3 Based on a Dynamic Learning Algorithm.基于动态学习算法的高效网络B3血液疾病计算机辅助诊断系统
Diagnostics (Basel). 2023 Jan 22;13(3):404. doi: 10.3390/diagnostics13030404.
7
Explainable AI in Diagnosing and Anticipating Leukemia Using Transfer Learning Method.使用迁移学习方法在白血病诊断和预测中的可解释人工智能。
Comput Intell Neurosci. 2022 Apr 27;2022:5140148. doi: 10.1155/2022/5140148. eCollection 2022.
8
Method for Diagnosis of Acute Lymphoblastic Leukemia Based on ViT-CNN Ensemble Model.基于 ViT-CNN 集成模型的急性淋巴细胞白血病诊断方法。
Comput Intell Neurosci. 2021 Aug 21;2021:7529893. doi: 10.1155/2021/7529893. eCollection 2021.
9
Interferon-γ: teammate or opponent in the tumour microenvironment?干扰素-γ:肿瘤微环境中的队友还是对手?
Nat Rev Immunol. 2022 Mar;22(3):158-172. doi: 10.1038/s41577-021-00566-3. Epub 2021 Jun 21.
10
Spatio-Temporal-Spectral Hierarchical Graph Convolutional Network With Semisupervised Active Learning for Patient-Specific Seizure Prediction.基于半监督主动学习的时空谱分层图卷积网络用于个体化癫痫发作预测。
IEEE Trans Cybern. 2022 Nov;52(11):12189-12204. doi: 10.1109/TCYB.2021.3071860. Epub 2022 Oct 17.