Suppr超能文献

PTEN:一种与细胞衰老相关的新型糖尿病肾病保护基因。

PTEN: A Novel Diabetes Nephropathy Protective Gene Related to Cellular Senescence.

作者信息

Li Kang, Tang Huidi, Cao Xiaoqing, Zhang Xiaoli, Wang Xiaojie

机构信息

Department of Pharmacology, School of Basic Medical Sciences, Shandong University, Jinan 250012, China.

Department of Cardiology, Shandong Public Health Clinical Center, Shandong University, Jinan 250013, China.

出版信息

Int J Mol Sci. 2025 Mar 27;26(7):3088. doi: 10.3390/ijms26073088.

Abstract

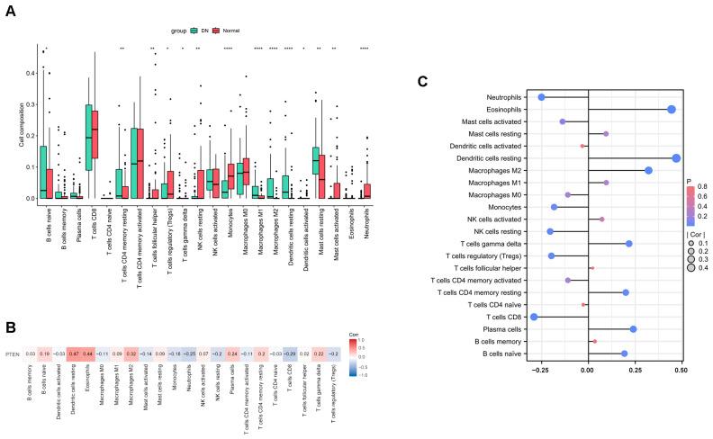
Diabetic nephropathy (DN) is the leading cause of end-stage renal disease (ESRD). The current diagnostic and therapeutic approaches need to be improved. Cellular senescence has been implicated in the pathogenesis of DN, but its precise role remains unclear. This study aimed to identify key pathogenic genes related to cellular senescence in DN and explore their potential as diagnostic biomarkers. Using transcriptomic data from GEO datasets (GSE96804, GSE30122, GSE142025, and GSE104948) and cellular senescence-related genes sourced from the GenAge database, we integrated multiple bioinformatics approaches, including differential expression analysis, weighted gene co-expression network analysis (WGCNA), machine learning and protein-protein interaction (PPI), to identify diagnostic genes. was identified as a key diagnostic gene. Immune infiltration analysis revealed that expression is positively correlated with macrophage M2 and dendritic cell resting infiltration and negatively correlated with monocytes and neutrophils. snRNA analysis revealed that is mainly expressed in mesangial cells. Finally, RT-PCR results revealed that the mRNA expression of was upregulated in kidneys from db/db . Additionally, high-glucose treatment significantly upregulated expression in cultured mesangial cells. This study identifies as a potential diagnostic biomarker for DN which may contribute to early detection and personalized therapeutic strategies.

摘要

糖尿病肾病(DN)是终末期肾病(ESRD)的主要原因。目前的诊断和治疗方法需要改进。细胞衰老与DN的发病机制有关,但其确切作用仍不清楚。本研究旨在识别与DN中细胞衰老相关的关键致病基因,并探索它们作为诊断生物标志物的潜力。利用来自GEO数据集(GSE96804、GSE30122、GSE142025和GSE104948)的转录组数据以及源自GenAge数据库的细胞衰老相关基因,我们整合了多种生物信息学方法,包括差异表达分析、加权基因共表达网络分析(WGCNA)、机器学习和蛋白质-蛋白质相互作用(PPI),以识别诊断基因。 被确定为关键诊断基因。免疫浸润分析显示, 表达与巨噬细胞M2和树突状细胞静息浸润呈正相关,与单核细胞和中性粒细胞呈负相关。单核苷酸RNA分析显示, 主要在系膜细胞中表达。最后,逆转录-聚合酶链反应(RT-PCR)结果显示, 在db/db小鼠肾脏中的mRNA表达上调。此外,高糖处理显著上调了培养的系膜细胞中的 表达。本研究确定 为DN的潜在诊断生物标志物,这可能有助于早期检测和个性化治疗策略。

https://cdn.ncbi.nlm.nih.gov/pmc/blobs/724d/11988946/62f0b4256175/ijms-26-03088-g001.jpg

文献检索

告别复杂PubMed语法,用中文像聊天一样搜索,搜遍4000万医学文献。AI智能推荐,让科研检索更轻松。

立即免费搜索

文件翻译

保留排版,准确专业,支持PDF/Word/PPT等文件格式,支持 12+语言互译。

免费翻译文档

深度研究

AI帮你快速写综述,25分钟生成高质量综述,智能提取关键信息,辅助科研写作。

立即免费体验