Frejno Martin, Berger Michelle T, Tüshaus Johanna, Hogrebe Alexander, Seefried Florian, Graber Michael, Samaras Patroklos, Ben Fredj Samia, Sukumar Vishal, Eljagh Layla, Bronshtein Igor, Mamisashvili Lizi, Schneider Markus, Gessulat Siegfried, Schmidt Tobias, Kuster Bernhard, Zolg Daniel P, Wilhelm Mathias
MSAID GmbH, Garching b. München, Germany.
School of Life Sciences, Technical University of Munich, Freising, Germany.
Nat Methods. 2025 May;22(5):1017-1027. doi: 10.1038/s41592-025-02663-w. Epub 2025 Apr 22.
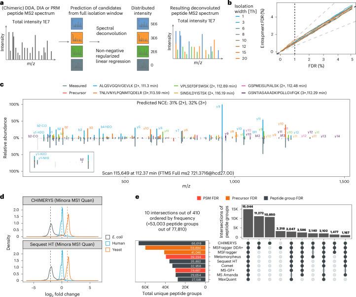
Proteomic workflows generate vastly complex peptide mixtures that are analyzed by liquid chromatography-tandem mass spectrometry, creating thousands of spectra, most of which are chimeric and contain fragment ions from more than one peptide. Because of differences in data acquisition strategies such as data-dependent, data-independent or parallel reaction monitoring, separate software packages employing different analysis concepts are used for peptide identification and quantification, even though the underlying information is principally the same. Here, we introduce CHIMERYS, a spectrum-centric search algorithm designed for the deconvolution of chimeric spectra that unifies proteomic data analysis. Using accurate predictions of peptide retention time, fragment ion intensities and applying regularized linear regression, it explains as much fragment ion intensity as possible with as few peptides as possible. Together with rigorous false discovery rate control, CHIMERYS accurately identifies and quantifies multiple peptides per tandem mass spectrum in data-dependent, data-independent or parallel reaction monitoring experiments.
蛋白质组学工作流程会生成极为复杂的肽混合物,这些混合物通过液相色谱-串联质谱进行分析,产生数千个光谱,其中大部分是嵌合的,包含来自不止一种肽的碎片离子。由于数据采集策略(如数据依赖、数据独立或平行反应监测)的差异,即便基本信息大致相同,但用于肽鉴定和定量的是采用不同分析概念的独立软件包。在此,我们介绍CHIMERYS,这是一种以光谱为中心的搜索算法,专为嵌合光谱的解卷积而设计,可统一蛋白质组数据分析。通过对肽保留时间、碎片离子强度进行精确预测并应用正则化线性回归,它能用尽可能少的肽解释尽可能多的碎片离子强度。结合严格的错误发现率控制,CHIMERYS可在数据依赖、数据独立或平行反应监测实验中,准确识别和定量每个串联质谱中的多个肽。