• 文献检索
  • 文档翻译
  • 深度研究
  • 学术资讯
  • Suppr Zotero 插件Zotero 插件
  • 邀请有礼
  • 套餐&价格
  • 历史记录
应用&插件
Suppr Zotero 插件Zotero 插件浏览器插件Mac 客户端Windows 客户端微信小程序
定价
高级版会员购买积分包购买API积分包
服务
文献检索文档翻译深度研究API 文档MCP 服务
关于我们
关于 Suppr公司介绍联系我们用户协议隐私条款
关注我们

Suppr 超能文献

核心技术专利:CN118964589B侵权必究
粤ICP备2023148730 号-1Suppr @ 2026

文献检索

告别复杂PubMed语法,用中文像聊天一样搜索,搜遍4000万医学文献。AI智能推荐,让科研检索更轻松。

立即免费搜索

文件翻译

保留排版,准确专业,支持PDF/Word/PPT等文件格式,支持 12+语言互译。

免费翻译文档

深度研究

AI帮你快速写综述,25分钟生成高质量综述,智能提取关键信息,辅助科研写作。

立即免费体验

新种及新种:从红树林沉积物中分离出的两种新型固氮及氧化氢和硫的化能自养菌。

sp. nov. and sp. nov.: Two Novel Nitrogen-Fixing and Hydrogen- and Sulfur-Oxidizing Chemolithoautotrophs Within the Isolated from Mangrove Sediments.

作者信息

Zhong Yangsheng, Li Yufei, Wang Zhaodi, Cui Liang, Lv Shiwei, Zhu Han, Yuan Qing, Lai Qiliang, Wang Shasha, Jiang Lijing

机构信息

Key Laboratory of Marine Genetic Resources, Third Institute of Oceanography, Ministry of Natural Resources of PR China, Xiamen 361005, China.

Fujian Key Laboratory of Marine Genetic Resources, Xiamen 361005, China.

出版信息

Microorganisms. 2025 Mar 21;13(4):713. doi: 10.3390/microorganisms13040713.

DOI:10.3390/microorganisms13040713
PMID:40284549
原文链接:https://pmc.ncbi.nlm.nih.gov/articles/PMC12029903/
Abstract

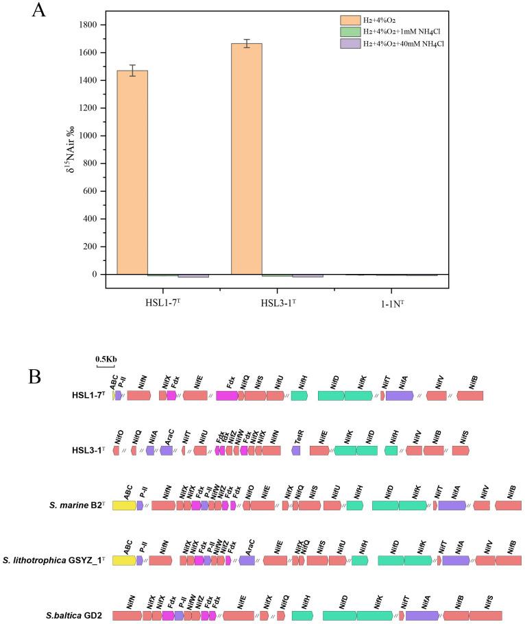
Two novel marine hydrogen- and sulfur-oxidizing bacteria, designated HSL1-7 and HSL3-1, were isolated from mangrove sediments from Fujian Province, China. Strain HSL1-7 exhibited Gram-negative, rod-shaped to slightly curved morphology with polar flagellum-driven motility, whereas strain HSL3-1 was Gram-negative, rod-shaped and non-motile. Strain HSL1-7 and HSL3-1 were obligate chemolithoautotrophs, capable of using molecular hydrogen and thiosulfate as an energy source, and molecular oxygen and elemental sulfur as the electron acceptors for growth. Cellular fatty acid profiles revealed similar predominant components (C, C, C, and C) in both strains. Strains HSL1-7 and HSL3-1 were strongly diazotrophic, as demonstrated by N fixation when a fixed nitrogen source was absent from the growth medium. The DNA G+C contents of strains HSL1-7 and HSL3-1 were determined to be 36.1% and 57.3%, respectively. Based on the 16S rRNA gene sequences, strains HSL1-7 and HSL3-1 exhibited the highest sequence similarities with B2 (98.5% and 94.45%, respectively). Notably, the 16S rRNA gene sequence similarity between strains HSL1-7 and HSL3-1 was 93.19%, indicating that they represent distinct species within the genus . Comparative genomic analyses revealed the presence of diverse metabolic profiles in strains HSL1-7 and HSL3-1, including carbon fixation, hydrogen oxidation, sulfur oxidation, and nitrogen fixation. The combined phenotypic, chemotaxonomic, and phylogenetic evidence, including average nucleotide identity and in silico DNA-DNA hybridization values, shows that strains HSL1-7 and HSL3-1 represent two novel species of the genus for which the names sp. nov. and sp. nov. are proposed, with the type strains HSL1-7 (=MCCC 1A18899 = KCTC 25640) and HSL3-1 (=MCCC 1A18844), respectively.

摘要

从中国福建省红树林沉积物中分离出两株新型海洋氢和硫氧化细菌,分别命名为HSL1-7和HSL3-1。菌株HSL1-7呈革兰氏阴性,杆状至微弯,具极鞭毛驱动的运动性,而菌株HSL3-1为革兰氏阴性,杆状且无运动性。菌株HSL1-7和HSL3-1是专性化能自养菌,能够利用分子氢和硫代硫酸盐作为能源,利用分子氧和元素硫作为生长的电子受体。细胞脂肪酸谱显示两株菌中主要成分相似(C、C、C和C)。菌株HSL1-7和HSL3-1具有很强的固氮能力,当生长培养基中缺乏固定氮源时,可通过固氮作用得以证明。菌株HSL1-7和HSL3-1的DNA G+C含量分别测定为36.1%和57.3%。基于16S rRNA基因序列,菌株HSL1-7和HSL3-1分别与B2表现出最高的序列相似性(分别为98.5%和94.45%)。值得注意的是,菌株HSL1-7和HSL3-1之间的16S rRNA基因序列相似性为93.19%,表明它们代表该属内不同的物种。比较基因组分析揭示了菌株HSL1-7和HSL3-1中存在多种代谢谱,包括碳固定、氢氧化、硫氧化和固氮。综合表型、化学分类和系统发育证据,包括平均核苷酸同一性和电子计算机DNA-DNA杂交值,表明菌株HSL1-7和HSL3-1代表该属的两个新物种,分别提出新种名sp. nov.和sp. nov.,模式菌株分别为HSL1-7(=MCCC 1A18899 = KCTC 25640)和HSL3-1(=MCCC 1A18844)。

https://cdn.ncbi.nlm.nih.gov/pmc/blobs/f876/12029903/3c369b35580b/microorganisms-13-00713-g003.jpg
https://cdn.ncbi.nlm.nih.gov/pmc/blobs/f876/12029903/a4136aaa92b4/microorganisms-13-00713-g001.jpg
https://cdn.ncbi.nlm.nih.gov/pmc/blobs/f876/12029903/f5108de938db/microorganisms-13-00713-g002.jpg
https://cdn.ncbi.nlm.nih.gov/pmc/blobs/f876/12029903/3c369b35580b/microorganisms-13-00713-g003.jpg
https://cdn.ncbi.nlm.nih.gov/pmc/blobs/f876/12029903/a4136aaa92b4/microorganisms-13-00713-g001.jpg
https://cdn.ncbi.nlm.nih.gov/pmc/blobs/f876/12029903/f5108de938db/microorganisms-13-00713-g002.jpg
https://cdn.ncbi.nlm.nih.gov/pmc/blobs/f876/12029903/3c369b35580b/microorganisms-13-00713-g003.jpg

相似文献

1
sp. nov. and sp. nov.: Two Novel Nitrogen-Fixing and Hydrogen- and Sulfur-Oxidizing Chemolithoautotrophs Within the Isolated from Mangrove Sediments.新种及新种:从红树林沉积物中分离出的两种新型固氮及氧化氢和硫的化能自养菌。
Microorganisms. 2025 Mar 21;13(4):713. doi: 10.3390/microorganisms13040713.
2
sp. nov. and sp. nov., hydrogen- and sulfur-oxidizing chemolithoautotrophs within the isolated from coastal sediments, and an emended description of the genus .新种和新种,是从沿海沉积物中分离得到的氢和硫氧化化能自养微生物,对属的描述进行了修订。
Int J Syst Evol Microbiol. 2020 Apr;70(4):2657-2663. doi: 10.1099/ijsem.0.004087. Epub 2020 Mar 5.
3
sp. nov., an obligately chemolithoautotrophic, sulphur-oxidizing bacterium isolated from a deep-sea sediment sample from the South China Sea.sp. nov.,一种严格的化能自养、硫氧化细菌,从南海深海沉积物样本中分离得到。
Int J Syst Evol Microbiol. 2022 Oct;72(10). doi: 10.1099/ijsem.0.005582.
4
Sulfurimonas sediminis sp. nov., a novel hydrogen- and sulfur-oxidizing chemolithoautotroph isolated from a hydrothermal vent at the Longqi system, southwestern Indian ocean.硫单胞菌属Sediminis 种,一种新型的氢和硫氧化化能自养微生物,从西南印度洋龙区系统的一个热液喷口分离得到。
Antonie Van Leeuwenhoek. 2021 Jun;114(6):813-822. doi: 10.1007/s10482-021-01560-4. Epub 2021 Mar 19.
5
sp. nov., a hydrogen- and sulfur-oxidizing chemolithoautotroph isolated from a hydrothermal sulfide chimney in the Northwest Indian Ocean.sp. nov.,一种从西北印度洋热液硫化物烟囱中分离出的氢和硫氧化化能自养菌。
Int J Syst Evol Microbiol. 2021 Jan;71(1). doi: 10.1099/ijsem.0.004575. Epub 2020 Dec 2.
6
Sulfurimonas paralvinellae sp. nov., a novel mesophilic, hydrogen- and sulfur-oxidizing chemolithoautotroph within the Epsilonproteobacteria isolated from a deep-sea hydrothermal vent polychaete nest, reclassification of Thiomicrospira denitrificans as Sulfurimonas denitrificans comb. nov. and emended description of the genus Sulfurimonas.嗜热栖硫单胞菌新种(Sulfurimonas paralvinellae sp. nov.),一种从深海热液喷口多毛纲动物巢穴中分离出的ε-变形菌纲内新型嗜温、氧化氢和硫的化能自养菌,反硝化硫微螺菌(Thiomicrospira denitrificans)重新分类为反硝化硫单胞菌(Sulfurimonas denitrificans comb. nov.)及硫单胞菌属(Sulfurimonas)的修订描述 。
Int J Syst Evol Microbiol. 2006 Aug;56(Pt 8):1725-1733. doi: 10.1099/ijs.0.64255-0.
7
Candidatus Sulfurimonas marisnigri sp. nov. and Candidatus Sulfurimonas baltica sp. nov., thiotrophic manganese oxide reducing chemolithoautotrophs of the class Campylobacteria isolated from the pelagic redoxclines of the Black Sea and the Baltic Sea.海洋营光合硫杆菌和海洋营光合硫杆菌,贫营养锰氧化物还原化能自养菌,属于弯曲杆菌纲,从黑海和波罗的海的海洋氧化还原梯度层中分离得到。
Syst Appl Microbiol. 2021 Jan;44(1):126155. doi: 10.1016/j.syapm.2020.126155. Epub 2020 Nov 20.
8
sp. nov. and sp. nov., novel sulfur-oxidizing bacteria isolated from coastal sediments and an emended description of the genus .新种及新种,从沿海沉积物中分离得到的新型硫氧化细菌,及对属名的修订描述。
Int J Syst Evol Microbiol. 2021 Feb;71(2). doi: 10.1099/ijsem.0.004660.
9
Characterization of sp. nov., a Novel Bacterium Predominant in Deep-Sea Hydrothermal Vents and Comparative Genomic Analyses of the Genus .一种新的深海热液喷口优势菌——新种的特征描述及该属的比较基因组分析
Front Microbiol. 2021 Feb 26;12:626705. doi: 10.3389/fmicb.2021.626705. eCollection 2021.
10
sp. nov., a facultative anaerobic sulfur-oxidizing chemolithoautotrophic bacterium isolated from a terrestrial mud volcano.sp. nov.,一种兼性厌氧硫氧化化能自养细菌,从陆地泥火山中分离得到。
Int J Syst Evol Microbiol. 2020 Jan;70(1):487-492. doi: 10.1099/ijsem.0.003779.

本文引用的文献

1
Genome sequence of sp. C5, a potential chemolithoautotrophic, sulfur-oxidizing bacterium isolated from a mangrove sediment.从红树林沉积物中分离出的潜在化能自养硫氧化细菌C5菌株的基因组序列。
Microbiol Resour Announc. 2024 Nov 12;13(11):e0047424. doi: 10.1128/mra.00474-24. Epub 2024 Sep 24.
2
Chemolithoautotrophic diazotrophs dominate dark nitrogen fixation in mangrove sediments.化能自养固氮菌是红树林沉积物中暗氮固定的主要贡献者。
ISME J. 2024 Jan 8;18(1). doi: 10.1093/ismejo/wrae119.
3
A pan-genomic approach reveals novel Sulfurimonas clade in the ferruginous meromictic Lake Pavin.
泛基因组分析揭示铁泥分层的帕文湖中新硫单胞菌属分支。
Mol Ecol Resour. 2024 Apr;24(3):e13923. doi: 10.1111/1755-0998.13923. Epub 2024 Jan 8.
4
sp. nov., an obligately chemolithoautotrophic, hydrogen-oxidizing bacterium isolated from coastal marine sediments.新种,一种严格依赖化能自养、氢化的细菌,从沿海海洋沉积物中分离得到。
Int J Syst Evol Microbiol. 2023 Nov;73(11). doi: 10.1099/ijsem.0.006142.
5
Tree Visualization By One Table (tvBOT): a web application for visualizing, modifying and annotating phylogenetic trees.树状图可视化工具 (tvBOT):一个用于可视化、修改和注释系统发育树的网络应用程序。
Nucleic Acids Res. 2023 Jul 5;51(W1):W587-W592. doi: 10.1093/nar/gkad359.
6
sp. nov., an obligately chemolithoautotrophic, sulphur-oxidizing bacterium isolated from a deep-sea sediment sample from the South China Sea.sp. nov.,一种严格的化能自养、硫氧化细菌,从南海深海沉积物样本中分离得到。
Int J Syst Evol Microbiol. 2022 Oct;72(10). doi: 10.1099/ijsem.0.005582.
7
Phylogenetically and catabolically diverse diazotrophs reside in deep-sea cold seep sediments.在深海冷泉沉积物中栖息着具有进化和代谢多样性的固氮生物。
Nat Commun. 2022 Aug 19;13(1):4885. doi: 10.1038/s41467-022-32503-w.
8
Sulfurimonas aquatica sp. nov., a sulfur-oxidizing bacterium isolated from water of a brackish lake.水生硫单胞菌,一种从咸水湖水中分离到的硫氧化细菌。
Arch Microbiol. 2022 Aug 17;204(9):559. doi: 10.1007/s00203-022-03167-3.
9
Dissimilatory microbial sulfur and methane metabolism in the water column of a shallow meromictic lake.浅分层湖水中微生物的异化硫和甲烷代谢。
Syst Appl Microbiol. 2022 May;45(3):126320. doi: 10.1016/j.syapm.2022.126320. Epub 2022 Mar 25.
10
METABOLIC: high-throughput profiling of microbial genomes for functional traits, metabolism, biogeochemistry, and community-scale functional networks.代谢组学:高通量分析微生物基因组的功能特征、代谢、生物地球化学和群落尺度的功能网络。
Microbiome. 2022 Feb 16;10(1):33. doi: 10.1186/s40168-021-01213-8.