• 文献检索
  • 文档翻译
  • 深度研究
  • 学术资讯
  • Suppr Zotero 插件Zotero 插件
  • 邀请有礼
  • 套餐&价格
  • 历史记录
应用&插件
Suppr Zotero 插件Zotero 插件浏览器插件Mac 客户端Windows 客户端微信小程序
定价
高级版会员购买积分包购买API积分包
服务
文献检索文档翻译深度研究API 文档MCP 服务
关于我们
关于 Suppr公司介绍联系我们用户协议隐私条款
关注我们

Suppr 超能文献

核心技术专利:CN118964589B侵权必究
粤ICP备2023148730 号-1Suppr @ 2026

文献检索

告别复杂PubMed语法,用中文像聊天一样搜索,搜遍4000万医学文献。AI智能推荐,让科研检索更轻松。

立即免费搜索

文件翻译

保留排版,准确专业,支持PDF/Word/PPT等文件格式,支持 12+语言互译。

免费翻译文档

深度研究

AI帮你快速写综述,25分钟生成高质量综述,智能提取关键信息,辅助科研写作。

立即免费体验

具有电刺激功能的导电甲钴胺/聚(3,4-乙撑二氧噻吩):聚苯乙烯磺酸盐/透明质酸水凝胶用于增强周围神经再生

Conductive MeCbl/PEDOT:PSS/HA hydrogels with electrical stimulation for enhanced peripheral nerve regeneration.

作者信息

Liu Kai, Shao Jiangbo, Han Beibei, Liu Jianfeng, Yan Shuai, Liu Bin, Liu Yao

机构信息

Department of Hand and Foot Surgery, Orthopedics Center, The First Hospital of Jilin University, Changchun, 130021, China.

Engineering Laboratory of Tissue Engineering Biomaterials of Jilin Province, Changchun, 130021, China.

出版信息

Mater Today Bio. 2025 Apr 10;32:101755. doi: 10.1016/j.mtbio.2025.101755. eCollection 2025 Jun.

DOI:10.1016/j.mtbio.2025.101755
PMID:40290882
原文链接:https://pmc.ncbi.nlm.nih.gov/articles/PMC12022694/
Abstract

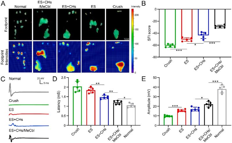
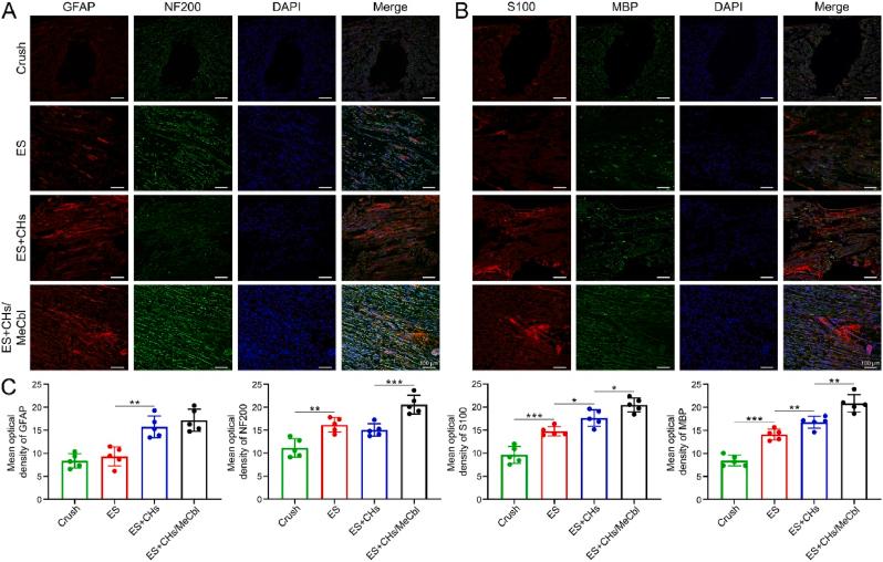
Peripheral nerve regeneration (PNR) represents a substantial challenge in the medical field, primarily due to the limited regenerative capacity of the peripheral nerve system (PNS). Current research efforts are focused on developing advanced medical polymer materials to enhance nerve recovery. Despite significant progress, several critical issues remain unresolved, including biocompatibility, stability, mechanical strength, controlled degradation rates, and sustained release of therapeutic agents. This study examines the utilization of hyaluronic acid hydrogels, doped with mecobalamin (MeCbl) and conductive poly(3,4-ethylenedioxythiophene):polystyrene sulfonate (PEDOT:PSS), in combination with exogenous electrical stimulation (ES) for PNR of rats. The strategy utilizes the MeCbl hydrogel to create a regenerative microenvironment and provide nutritional support for nerve cells, while PEDOT:PSS facilitates enhanced electrical signal conduction. ES has been shown to promote PNR and functional recovery, thereby demonstrating considerable potential. This study aims to comprehensively analyze the synergistic effects and potential value of this combined therapeutic approach, providing novel insights and pathways for the effective PNR.

摘要

周围神经再生(PNR)是医学领域的一项重大挑战,主要是由于周围神经系统(PNS)的再生能力有限。目前的研究工作集中在开发先进的医用高分子材料以促进神经恢复。尽管取得了重大进展,但仍有几个关键问题尚未解决,包括生物相容性、稳定性、机械强度、可控降解速率以及治疗剂的持续释放。本研究考察了掺杂甲钴胺(MeCbl)和导电聚(3,4-乙撑二氧噻吩):聚苯乙烯磺酸盐(PEDOT:PSS)的透明质酸水凝胶与外源性电刺激(ES)联合用于大鼠周围神经再生的情况。该策略利用MeCbl水凝胶创造一个再生微环境并为神经细胞提供营养支持,而PEDOT:PSS则有助于增强电信号传导。电刺激已被证明可促进周围神经再生和功能恢复,因此显示出相当大的潜力。本研究旨在全面分析这种联合治疗方法的协同效应和潜在价值,为有效的周围神经再生提供新的见解和途径。

https://cdn.ncbi.nlm.nih.gov/pmc/blobs/b5bb/12022694/78bcef9b15c6/gr11.jpg
https://cdn.ncbi.nlm.nih.gov/pmc/blobs/b5bb/12022694/3526ce3facd0/ga1.jpg
https://cdn.ncbi.nlm.nih.gov/pmc/blobs/b5bb/12022694/920eee7cf4be/sc1.jpg
https://cdn.ncbi.nlm.nih.gov/pmc/blobs/b5bb/12022694/495235b928b3/gr1.jpg
https://cdn.ncbi.nlm.nih.gov/pmc/blobs/b5bb/12022694/6b2c1931d8cc/gr2.jpg
https://cdn.ncbi.nlm.nih.gov/pmc/blobs/b5bb/12022694/98fbf99b4531/gr3.jpg
https://cdn.ncbi.nlm.nih.gov/pmc/blobs/b5bb/12022694/49879777583c/gr4.jpg
https://cdn.ncbi.nlm.nih.gov/pmc/blobs/b5bb/12022694/59dd2942d137/gr5.jpg
https://cdn.ncbi.nlm.nih.gov/pmc/blobs/b5bb/12022694/85b41f219a53/gr6.jpg
https://cdn.ncbi.nlm.nih.gov/pmc/blobs/b5bb/12022694/efa1d88c97db/gr7.jpg
https://cdn.ncbi.nlm.nih.gov/pmc/blobs/b5bb/12022694/b01134896e38/gr8.jpg
https://cdn.ncbi.nlm.nih.gov/pmc/blobs/b5bb/12022694/0ca11fa3af01/gr9.jpg
https://cdn.ncbi.nlm.nih.gov/pmc/blobs/b5bb/12022694/f6ef6193b550/gr10.jpg
https://cdn.ncbi.nlm.nih.gov/pmc/blobs/b5bb/12022694/78bcef9b15c6/gr11.jpg
https://cdn.ncbi.nlm.nih.gov/pmc/blobs/b5bb/12022694/3526ce3facd0/ga1.jpg
https://cdn.ncbi.nlm.nih.gov/pmc/blobs/b5bb/12022694/920eee7cf4be/sc1.jpg
https://cdn.ncbi.nlm.nih.gov/pmc/blobs/b5bb/12022694/495235b928b3/gr1.jpg
https://cdn.ncbi.nlm.nih.gov/pmc/blobs/b5bb/12022694/6b2c1931d8cc/gr2.jpg
https://cdn.ncbi.nlm.nih.gov/pmc/blobs/b5bb/12022694/98fbf99b4531/gr3.jpg
https://cdn.ncbi.nlm.nih.gov/pmc/blobs/b5bb/12022694/49879777583c/gr4.jpg
https://cdn.ncbi.nlm.nih.gov/pmc/blobs/b5bb/12022694/59dd2942d137/gr5.jpg
https://cdn.ncbi.nlm.nih.gov/pmc/blobs/b5bb/12022694/85b41f219a53/gr6.jpg
https://cdn.ncbi.nlm.nih.gov/pmc/blobs/b5bb/12022694/efa1d88c97db/gr7.jpg
https://cdn.ncbi.nlm.nih.gov/pmc/blobs/b5bb/12022694/b01134896e38/gr8.jpg
https://cdn.ncbi.nlm.nih.gov/pmc/blobs/b5bb/12022694/0ca11fa3af01/gr9.jpg
https://cdn.ncbi.nlm.nih.gov/pmc/blobs/b5bb/12022694/f6ef6193b550/gr10.jpg
https://cdn.ncbi.nlm.nih.gov/pmc/blobs/b5bb/12022694/78bcef9b15c6/gr11.jpg

相似文献

1
Conductive MeCbl/PEDOT:PSS/HA hydrogels with electrical stimulation for enhanced peripheral nerve regeneration.具有电刺激功能的导电甲钴胺/聚(3,4-乙撑二氧噻吩):聚苯乙烯磺酸盐/透明质酸水凝胶用于增强周围神经再生
Mater Today Bio. 2025 Apr 10;32:101755. doi: 10.1016/j.mtbio.2025.101755. eCollection 2025 Jun.
2
Conductive and alignment-optimized porous fiber conduits with electrical stimulation for peripheral nerve regeneration.用于周围神经再生的具有电刺激功能的传导性和排列优化的多孔纤维导管。
Mater Today Bio. 2024 Apr 18;26:101064. doi: 10.1016/j.mtbio.2024.101064. eCollection 2024 Jun.
3
Fabrication and characterization of conductive poly (3,4-ethylenedioxythiophene) doped with hyaluronic acid/poly (l-lactic acid) composite film for biomedical application.用于生物医学应用的透明质酸/聚(L-乳酸)复合膜掺杂导电聚(3,4-亚乙基二氧噻吩)的制备与表征
J Biosci Bioeng. 2017 Jan;123(1):116-125. doi: 10.1016/j.jbiosc.2016.07.010. Epub 2016 Aug 4.
4
Development of 3D printable conductive hydrogel with crystallized PEDOT:PSS for neural tissue engineering.用于神经组织工程的具有结晶 PEDOT:PSS 的 3D 可打印导电水凝胶的开发。
Mater Sci Eng C Mater Biol Appl. 2019 Jun;99:582-590. doi: 10.1016/j.msec.2019.02.008. Epub 2019 Feb 2.
5
Directly Induced Neural Differentiation of Human Adipose-Derived Stem Cells Using Three-Dimensional Culture System of Conductive Microwell with Electrical Stimulation.采用具有电刺激功能的导电微井三维培养系统直接诱导人脂肪干细胞的神经分化。
Tissue Eng Part A. 2018 Apr;24(7-8):537-545. doi: 10.1089/ten.TEA.2017.0150. Epub 2017 Aug 31.
6
The 3D printed conductive grooved topography hydrogel combined with electrical stimulation for synergistically enhancing wound healing of dermal fibroblast cells.3D 打印导电槽型水凝胶联合电刺激协同增强成纤维细胞真皮创面愈合。
Biomater Adv. 2022 Nov;142:213132. doi: 10.1016/j.bioadv.2022.213132. Epub 2022 Sep 27.
7
Fabrication of Sodium Trimetaphosphate-Based PEDOT:PSS Conductive Hydrogels.基于三聚偏磷酸钠的聚(3,4-乙撑二氧噻吩):聚苯乙烯磺酸盐导电水凝胶的制备
Gels. 2024 Feb 1;10(2):115. doi: 10.3390/gels10020115.
8
Hyaluronic acid doped-poly(3,4-ethylenedioxythiophene)/chitosan/gelatin (PEDOT-HA/Cs/Gel) porous conductive scaffold for nerve regeneration.透明质酸掺杂聚(3,4-亚乙基二氧噻吩)/壳聚糖/明胶(PEDOT-HA/Cs/Gel)多孔导电支架用于神经再生。
Mater Sci Eng C Mater Biol Appl. 2017 Feb 1;71:308-316. doi: 10.1016/j.msec.2016.10.029. Epub 2016 Oct 17.
9
Highly Conductive PPy-PEDOT:PSS Hybrid Hydrogel with Superior Biocompatibility for Bioelectronics Application.用于生物电子应用的具有优异生物相容性的高导电 PPy-PEDOT:PSS 杂化水凝胶。
ACS Appl Mater Interfaces. 2021 Jun 2;13(21):25374-25382. doi: 10.1021/acsami.1c04432. Epub 2021 May 19.
10
PEDOT:PSS hydrogels with high conductivity and biocompatibility for cell sensing.用于细胞传感的具有高导电性和生物相容性的聚(3,4-乙撑二氧噻吩):聚苯乙烯磺酸盐水凝胶
J Mater Chem B. 2023 Apr 5;11(14):3226-3235. doi: 10.1039/d3tb00014a.

本文引用的文献

1
Hydrogels for Peripheral Nerve Repair: Emerging Materials and Therapeutic Applications.用于周围神经修复的水凝胶:新兴材料与治疗应用
Gels. 2025 Feb 9;11(2):126. doi: 10.3390/gels11020126.
2
Hydrogel loaded with cerium-manganese nanoparticles and nerve growth factor enhances spinal cord injury repair by modulating immune microenvironment and promoting neuronal regeneration.负载铈锰纳米颗粒和神经生长因子的水凝胶通过调节免疫微环境和促进神经元再生增强脊髓损伤修复。
J Nanobiotechnology. 2025 Jan 20;23(1):29. doi: 10.1186/s12951-025-03098-3.
3
Conductive hydrogel luminal filler for peripheral nerve regeneration.
用于周围神经再生的导电水凝胶管腔填充物。
Biomaterials. 2025 Jun;317:123103. doi: 10.1016/j.biomaterials.2025.123103. Epub 2025 Jan 10.
4
Biomimetic ECM nerve guidance conduit with dynamic 3D interconnected porous network and sustained IGF-1 delivery for enhanced peripheral nerve regeneration and immune modulation.具有动态三维互连多孔网络和持续递送胰岛素样生长因子-1的仿生细胞外基质神经导管,用于增强周围神经再生和免疫调节。
Mater Today Bio. 2024 Dec 12;30:101403. doi: 10.1016/j.mtbio.2024.101403. eCollection 2025 Feb.
5
Multifunctional hydrogels loaded with tellurium nanozyme for spinal cord injury repair.负载碲纳米酶的多功能水凝胶用于脊髓损伤修复
Mater Today Bio. 2024 Nov 12;29:101339. doi: 10.1016/j.mtbio.2024.101339. eCollection 2024 Dec.
6
Efficient electroporation in primary cells with PEDOT:PSS electrodes.利用聚(3,4-乙烯二氧噻吩):聚苯乙烯磺酸盐电极实现原代细胞的高效电穿孔。
Sci Adv. 2024 Oct 25;10(43):eado5042. doi: 10.1126/sciadv.ado5042.
7
Electrical stimulation of Schwann cells on electrospun hyaluronic acid carbon nanotube fibers.电刺激雪旺细胞在静电纺丝透明质酸碳纳米管纤维上的生长。
PLoS One. 2024 Aug 7;19(8):e0308207. doi: 10.1371/journal.pone.0308207. eCollection 2024.
8
Electrical stimulation enhances sciatic nerve regeneration using a silk-based conductive scaffold beyond traditional nerve guide conduits.电刺激利用基于丝的导电支架增强坐骨神经再生,超越传统神经引导管。
Sci Rep. 2024 Jul 2;14(1):15196. doi: 10.1038/s41598-024-65286-9.
9
Conductive and alignment-optimized porous fiber conduits with electrical stimulation for peripheral nerve regeneration.用于周围神经再生的具有电刺激功能的传导性和排列优化的多孔纤维导管。
Mater Today Bio. 2024 Apr 18;26:101064. doi: 10.1016/j.mtbio.2024.101064. eCollection 2024 Jun.
10
Neurofilaments as biomarkers in neurological disorders - towards clinical application.神经丝作为神经紊乱的生物标志物——迈向临床应用。
Nat Rev Neurol. 2024 May;20(5):269-287. doi: 10.1038/s41582-024-00955-x. Epub 2024 Apr 12.