Suppr超能文献

生物黑客沉香:火钻和盐水对白木香内生菌和代谢产物的影响

Biohacking agarwood: the impact of fire drills and brine on endophytes and metabolites of Aquilaria sinensis.

作者信息

Zhang Ningnan, Zhou Xiuren, Wang Shengkun, Xu Daping, Hong Zhou, Zhou Dahao, Tang Deyou, Wang Zhengjian, Song Jie, Chen Jie

机构信息

Research Institute of Tropical Forestry, Chinese Academy of Forestry, Guangzhou, 510520, China.

School of Life Science and Technology, Henan Institute of Science and Technology, Xinxiang, 453003, China.

出版信息

BMC Plant Biol. 2025 Apr 28;25(1):555. doi: 10.1186/s12870-025-06574-y.

Abstract

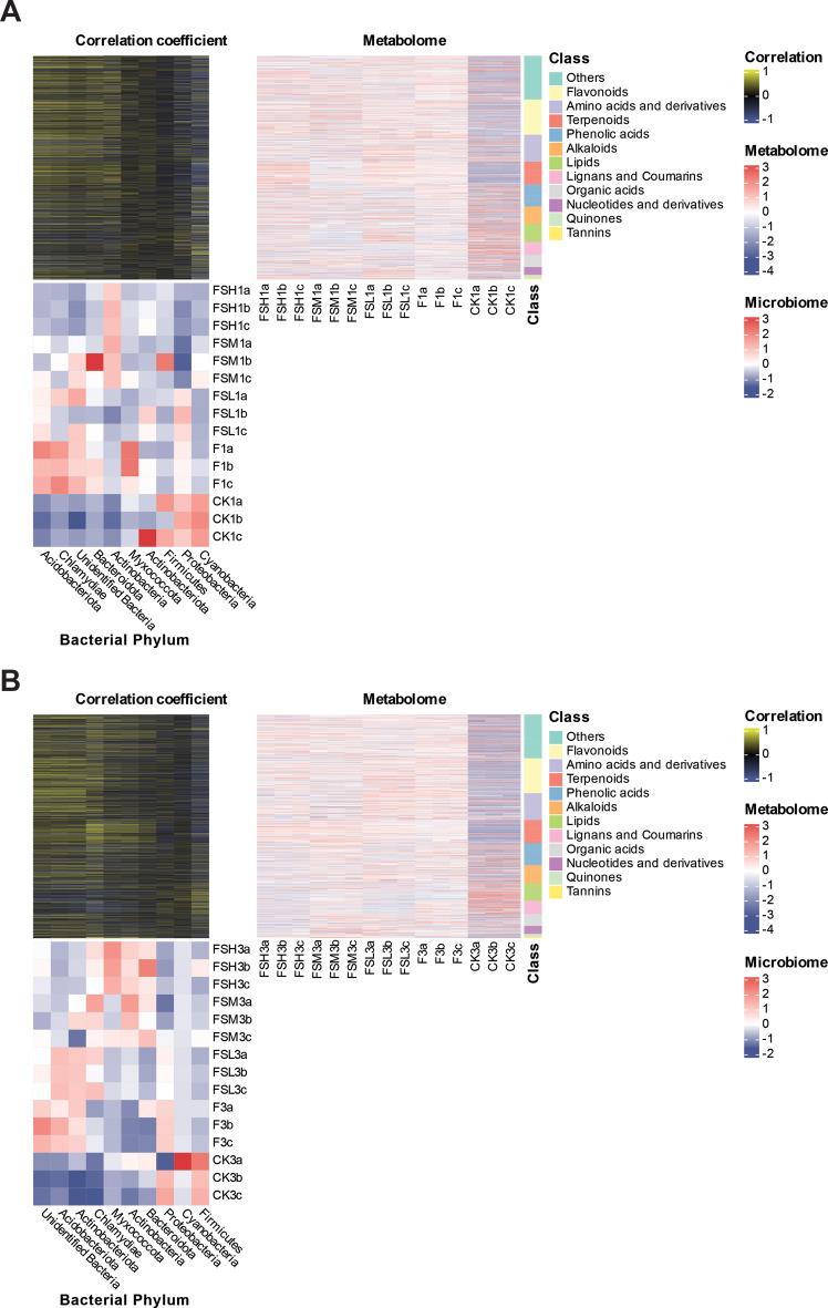
Agarwood is a valuable resinous aromatic substance known to have healing properties. Only plants in the Thymelaeace family, specifically the genera Aquilaria and Gyrinops, produce it to defend themselves from insect, bacterial, and fungal attacks. Over-harvesting of natural agarwood has given rise to different artificial agarwood induction techniques. However, the contribution of endophytic microorganisms in this process remains largely unknown. Herein, we employed fire drills and fire drill + brine treatments and investigated their impact on metabolite constituents and endophytes over time. Gas chromatography-mass spectrometry was used to examine the metabolites, and 16 S and ITS amplicon sequencing were applied to check for endophytes. Metabolites from each treatment were related to 16 S and ITS amplicon sequencing results from different times to find out what effect the treatments had and what role endophytes played in making agarwood. Fire drills with 50-80 ml of 0.4 mmol brine treatment resulted in the highest production of essential oil from agarwood, whereas fire drills with 50-80 ml of 4.0 mmol brine treatment produced the highest number of metabolites. Agarwood fragrant compounds such as chromones, sesquiterpenes, and agarotetrol were prominent among the differentially expressed metabolites and were positively associated with the abundance of bacterial endophytes Acidobacteriota, Chlamydiae, Bacteroidota, and Actinobacteria; and the fungal endophytes Rozellomycota, Basidiomycota, Aphelidiomycota, and Mortierellomycota. Saprotrophs and pathogens were prevalent in the treatment groups; however, with time, their proportion declined as Symbiotroph's proportion inclined, indicating successive roles of these fungi in agarwood induction and propagation. Among them, Acidobacteriota, Chlamydiae, Bacteroidota, and Actinobacteria bacterial; and Rozellomycota, Basidiomycota, Aphelidiomycota, and Mortierellomycota fungal endophytes are correlated with enhanced levels of essential agarwood fragrances such as Chromones, Sesquiterpenes, and Agarospirol. Our results show how important bacterial and fungal endophytes are for making agarwood. They also show how these endophytes change when interacting with the host plant after a fire drill and a brine treatment. A moderate brine concentration (0.4 mmol) following a fire drill can thus be employed as a sustainable agarwood production practice.

摘要

沉香是一种珍贵的含树脂芳香物质,具有治疗功效。只有瑞香科植物,特别是沉香属和拟沉香属植物,会产生沉香以抵御昆虫、细菌和真菌的侵害。天然沉香的过度采伐催生了不同的人工沉香诱导技术。然而,内生微生物在这一过程中的作用仍 largely unknown。在此,我们采用火烧钻孔和火烧钻孔 + 盐水处理,并研究了它们随时间对代谢产物成分和内生菌的影响。使用气相色谱 - 质谱法检测代谢产物,并应用 16S 和 ITS 扩增子测序来检查内生菌。将每种处理的代谢产物与不同时间的 16S 和 ITS 扩增子测序结果相关联,以了解处理的效果以及内生菌在沉香形成中所起的作用。用 50 - 80 毫升 0.4 毫摩尔盐水处理的火烧钻孔产生的沉香精油产量最高,而用 50 - 80 毫升 4.0 毫摩尔盐水处理的火烧钻孔产生的代谢产物数量最多。在差异表达的代谢产物中,沉香香味化合物如色酮、倍半萜和沉香四醇很突出,并且与细菌内生菌酸杆菌门、衣原体门、拟杆菌门和放线菌门;以及真菌内生菌罗兹菌门、担子菌门、无柄菌门和被孢霉门的丰度呈正相关。腐生菌和病原菌在处理组中普遍存在;然而,随着时间的推移,它们的比例下降,而共生菌的比例上升,表明这些真菌在沉香诱导和繁殖中具有相继的作用。其中,酸杆菌门、衣原体门、拟杆菌门和放线菌门细菌;以及罗兹菌门、担子菌门、无柄菌门和被孢霉门真菌内生菌与色酮、倍半萜和沉香螺醇等沉香主要香味成分水平的提高相关。我们的结果表明细菌和真菌内生菌对沉香形成的重要性。它们还展示了在火烧钻孔和盐水处理后,这些内生菌与宿主植物相互作用时是如何变化的。因此,火烧钻孔后采用适度的盐水浓度(0.4 毫摩尔)可作为一种可持续的沉香生产实践。

https://cdn.ncbi.nlm.nih.gov/pmc/blobs/399a/12038974/cd7b5e2e85d3/12870_2025_6574_Fig1_HTML.jpg

文献AI研究员

20分钟写一篇综述,助力文献阅读效率提升50倍。

立即体验

用中文搜PubMed

大模型驱动的PubMed中文搜索引擎

马上搜索

文档翻译

学术文献翻译模型,支持多种主流文档格式。

立即体验