Suppr超能文献

尼泊尔实验室内部的严重急性呼吸综合征冠状病毒2型实时聚合酶链反应检测操作:基于模拟的分析

Within-laboratory SARS-CoV-2 real time PCR testing operations in Nepal: a simulation-based analysis.

作者信息

Côté Fannie L, Lahrichi Nadia, Gralla Erica, Bakker Hannah, Krishnakumari Parvathy Krishnan, Gromicho Joaquim, Govindakarnavar Arunkumar, Jha Runa, Shrestha Lilee, Bhusal Nirajan, Shrestha Saugat, Mulmi Rashmi, Jha Priya, Samuel Reuben, Naidoo Dhamari, Del Rio Vilas Victor J

机构信息

CIRRELT & Polytechnique Montreal, Montreal, Canada.

George Washington University, Washington DC, USA.

出版信息

Lancet Reg Health Southeast Asia. 2025 Apr 26;36:100584. doi: 10.1016/j.lansea.2025.100584. eCollection 2025 May.

Abstract

BACKGROUND

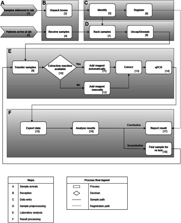
COVID-19 has challenged entire health systems, including laboratories. To address the increasing demand for tests to inform the epidemiology of the disease and for case management purposes, many countries made significant investments to rapidly expand laboratory capacity for detecting SARS-CoV-2. In this study, we used a simulated laboratory environment, based on a model of operating laboratories in Nepal, to identify opportunities for improvement.

METHODS

We developed a discrete event simulation (DES) model, based on data from and in collaboration with Nepali health authorities, to analyse laboratory operations in Nepal. We used a series of "what-if" scenarios under different levels of testing demand and staffing to investigate bottlenecks in the processing of COVID-19 samples in a simulated laboratory environment, assess the impact of potential reagent shortages and increased automation, and more generally, explore the key factors that drive the performance and resilience of the testing system.

FINDINGS

Suboptimal staff allocation and scheduling can limit the timely return of laboratory results; however, better staff allocation can mitigate bottlenecks and reduce the impact of reagent shortages. For example, when the demand is 720 samples per day and seven staff members are on duty, adding one additional staff member improves reporting time (reduction from 48 h to approximately 32 h). However, changes in scheduling can increase the average time to return the results to over 200 h. A one-day reagent shortage appears to have minimal impact, but a delay of five days significantly increases the reporting time, reaching nearly 150 h. Increasing automation or better process coordination for sample registration can also lead to better performance, reducing the average reporting time from over 60 h to just under 24 h.

INTERPRETATION

Our findings identify important bottlenecks and challenges, along with ways to address them, and thus provide important lessons for improving disease testing operations for this and future pandemics.

FUNDING

WHO Special Programme for Research and Training in Tropical Diseases (TDR).

摘要

背景

新型冠状病毒肺炎(COVID-19)给包括实验室在内的整个卫生系统带来了挑战。为满足疾病流行病学调查及病例管理所需检测的日益增长的需求,许多国家投入大量资金,迅速扩大检测严重急性呼吸综合征冠状病毒2(SARS-CoV-2)的实验室能力。在本研究中,我们基于尼泊尔实际运行的实验室模式,构建了一个模拟实验室环境,以确定改进的机会。

方法

我们与尼泊尔卫生当局合作,根据其提供的数据,开发了一个离散事件模拟(DES)模型,以分析尼泊尔的实验室运作情况。我们在不同检测需求和人员配置水平下,使用一系列“如果……会怎样”的情景,在模拟实验室环境中调查COVID-19样本处理过程中的瓶颈,评估潜在试剂短缺和自动化程度提高的影响,更广泛地说,探索驱动检测系统性能和恢复力的关键因素。

结果

人员分配和排班不当会限制实验室结果的及时反馈;然而,优化人员分配可以缓解瓶颈并减少试剂短缺的影响。例如,当每天需求为720个样本且有7名工作人员值班时,增加一名工作人员可缩短报告时间(从48小时减少到约32小时)。然而,排班的改变可能会使结果反馈的平均时间增加到200多小时。试剂短缺一天似乎影响最小,但延迟五天会显著增加报告时间,接近150小时。增加自动化或改善样本登记的流程协调也可带来更好的表现,将平均报告时间从60多小时减少到略低于24小时。

解读

我们的研究结果确定了重要的瓶颈和挑战,以及应对这些问题的方法,从而为改善此次及未来大流行疾病的检测操作提供了重要经验教训。

资助

世界卫生组织热带病研究和培训特别规划(TDR)。

https://cdn.ncbi.nlm.nih.gov/pmc/blobs/b6e2/12056959/8847d5c93a38/gr1.jpg

文献检索

告别复杂PubMed语法,用中文像聊天一样搜索,搜遍4000万医学文献。AI智能推荐,让科研检索更轻松。

立即免费搜索

文件翻译

保留排版,准确专业,支持PDF/Word/PPT等文件格式,支持 12+语言互译。

免费翻译文档

深度研究

AI帮你快速写综述,25分钟生成高质量综述,智能提取关键信息,辅助科研写作。

立即免费体验