Suppr超能文献

脂质运载蛋白2通过刺激c-Src激活来促进粘着斑形成和侵袭。

LCN2 promotes focal adhesion formation and invasion by stimulating c-Src activation.

作者信息

Choudhary Bhagya Shree, Chaudhary Nazia, Khan Bushra K, Vijan Aditi, Mandal Dibita, Pilankar Leena, Gawand Shubham, Uttankar Prerana, Sharma Megha, Shivashankar Anusha, Doloi Rinki, Joshi Neha, Das Manjula, Dalal Sorab N

机构信息

Cell and Tumour Biology, Advanced Centre for Treatment Research and Education in Cancer (ACTREC), Tata Memorial Centre, Kharghar Node, Navi Mumbai 410210, India.

Homi Bhabha National Institute, Training School Complex, Anushakti Nagar, Mumbai 400085, India.

出版信息

J Cell Sci. 2025 Jun 1;138(11). doi: 10.1242/jcs.263663. Epub 2025 Jun 5.

Abstract

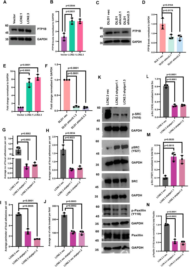
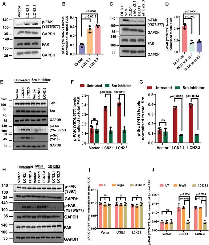
Previous work has demonstrated that lipocalin2 (LCN2) expression promotes invasion and migration in multiple tumor types. The mechanisms by which LCN2 promotes invasion and migration remain unclear. Previous work from our laboratory demonstrated that LCN2 promotes actin filament formation by inhibiting actin glutathionylation. In this study, we demonstrate that, in addition to inhibiting actin glutathionylation, LCN2 stimulates invasion by promoting the formation of focal adhesions, which is independent of the ability of LCN2 to bind iron (Fe3+). We showed that LCN2 promotes focal adhesion formation by promoting the activation of c-Src (also known as SRC) by stimulating expression of the transcription factor ETS1. ETS1, in turn, upregulates expression of the protein phosphatase PTP1B, resulting in the auto-activation of c-Src and increased paxillin phosphorylation, leading to focal adhesion formation. These results demonstrate that LCN2 has iron-dependent and -independent functions in promoting invasion and highlight the multiple mechanisms by which LCN2 promotes invasion, suggesting that c-Src inhibitors could be used to treat invasive colorectal cancer.

摘要

先前的研究表明,脂质运载蛋白2(LCN2)的表达促进多种肿瘤类型的侵袭和迁移。LCN2促进侵袭和迁移的机制尚不清楚。我们实验室先前的研究表明,LCN2通过抑制肌动蛋白谷胱甘肽化来促进肌动蛋白丝的形成。在本研究中,我们证明,除了抑制肌动蛋白谷胱甘肽化外,LCN2还通过促进粘着斑的形成来刺激侵袭,这与LCN2结合铁(Fe3+)的能力无关。我们发现,LCN2通过刺激转录因子ETS1的表达来促进c-Src(也称为SRC)的激活,从而促进粘着斑的形成。反过来,ETS1上调蛋白磷酸酶PTP1B的表达,导致c-Src的自激活和桩蛋白磷酸化增加,从而导致粘着斑的形成。这些结果表明,LCN2在促进侵袭方面具有铁依赖性和非依赖性功能,并突出了LCN2促进侵袭的多种机制,提示c-Src抑制剂可用于治疗侵袭性结直肠癌。

https://cdn.ncbi.nlm.nih.gov/pmc/blobs/0dd3/12188317/f9b64a73a582/joces-138-263663-g1.jpg

文献检索

告别复杂PubMed语法,用中文像聊天一样搜索,搜遍4000万医学文献。AI智能推荐,让科研检索更轻松。

立即免费搜索

文件翻译

保留排版,准确专业,支持PDF/Word/PPT等文件格式,支持 12+语言互译。

免费翻译文档

深度研究

AI帮你快速写综述,25分钟生成高质量综述,智能提取关键信息,辅助科研写作。

立即免费体验