Suppr超能文献

糖皮质激素在人原代T细胞中的免疫抑制作用主要通过快速抑制IL-2/IL-2R信号轴来介导。

The immunosuppressive effect of glucocorticoids in human primary T cells is mainly mediated via a rapid inhibition of the IL-2/IL-2R signaling axis.

作者信息

Albarracin Melo L Tatiana, Abdulkhakov Nekruz, Han Irina, El-Bizri Ali, Brunner-Weinzierl Monika, Schraven Burkhart, Simeoni Luca

机构信息

Institute of Molecular and Clinical Immunology, Medical Faculty, University Hospital, Otto-Von Guericke University, Magdeburg, Germany.

Health Campus Immunology, Infectiology and Inflammation (GC-I3), Medical Faculty, University Hospital, Otto-Von Guericke University, Magdeburg, Germany.

出版信息

Cell Commun Signal. 2025 Jun 4;23(1):268. doi: 10.1186/s12964-025-02266-0.

Abstract

BACKGROUND

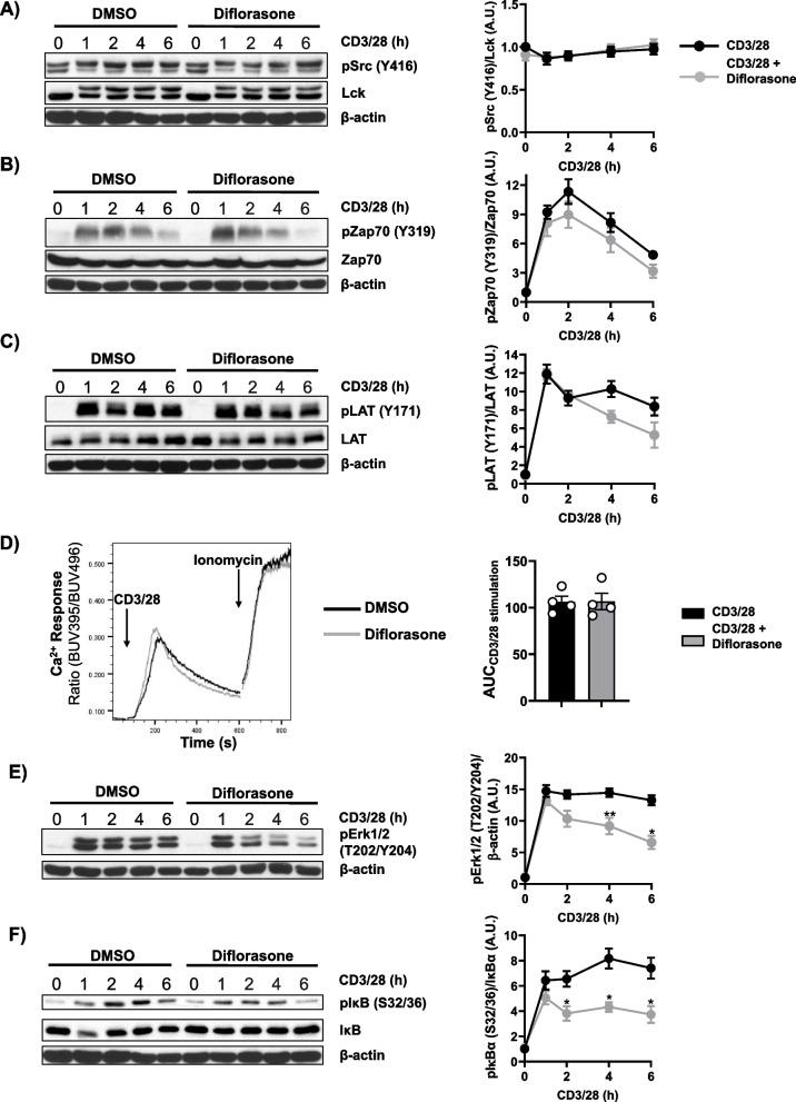
Glucocorticoids (GCs) are highly effective anti-inflammatory drugs that suppress T-cell activation, cytokine production, and T-cell proliferation. Nevertheless, at which molecular level and how fast GCs exert their immunosuppressive effect in T cells still remains elusive, as inconsistent genomic and non-genomic mechanisms of action have been proposed. One model postulates that GCs quickly inhibit proximal T-cell receptor (TCR) signaling via a non-genomic mechanism, whereas others have shown a strong inhibition of interleukin-2 (IL-2) transcription at later stages of T-cell activation. Due to their therapeutic significance, we have decided to shed light onto this issue and investigated how fast and at which level GCs inhibit T-cell activation by analyzing TCR and IL-2 signaling.

METHODS

We utilized primary human T cells isolated from healthy donors, which were stimulated with immobilized CD3/CD28 antibodies. These cells were treated with three different GCs, diflorasone, dexamethasone, and prednisolone.

RESULTS

Analyses of signaling kinetics revealed that GCs did not affect early TCR signaling as suggested by the normal phosphorylation levels of lymphocyte-specific protein tyrosine kinase (Lck), zeta-chain-associated protein kinase 70 (Zap70), linker for activation of T cells (LAT), and unchanged Ca influx. Conversely, we found that GCs strongly and rapidly suppressed the activation of the Janus kinase (Jak)/ signal transducer and activator of transcription (STAT) pathway within 4-6 h upon CD3/CD28 stimulation in primary human T cells. This observation was in line with a strong inhibition of cytokine production and with the impaired upregulation of the IL-2 receptor (IL-2R) upon GC treatment, thus resulting in the abrogation of T-cell proliferation.

CONCLUSIONS

Our study, by showing that GCs rapidly suppress the IL-2/IL-2R expression and signaling without significantly affecting proximal TCR signaling, has highlighted a clear mechanism of action of GCs that contributes to their therapeutic efficacy.

摘要

背景

糖皮质激素(GCs)是高效的抗炎药物,可抑制T细胞活化、细胞因子产生及T细胞增殖。然而,GCs在T细胞中发挥免疫抑制作用的分子水平及速度仍不清楚,因为已提出了不一致的基因组和非基因组作用机制。一种模型假设GCs通过非基因组机制快速抑制近端T细胞受体(TCR)信号传导,而其他研究表明在T细胞活化后期对白细胞介素-2(IL-2)转录有强烈抑制作用。鉴于其治疗意义,我们决定阐明这一问题,并通过分析TCR和IL-2信号传导来研究GCs抑制T细胞活化的速度和水平。

方法

我们使用从健康供体分离的原代人T细胞,用固定化的CD3/CD28抗体刺激这些细胞。这些细胞用三种不同的GCs,即双氟可龙、地塞米松和泼尼松龙进行处理。

结果

信号动力学分析显示,GCs并不影响早期TCR信号传导,淋巴细胞特异性蛋白酪氨酸激酶(Lck)、ζ链相关蛋白激酶70(Zap70)、T细胞活化连接蛋白(LAT)的正常磷酸化水平以及钙内流未发生变化即表明了这一点。相反,我们发现GCs在原代人T细胞经CD3/CD28刺激后4-6小时内强烈且迅速地抑制了Janus激酶(Jak)/信号转导和转录激活因子(STAT)途径的活化。这一观察结果与细胞因子产生的强烈抑制以及GC处理后IL-2受体(IL-2R)上调受损一致,从而导致T细胞增殖的废除。

结论

我们的研究表明,GCs可快速抑制IL-2/IL-2R表达和信号传导,而不显著影响近端TCR信号传导,突出了GCs有助于其治疗效果的明确作用机制。

https://cdn.ncbi.nlm.nih.gov/pmc/blobs/aeb7/12139085/2d158270716e/12964_2025_2266_Fig1_HTML.jpg

文献检索

告别复杂PubMed语法,用中文像聊天一样搜索,搜遍4000万医学文献。AI智能推荐,让科研检索更轻松。

立即免费搜索

文件翻译

保留排版,准确专业,支持PDF/Word/PPT等文件格式,支持 12+语言互译。

免费翻译文档

深度研究

AI帮你快速写综述,25分钟生成高质量综述,智能提取关键信息,辅助科研写作。

立即免费体验