Suppr超能文献

敲除bcas3基因会导致斑马鱼出现神经发育缺陷。

Knockout of bcas3 gene causes neurodevelopment defects in zebrafish.

作者信息

Liu Huihui, Sun Nianyi, Liu Zhenxing, Li Jinze, Zhang Xianqin

机构信息

Key Laboratory of Molecular Biophysics of the Ministry of Education, College of Life Science and Technology, Center for Human Genome Research, Huazhong University of Science and Technology, Wuhan, 430074, China.

出版信息

Biol Res. 2025 Jun 6;58(1):34. doi: 10.1186/s40659-025-00615-4.

Abstract

BACKGROUND

Neurodevelopmental disorders manifest in early childhood and are characterized by cognitive deficits, intellectual disabilities, motor disorders, and social dysfunction. Mutations in gene are associated with syndromic neurodevelopmental disorders in humans, while the detailed pathological mechanism is still unknown.

METHODS

CRISPR/Cas9 technology was used to generate a knockout zebrafish model. To investigate the effects of on development, morphological evaluations were conducted. Locomotor behaviors, including performance in the light-dark test, novel tank test, mirror test, shoaling test, and social test, were assessed through video tracing and quantitative analysis of movement parameters. Transcriptome sequencing analysis was used to identify dysregulated pathways associated with development process. Additionally, Acridine Orange staining was employed to evaluate apoptosis. Western blot and real-time RT-PCR were used to analyze the expression levels of genes.

RESULTS

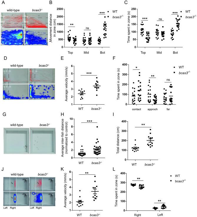
knockout zebrafish exhibited early larval phenotypes resembling clinical features of patients with mutations, including global delayed development at early embryonic development, microcephaly and reduced body length. Behavior analysis revealed abnormal motor dysfunction, such as social impairment, increased anxiety and heightened aggression. Notably, human rescued the developmental defects and motor disorders in knockout larvae. Transcriptomic analysis identified substantial downregulation of genes related to embryonic development and startle response, brain development and neuron migration in knockout zebrafish, such as , , , , , and . Additionally, increased apoptosis was observed in knockout zebrafish, which was further confirmed by Acridine Orange staining and a decreased Bcl2/Bax ratio in western blot analysis. The increased apoptosis observed in the brain of knockout larvae could contribute to the developmental and locomotor deficits.

CONCLUSION

The knockout zebrafish model recapitulates the clinical features observed in patients with mutations. Our results suggest that increased apoptosis may underlie the developmental deficits and motor disorders in these patients. The knockout zebrafish model provides a valuable tool to identify dysregulated molecular targets for therapeutic intervention during the early stages of disease progression.

SUPPLEMENTARY INFORMATION

The online version contains supplementary material available at 10.1186/s40659-025-00615-4.

摘要

背景

神经发育障碍在儿童早期表现出来,其特征为认知缺陷、智力残疾、运动障碍和社会功能障碍。基因中的突变与人类综合征性神经发育障碍相关,而详细的病理机制仍不清楚。

方法

使用CRISPR/Cas9技术构建基因敲除斑马鱼模型。为了研究该基因对发育的影响,进行了形态学评估。通过视频追踪和运动参数的定量分析,评估了运动行为,包括明暗测试、新水箱测试、镜像测试、群居测试和社交测试中的表现。转录组测序分析用于识别与发育过程相关的失调通路。此外,采用吖啶橙染色评估细胞凋亡。使用蛋白质免疫印迹法和实时逆转录聚合酶链反应分析基因的表达水平。

结果

基因敲除斑马鱼表现出早期幼虫表型,类似于该基因突变患者的临床特征,包括早期胚胎发育时整体发育延迟、小头畸形和体长缩短。行为分析显示存在异常的运动功能障碍,如社交障碍、焦虑增加和攻击性增强。值得注意的是,人类该基因挽救了基因敲除幼虫的发育缺陷和运动障碍。转录组分析确定,基因敲除斑马鱼中与胚胎发育和惊吓反应、大脑发育和神经元迁移相关的基因大量下调,如某几个具体基因(原文未明确写出基因名称,此处无法准确翻译)。此外,在基因敲除斑马鱼中观察到细胞凋亡增加,吖啶橙染色和蛋白质免疫印迹分析中Bcl2/Bax比值降低进一步证实了这一点。在基因敲除幼虫大脑中观察到的细胞凋亡增加可能导致发育和运动缺陷。

结论

基因敲除斑马鱼模型概括了该基因突变患者中观察到的临床特征。我们的结果表明,细胞凋亡增加可能是这些患者发育缺陷和运动障碍的基础。基因敲除斑马鱼模型为在疾病进展早期识别失调的分子靶点以进行治疗干预提供了一个有价值的工具。

补充信息

在线版本包含可在10.1186/s40659 - 025 - 00615 - 4获取的补充材料。

https://cdn.ncbi.nlm.nih.gov/pmc/blobs/fd80/12142951/f891ee64196f/40659_2025_615_Fig5_HTML.jpg

文献检索

告别复杂PubMed语法,用中文像聊天一样搜索,搜遍4000万医学文献。AI智能推荐,让科研检索更轻松。

立即免费搜索

文件翻译

保留排版,准确专业,支持PDF/Word/PPT等文件格式,支持 12+语言互译。

免费翻译文档

深度研究

AI帮你快速写综述,25分钟生成高质量综述,智能提取关键信息,辅助科研写作。

立即免费体验