Jiangsu Key Laboratory of Neuropsychiatric Diseases and Institute of Neuroscience, Soochow University; Clinical Research Center of Neurological Disease, The Second Affiliated Hospital of Soochow University, Suzhou, 215123, China.
Co-innovation Center of Neuroregeneration, Nantong University, Nantong, 226001, China.
Nat Commun. 2024 Jan 19;15(1):619. doi: 10.1038/s41467-024-44898-9.
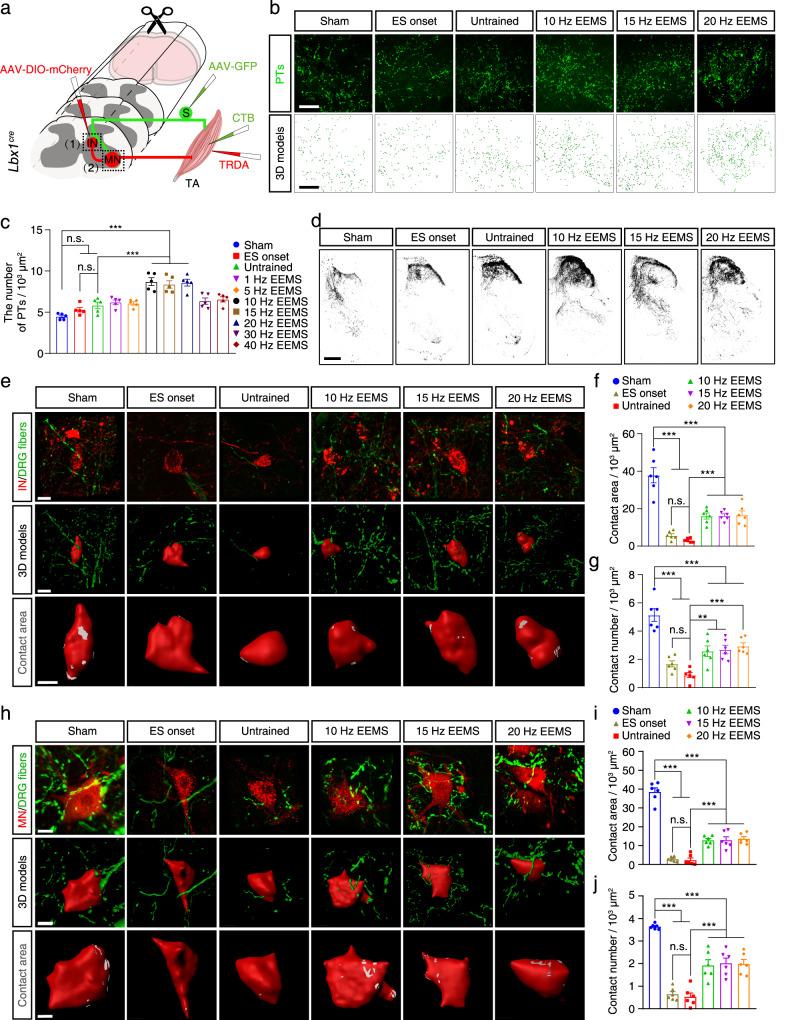
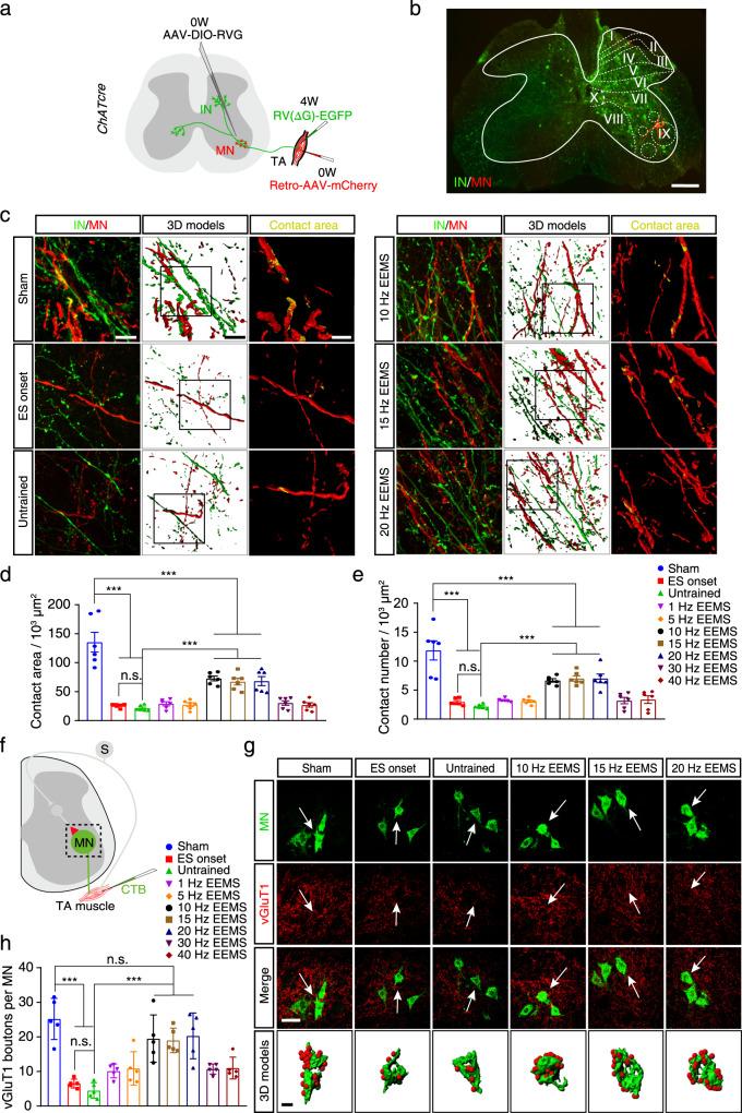
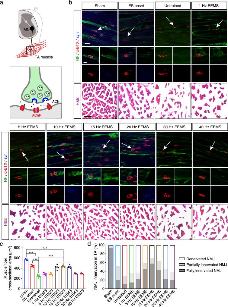
The neural signals produced by varying electrical stimulation parameters lead to characteristic neural circuit responses. However, the characteristics of neural circuits reconstructed by electrical signals remain poorly understood, which greatly limits the application of such electrical neuromodulation techniques for the treatment of spinal cord injury. Here, we develop a dual electrical stimulation system that combines epidural electrical and muscle stimulation to mimic feedforward and feedback electrical signals in spinal sensorimotor circuits. We demonstrate that a stimulus frequency of 10-20 Hz under dual stimulation conditions is required for structural and functional reconstruction of spinal sensorimotor circuits, which not only activates genes associated with axonal regeneration of motoneurons, but also improves the excitability of spinal neurons. Overall, the results provide insights into neural signal decoding during spinal sensorimotor circuit reconstruction, suggesting that the combination of epidural electrical and muscle stimulation is a promising method for the treatment of spinal cord injury.
不同电刺激参数产生的神经信号会导致特征性的神经回路反应。然而,电信号重建的神经回路的特征仍然知之甚少,这极大地限制了这种电神经调节技术在治疗脊髓损伤方面的应用。在这里,我们开发了一种双电刺激系统,它结合了硬膜外电刺激和肌肉刺激,以模拟脊髓感觉运动回路中的前馈和反馈电信号。我们证明,在双刺激条件下,需要 10-20 Hz 的刺激频率来进行脊髓感觉运动回路的结构和功能重建,这不仅激活了与运动神经元轴突再生相关的基因,还提高了脊髓神经元的兴奋性。总的来说,这些结果提供了对脊髓感觉运动回路重建过程中神经信号解码的深入了解,表明硬膜外电刺激和肌肉刺激的结合是治疗脊髓损伤的一种很有前途的方法。