Gu Jie, Gong Ziyu, Fan Yue, Hu Jun, Guo Liguo, Pei Wenming, Yin Daqiang
Key Laboratory of Yangtze River Water Environment, Ministry of Education, College of Environmental Science and Engineering, Tongji University, Shanghai 200092, China.
Nanjing Institute of Environmental Sciences, Ministry of Ecology and Environment, Nanjing 210042, China.
Biology (Basel). 2025 Jun 6;14(6):659. doi: 10.3390/biology14060659.
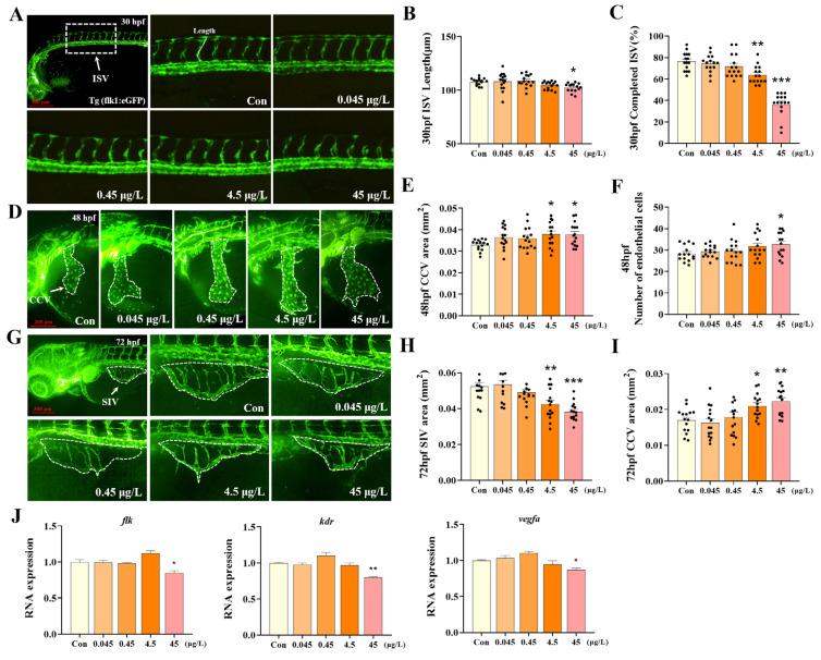
Polyhalogenated carbazoles (PHCZs) are emerging persistent organic pollutants that have attracted widespread attention due to their environmental occurrence and potential ecological risks. 1-Bromo-3,6-dichlorocarbazole (1-B-36-CCZ), which is a typical homolog of PHCZs produced as a byproduct in the dye industry, has been widely detected in various environmental media. In this study, we employed an integrated approach using an in vivo zebrafish model and network toxicology methods to systematically evaluate the vascular developmental toxicity of 1-B-36-CCZ and elucidate its underlying mechanisms. The experimental results revealed that the 96 h-LC of 1-B-36-CCZ in zebrafish larvae was 4.52 mg/L. Sublethal exposures (0.045-45 μg/L) significantly induced an increase in heart rate ( < 0.05) and an enlargement of the pericardial edema area ( < 0.01). Using transgenic zebrafish embryos to assess vascular toxicity at concentrations of 0, 0.045, 0.45, 4.5, and 45 μg/L, we observed that 1-B-36-CCZ exposure significantly reduced the length and anastomosis rate of intersegmental vessels (ISVs) at 30 hpf, and inhibited the development of the common cardinal vein (CCV) at 48 and 72 hpf as well as the subintestinal vessel (SIV) at 72 hpf. Quantitative PCR (qPCR) analysis further revealed that the expression of key angiogenic genes (, , and ) was significantly downregulated, thus corroborating the phenotypic observations. Moreover, a "compound-target-pathway" network model predicted that SRC kinase is a key molecular target for 1-B-36-CCZ action. Enrichment analysis of target protein-coding genes and verapamil replication experiments indicated that 1-B-36-CCZ may cause damage to early vascular development in zebrafish larvae by altering intracellular calcium ion content through the activation of the SRC-mediated calcium ion signaling pathway. This study provides new experimental evidence for elucidating the toxic mechanisms of PHCZ-type pollutants and offers a theoretical basis for environmental health risk assessments.
多卤代咔唑(PHCZs)是一类新兴的持久性有机污染物,因其在环境中的存在及潜在的生态风险而受到广泛关注。1-溴-3,6-二氯咔唑(1-B-36-CCZ)是PHCZs的一种典型同系物,作为染料工业的副产物产生,已在各种环境介质中被广泛检测到。在本研究中,我们采用体内斑马鱼模型和网络毒理学方法相结合的方式,系统评估1-B-36-CCZ的血管发育毒性并阐明其潜在机制。实验结果显示,1-B-36-CCZ在斑马鱼幼体中的96 h-LC为4.52 mg/L。亚致死暴露(0.045 - 45 μg/L)显著诱导心率增加(< 0.05)以及心包水肿面积增大(< 0.01)。使用转基因斑马鱼胚胎在0、0.045、0.45、4.5和45 μg/L浓度下评估血管毒性,我们观察到1-B-36-CCZ暴露在30 hpf时显著降低节间血管(ISV)的长度和吻合率,并在48和72 hpf时抑制主静脉(CCV)的发育以及在72 hpf时抑制肠下血管(SIV)的发育。定量PCR(qPCR)分析进一步表明关键血管生成基因(、和)的表达显著下调,从而证实了表型观察结果。此外,一个“化合物 - 靶点 - 通路”网络模型预测SRC激酶是1-B-36-CCZ作用的关键分子靶点。对靶蛋白编码基因的富集分析和维拉帕米复制实验表明,1-B-36-CCZ可能通过激活SRC介导的钙离子信号通路改变细胞内钙离子含量,从而对斑马鱼幼体的早期血管发育造成损害。本研究为阐明PHCZ类污染物的毒性机制提供了新的实验证据,并为环境健康风险评估提供了理论依据。