Xu Dongchen, Wen Min, Lebohang Anesu Bingwa, Chen Xijun, Chen Yuhao, Qian Wenqi, Yang Chenguang, Zheng Jin Hai, Zhou Yinan, Ni Haoqi, Jin Kunlin, Zhuge Qichuan, Yang Su
Zhejiang - US Joint Laboratory for Aging and Neurological Disease Research, The First Affiliated Hospital of Wenzhou Medical University, Wenzhou, 325000, China.
Department of Neurosurgery, The First Affiliated Hospital of Wenzhou Medical University, Wenzhou, 325000, China.
J Neuroinflammation. 2025 Jun 28;22(1):170. doi: 10.1186/s12974-025-03498-0.
Ischemic stroke (IS) remains a leading cause of mortality and disability, with limited therapeutic options due to poor drug delivery to ischemic lesions. To address this challenge, an engineered Salmonella based therapeutic method for targeted drug delivery and long-term treatment is herein designed to mitigate ischemic damage.
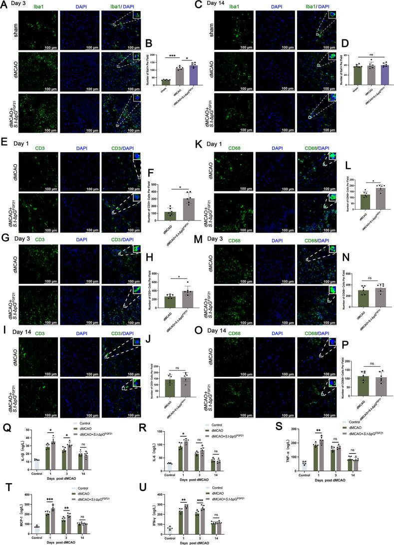
We engineered an attenuated luminescent Salmonella typhimurium (S.t -ΔpG) strain with an L-arabinose-inducible pBAD system to secrete bioactive FGF21. C57BL/6 mice were used to to measure neuron apoptosis and the activity of immune cells following IS induction plus S.t-ΔpG injection. Bioluminescence imaging was applied for bacterial colonization. ELISA and glucose uptake assays were performed to detect FGF21 secretion and the bioactivity. Neurological tests, TTC staining, and TUNEL labeling were used to assess the therapeutic effects of barterially secreted FGF21. Immunofluorescence assay of FGF21/FGFR1 dominant pathway was explored to investigate neuroprotective mechanism, while IBA-1 staining, CD3/CD68 immunostaining, cytokine profiling, and hepatorenal histopathology were detected to evaluate biosecurity.
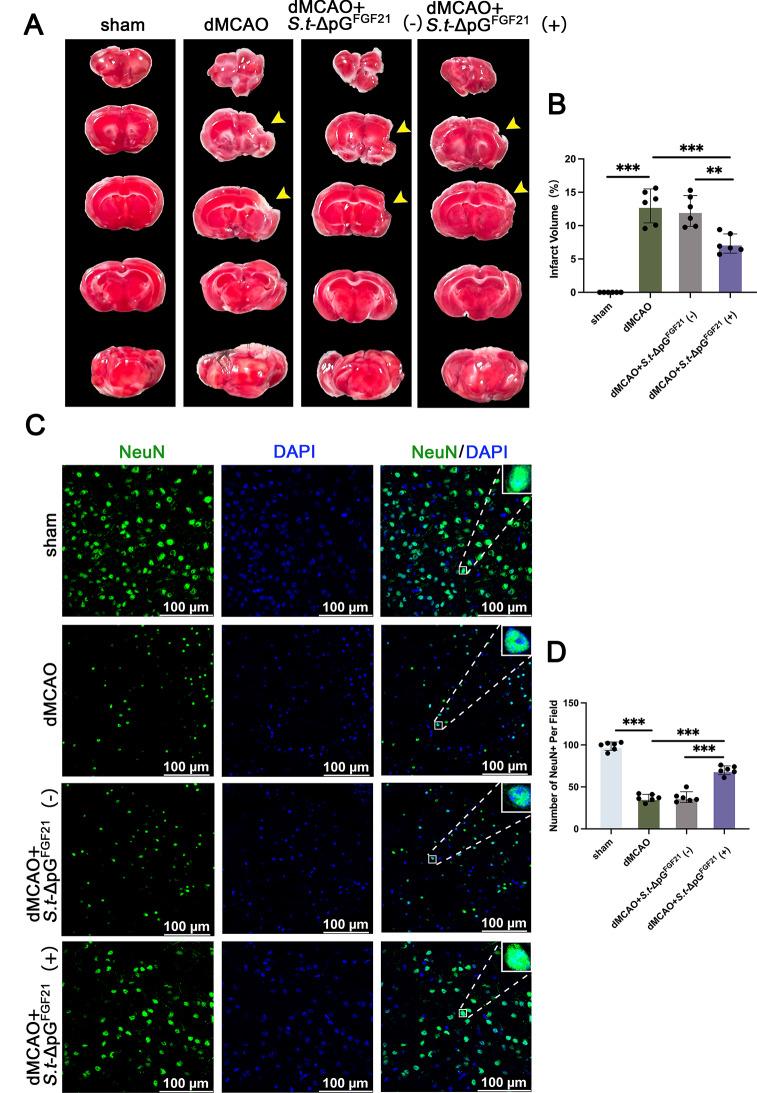
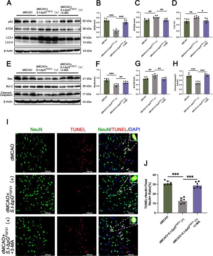
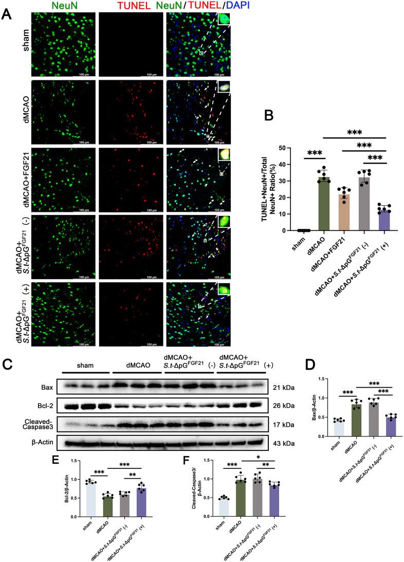
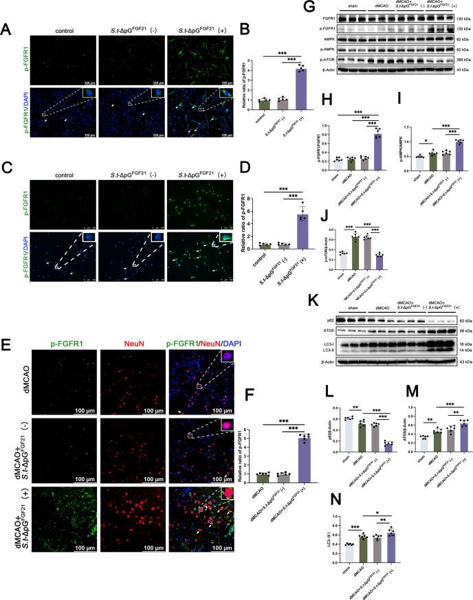
S.t-ΔpG selectively colonized peri-infarct regions and secreted functional FGF21, reducing neurologic deficits (48%) and infarct volume (46%) versus controls (p < 0.01). Mechanistically, immunofluorescence demonstrated that bacterially secreted FGF21 activated neuronal FGFR1/AMPK/mTOR pathway to enhance autophagy, whereas autophagy inhibition abolished its neuroprotection. Further, bacterial exclusion from neuron was validated via MAP2/NeuN plus Salmonella co-staining in primary neuron cells and brain tissue. Critically, CD3/CD68 immunostaining, serum cytokine profiling, and hepatorenal histopathology confirmed the long-term biosafety of this approach.
Our study presents a novel, Salmonella - based platform for targeted and sustained FGF21 delivery, offering a promising therapeutic strategy for ischemic stroke with robust efficacy and minimal systemic toxicity.
缺血性中风(IS)仍然是导致死亡和残疾的主要原因,由于药物难以输送到缺血性病灶,治疗选择有限。为应对这一挑战,本文设计了一种基于工程改造沙门氏菌的靶向给药和长期治疗方法,以减轻缺血性损伤。
我们构建了一种减毒的发光鼠伤寒沙门氏菌(S.t -ΔpG)菌株,其带有L-阿拉伯糖诱导型pBAD系统,用于分泌生物活性成纤维细胞生长因子21(FGF21)。使用C57BL/6小鼠,在诱导IS并注射S.t-ΔpG后,测量神经元凋亡和免疫细胞活性。应用生物发光成像技术检测细菌定植情况。通过酶联免疫吸附测定(ELISA)和葡萄糖摄取试验检测FGF21的分泌及其生物活性。采用神经功能测试、TTC染色和TUNEL标记评估细菌分泌的FGF21的治疗效果。通过免疫荧光分析FGF21/FGFR1主导通路,探讨神经保护机制,同时检测IBA-1染色、CD3/CD68免疫染色、细胞因子谱分析以及肝肾组织病理学,评估生物安全性。
S.t-ΔpG选择性定植于梗死灶周围区域并分泌功能性FGF21,与对照组相比,神经功能缺损降低了48%,梗死体积减小了46%(p < 0.01)。机制上,免疫荧光显示细菌分泌的FGF21激活神经元FGFR1/AMPK/mTOR通路以增强自噬,而自噬抑制则消除了其神经保护作用。此外,通过原代神经元细胞和脑组织中MAP2/NeuN与沙门氏菌共染色,证实细菌未侵入神经元。至关重要的是,CD3/CD68免疫染色、血清细胞因子谱分析以及肝肾组织病理学证实了该方法的长期生物安全性。
我们的研究提出了一种基于沙门氏菌的新型平台,用于靶向和持续递送FGF21,为缺血性中风提供了一种有前景的治疗策略,具有强大的疗效和最小的全身毒性。