• 文献检索
  • 文档翻译
  • 深度研究
  • 学术资讯
  • Suppr Zotero 插件Zotero 插件
  • 邀请有礼
  • 套餐&价格
  • 历史记录
应用&插件
Suppr Zotero 插件Zotero 插件浏览器插件Mac 客户端Windows 客户端微信小程序
定价
高级版会员购买积分包购买API积分包
服务
文献检索文档翻译深度研究API 文档MCP 服务
关于我们
关于 Suppr公司介绍联系我们用户协议隐私条款
关注我们

Suppr 超能文献

核心技术专利:CN118964589B侵权必究
粤ICP备2023148730 号-1Suppr @ 2026

文献检索

告别复杂PubMed语法,用中文像聊天一样搜索,搜遍4000万医学文献。AI智能推荐,让科研检索更轻松。

立即免费搜索

文件翻译

保留排版,准确专业,支持PDF/Word/PPT等文件格式,支持 12+语言互译。

免费翻译文档

深度研究

AI帮你快速写综述,25分钟生成高质量综述,智能提取关键信息,辅助科研写作。

立即免费体验

幼年轻度创伤性脑损伤会改变小鼠的神经发育和行为。

Early-Life Mild Traumatic Brain Injury Alters Neurodevelopment and Behavior in Mice.

作者信息

Corrigan Rachel R, Lanier Anna O, Dresher Emily S, Sran Sahibjot, Bedrosian Tracy A

机构信息

Institute for Genomic Medicine, Nationwide Children's Hospital, Columbus, Ohio, USA.

Department of Pediatrics, The Ohio State University College of Medicine, Columbus, Ohio, USA.

出版信息

Neurotrauma Rep. 2025 Jun 30;6(1):465-479. doi: 10.1089/neur.2025.0016. eCollection 2025.

DOI:10.1089/neur.2025.0016
PMID:40677996
原文链接:https://pmc.ncbi.nlm.nih.gov/articles/PMC12270539/
Abstract

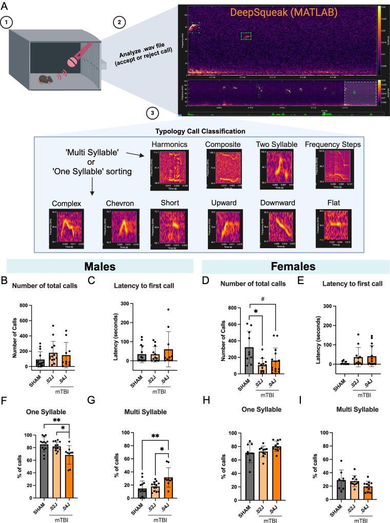
Approximately 280 children per 100,000 experience closed-head injuries each year, with over 80% being mild in severity. While most children with mild injuries do not require admission to a hospital and recover well over time, some children experience persistent behavioral and cognitive abnormalities that continue into adolescence. Mild traumatic brain injury (mTBI) during early life has potential to disrupt critical developmental processes and lead to long-term consequences; however, the mechanistic underpinnings of mTBI's effects on brain development remain understudied. Here, we investigated the effects of early-life mTBI on developmental outcomes using a mouse model. Injury was induced on post-natal day 7 by a single weight drop of one of three different impact intensities. Injury resulted in significant white matter loss as measured by myelin basic protein immunoreactivity at 5 days post injury (dpi). There was no change in the extent of Iba1-positive microglial staining at 5 dpi; however, there was increased expression of complement signaling proteins responsible for microglial-regulated synaptic pruning during this time in development. To assess the neurological consequences of mTBI, we examined the development of innate behaviors and ultrasonic vocalization communication. Injured mice were slower to achieve developmental milestones and exhibited altered communication, indicating functional deficits associated with mild injury. Altogether, this study provides evidence for neurodevelopmental consequences of mTBI and demonstrates lasting behavioral effects, suggesting further investigation of mechanisms contributing to neurological effects of mild injury in early life is warranted.

摘要

每年每10万名儿童中约有280名经历闭合性头部损伤,其中超过80%为轻度损伤。虽然大多数轻度损伤的儿童不需要住院治疗,且随着时间的推移恢复良好,但一些儿童会出现持续的行为和认知异常,并持续到青春期。生命早期的轻度创伤性脑损伤(mTBI)有可能扰乱关键的发育过程并导致长期后果;然而,mTBI对大脑发育影响的机制基础仍未得到充分研究。在此,我们使用小鼠模型研究了生命早期mTBI对发育结果的影响。在出生后第7天,通过三种不同冲击强度之一的单次重物下落诱导损伤。损伤后5天(dpi),通过髓鞘碱性蛋白免疫反应性测量,损伤导致显著的白质损失。在5 dpi时,Iba1阳性小胶质细胞染色范围没有变化;然而,在这个发育阶段,负责小胶质细胞调节突触修剪的补体信号蛋白的表达增加。为了评估mTBI的神经学后果,我们检查了先天行为和超声波发声交流的发育情况。受伤小鼠达到发育里程碑的速度较慢,并且表现出发声改变,表明与轻度损伤相关的功能缺陷。总之,本研究为mTBI的神经发育后果提供了证据,并证明了持久的行为影响,表明有必要进一步研究导致生命早期轻度损伤神经学影响的机制。

https://cdn.ncbi.nlm.nih.gov/pmc/blobs/362d/12270539/4b942990dc82/neur.2025.0016_figure5.jpg
https://cdn.ncbi.nlm.nih.gov/pmc/blobs/362d/12270539/1f6f3e13ad3b/neur.2025.0016_figure6.jpg
https://cdn.ncbi.nlm.nih.gov/pmc/blobs/362d/12270539/d6b69ccba5a1/neur.2025.0016_figure1.jpg
https://cdn.ncbi.nlm.nih.gov/pmc/blobs/362d/12270539/7ce770dc477d/neur.2025.0016_figure2.jpg
https://cdn.ncbi.nlm.nih.gov/pmc/blobs/362d/12270539/c049efb189f3/neur.2025.0016_figure3.jpg
https://cdn.ncbi.nlm.nih.gov/pmc/blobs/362d/12270539/174f93ec8d57/neur.2025.0016_figure4.jpg
https://cdn.ncbi.nlm.nih.gov/pmc/blobs/362d/12270539/4b942990dc82/neur.2025.0016_figure5.jpg
https://cdn.ncbi.nlm.nih.gov/pmc/blobs/362d/12270539/1f6f3e13ad3b/neur.2025.0016_figure6.jpg
https://cdn.ncbi.nlm.nih.gov/pmc/blobs/362d/12270539/d6b69ccba5a1/neur.2025.0016_figure1.jpg
https://cdn.ncbi.nlm.nih.gov/pmc/blobs/362d/12270539/7ce770dc477d/neur.2025.0016_figure2.jpg
https://cdn.ncbi.nlm.nih.gov/pmc/blobs/362d/12270539/c049efb189f3/neur.2025.0016_figure3.jpg
https://cdn.ncbi.nlm.nih.gov/pmc/blobs/362d/12270539/174f93ec8d57/neur.2025.0016_figure4.jpg
https://cdn.ncbi.nlm.nih.gov/pmc/blobs/362d/12270539/4b942990dc82/neur.2025.0016_figure5.jpg

相似文献

1
Early-Life Mild Traumatic Brain Injury Alters Neurodevelopment and Behavior in Mice.幼年轻度创伤性脑损伤会改变小鼠的神经发育和行为。
Neurotrauma Rep. 2025 Jun 30;6(1):465-479. doi: 10.1089/neur.2025.0016. eCollection 2025.
2
The Black Book of Psychotropic Dosing and Monitoring.《精神药物剂量与监测黑皮书》
Psychopharmacol Bull. 2024 Jul 8;54(3):8-59.
3
Falls prevention interventions for community-dwelling older adults: systematic review and meta-analysis of benefits, harms, and patient values and preferences.社区居住的老年人跌倒预防干预措施:系统评价和荟萃分析的益处、危害以及患者的价值观和偏好。
Syst Rev. 2024 Nov 26;13(1):289. doi: 10.1186/s13643-024-02681-3.
4
Technological aids for the rehabilitation of memory and executive functioning in children and adolescents with acquired brain injury.脑损伤儿童和青少年记忆与执行功能康复的技术辅助手段。
Cochrane Database Syst Rev. 2016 Jul 1;7(7):CD011020. doi: 10.1002/14651858.CD011020.pub2.
5
Antidepressants for pain management in adults with chronic pain: a network meta-analysis.抗抑郁药治疗成人慢性疼痛的疼痛管理:一项网络荟萃分析。
Health Technol Assess. 2024 Oct;28(62):1-155. doi: 10.3310/MKRT2948.
6
Incentives for preventing smoking in children and adolescents.预防儿童和青少年吸烟的激励措施。
Cochrane Database Syst Rev. 2017 Jun 6;6(6):CD008645. doi: 10.1002/14651858.CD008645.pub3.
7
Home treatment for mental health problems: a systematic review.心理健康问题的居家治疗:一项系统综述
Health Technol Assess. 2001;5(15):1-139. doi: 10.3310/hta5150.
8
Ventilation tubes (grommets) for otitis media with effusion (OME) in children.鼓膜置管(通气管)用于儿童分泌性中耳炎(OME)。
Cochrane Database Syst Rev. 2023 Nov 15;11(11):CD015215. doi: 10.1002/14651858.CD015215.pub2.
9
Signs and symptoms to determine if a patient presenting in primary care or hospital outpatient settings has COVID-19.在基层医疗机构或医院门诊环境中,如果患者出现以下症状和体征,可判断其是否患有 COVID-19。
Cochrane Database Syst Rev. 2022 May 20;5(5):CD013665. doi: 10.1002/14651858.CD013665.pub3.
10
Early developmental intervention programmes provided post hospital discharge to prevent motor and cognitive impairment in preterm infants.出院后提供早期发育干预计划,以预防早产儿的运动和认知障碍。
Cochrane Database Syst Rev. 2024 Feb 13;2(2):CD005495. doi: 10.1002/14651858.CD005495.pub5.

本文引用的文献

1
Pediatric Traumatic Brain Injury: Models, Therapeutics, and Outcomes.儿科创伤性脑损伤:模型、治疗和结果。
Adv Neurobiol. 2024;42:147-163. doi: 10.1007/978-3-031-69832-3_7.
2
Loss of Slc35a2 alters development of the mouse cerebral cortex.Slc35a2 的缺失改变了小鼠大脑皮层的发育。
Neurosci Lett. 2024 Jul 27;836:137881. doi: 10.1016/j.neulet.2024.137881. Epub 2024 Jun 22.
3
Deleterious effect of sustained neuroinflammation in pediatric traumatic brain injury.持续的神经炎症对小儿创伤性脑损伤的不良影响。
Brain Behav Immun. 2024 Aug;120:99-116. doi: 10.1016/j.bbi.2024.04.029. Epub 2024 May 3.
4
Weight-drop model as a valuable tool to study potential neurobiological processes underlying behavioral and cognitive changes secondary to mild traumatic brain injury.重量落体模型是研究轻度创伤性脑损伤继发行为和认知变化潜在神经生物学过程的宝贵工具。
J Neuroimmunol. 2023 Dec 15;385:578242. doi: 10.1016/j.jneuroim.2023.578242. Epub 2023 Nov 7.
5
Blast trauma affects production and perception of mouse ultrasonic vocalizations.爆炸伤会影响小鼠超声波发声的产生和感知。
J Acoust Soc Am. 2022 Feb;151(2):817. doi: 10.1121/10.0009359.
6
Revisiting Excitotoxicity in Traumatic Brain Injury: From Bench to Bedside.重新审视创伤性脑损伤中的兴奋毒性:从实验台到病床边
Pharmaceutics. 2022 Jan 8;14(1):152. doi: 10.3390/pharmaceutics14010152.
7
Comparative Milestones in Rodent and Human Postnatal Central Nervous System Development.啮齿动物和人类出生后中枢神经系统发育的比较里程碑。
Toxicol Pathol. 2021 Dec;49(8):1368-1373. doi: 10.1177/01926233211046933. Epub 2021 Sep 26.
8
Acute treatment with TrkB agonist LM22A-4 confers neuroprotection and preserves myelin integrity in a mouse model of pediatric traumatic brain injury.TrkB 激动剂 LM22A-4 的急性治疗可保护小儿创伤性脑损伤模型中的神经并维持髓鞘完整性。
Exp Neurol. 2021 May;339:113652. doi: 10.1016/j.expneurol.2021.113652. Epub 2021 Feb 18.
9
Neuroprotective Effects and Treatment Potential of Incretin Mimetics in a Murine Model of Mild Traumatic Brain Injury.肠促胰岛素类似物在轻度创伤性脑损伤小鼠模型中的神经保护作用及治疗潜力
Front Cell Dev Biol. 2020 Jan 10;7:356. doi: 10.3389/fcell.2019.00356. eCollection 2019.
10
Caffeine consumption during development alters spine density and recovery from repetitive mild traumatic brain injury in young adult rats.发育期咖啡因摄入改变了年轻成年大鼠反复轻度创伤性脑损伤后的脊柱密度和恢复情况。
Synapse. 2020 Apr;74(4):e22142. doi: 10.1002/syn.22142. Epub 2019 Nov 24.