Suppr超能文献

对一份古老植物标本中炭疽菌属菌的多位点研究以及对来自葎草的新物种葎草炭疽菌的描述。

Multi-locus study of Colletotrichum humuli from an ancient herbarium specimen and description of C. humulicola sp. nov. from Humulus scandens.

作者信息

Thao Le Dinh, Shin Hyeon-Dong, Choi Hyorim, Kang Donghun, Mageswari Anbazhagan, Lee Jae Sung, Lee Daseul, Choi In-Young, Damm Ulrike, Hong Seung-Beom

机构信息

Korean Agricultural Culture Collection, Agricultural Microbiology Division, National Institute of Agricultural Sciences, Rural Development Administration, Wanju, 55365, South Korea.

Department of Plant Medicine, Jeonbuk National University, Jeonju, 54896, South Korea.

出版信息

Sci Rep. 2025 Jul 22;15(1):26560. doi: 10.1038/s41598-025-11675-7.

Abstract

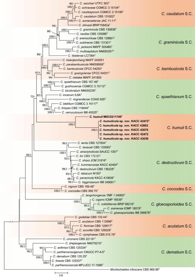
Colletotrichum humuli was originally described from diseased leaves of Humulus lupulus collected in 1890. Due to the absence of molecular data, an isotype specimen was examined to clarify its systematic position. The nuclear ribosomal ITS2 region of this specimen was successfully amplified and sequenced using the primer ITS4 along with a newly designed primer, ITSCF1. Additional gene sequences (GAPDH, CHS-1, HIS3, and ACT) were also retrieved, marking the first successful recovery of multiple loci from an ancient Colletotrichum herbarium specimen. Multi-locus phylogenetic analyses demonstrated that C. humuli is genetically distinct from all other known species. Furthermore, comparison with isolates from H. scandens in South Korea revealed a novel species, described here as C. humulicola; together, these two species form a new species complex within the genus Colletotrichum. This study provides a straightforward protocol for obtaining DNA sequences from historical herbarium material.

摘要

刺盘孢属的啤酒花刺盘孢最初是根据1890年采集的啤酒花病叶描述的。由于缺乏分子数据,对一个同模式标本进行了检查以明确其系统位置。使用引物ITS4和新设计的引物ITSCF1成功扩增并测序了该标本的核糖体ITS2区域。还检索到了其他基因序列(GAPDH、CHS-1、HIS3和ACT),这标志着首次成功从一个古老的刺盘孢属植物标本中获得多个基因座。多位点系统发育分析表明,啤酒花刺盘孢在基因上与所有其他已知物种不同。此外,与韩国南蛇藤分离株的比较揭示了一个新物种,在此描述为南蛇藤刺盘孢;这两个物种共同在刺盘孢属内形成了一个新的物种复合体。本研究提供了一个从历史植物标本材料中获取DNA序列的简单方案。

https://cdn.ncbi.nlm.nih.gov/pmc/blobs/3841/12283936/83b34d5ed997/41598_2025_11675_Fig1_HTML.jpg

文献检索

告别复杂PubMed语法,用中文像聊天一样搜索,搜遍4000万医学文献。AI智能推荐,让科研检索更轻松。

立即免费搜索

文件翻译

保留排版,准确专业,支持PDF/Word/PPT等文件格式,支持 12+语言互译。

免费翻译文档

深度研究

AI帮你快速写综述,25分钟生成高质量综述,智能提取关键信息,辅助科研写作。

立即免费体验