• 文献检索
  • 文档翻译
  • 深度研究
  • 学术资讯
  • Suppr Zotero 插件Zotero 插件
  • 邀请有礼
  • 套餐&价格
  • 历史记录
应用&插件
Suppr Zotero 插件Zotero 插件浏览器插件Mac 客户端Windows 客户端微信小程序
定价
高级版会员购买积分包购买API积分包
服务
文献检索文档翻译深度研究API 文档MCP 服务
关于我们
关于 Suppr公司介绍联系我们用户协议隐私条款
关注我们

Suppr 超能文献

核心技术专利:CN118964589B侵权必究
粤ICP备2023148730 号-1Suppr @ 2026

文献检索

告别复杂PubMed语法,用中文像聊天一样搜索,搜遍4000万医学文献。AI智能推荐,让科研检索更轻松。

立即免费搜索

文件翻译

保留排版,准确专业,支持PDF/Word/PPT等文件格式,支持 12+语言互译。

免费翻译文档

深度研究

AI帮你快速写综述,25分钟生成高质量综述,智能提取关键信息,辅助科研写作。

立即免费体验

虚拟现实情感识别任务的可用性、临场感和性能。

Usability, sense of presence, and performance of a virtual reality emotion recognition task.

作者信息

Pérez-Ferrara David, Flores-Medina Yvonne, Gómez Michelle, Yáñez-Téllez Guillermina, Mondragón-Maya Alejandra

机构信息

Facultad de Estudios Superiores Iztacala, Universidad Nacional Autónoma de México, Tlalnepantla de Baz, Estado de México, México.

Instituto Nacional de Psiquiatría "Ramón de la Fuente Muñiz", Ciudad de México, México.

出版信息

PLoS One. 2025 Aug 12;20(8):e0330084. doi: 10.1371/journal.pone.0330084. eCollection 2025.

DOI:10.1371/journal.pone.0330084
PMID:40794669
原文链接:https://pmc.ncbi.nlm.nih.gov/articles/PMC12342317/
Abstract

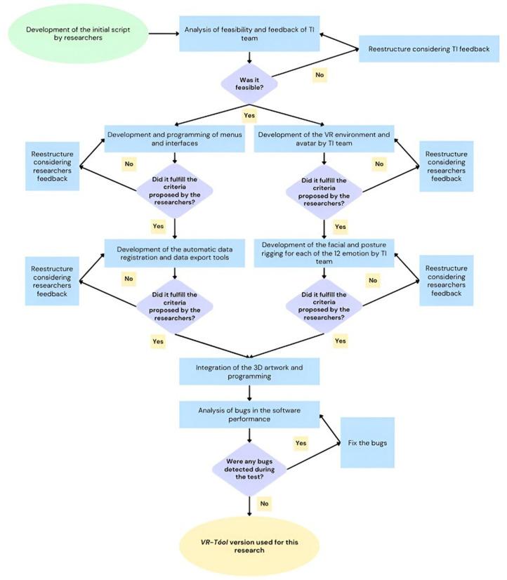
Virtual reality (VR) has been proposed as a tool that could fulfill some of the limitations in emotion recognition (ER) assessment. Our research group created a VR task (VR-Tóol) for ER assessment. The aims of this study were to assess the usability, sense of presence, and acceptability of the VR-Tóol; to describe the performance of a VR-Tóol setup task and to examine the association between VR-Tóol performance and empathy. Forty-six healthy participants were assessed. A semi-structured interview, the Symptom Checklist-90 (SCL-90), the Cognitive and Affective Empathy Test (TECA), and the ICT Use Questionnaire (ICTUQ) were administered. Subsequently, a VR-Tóol protocol was applied. Finally, the System Usability Scale (SUS), Igroup Presence Questionnaire (IPQ), and a Motivation Questionnaire were administered. The SUS total score showed acceptable parameters; the IPQ mean scores reached marginally acceptable scores in all subscales, excepting for the Involvement subscale, which achieved non-acceptable parameters. The SSQ indicated the presence of negligible symptoms related to the VR exposure. Regarding performance, participants achieved 83.3% hits. A substantial accuracy rate was met in contempt, admiration, happiness, surprise, and compassion. Significant positive correlations were observed between VR-Tóol hits and TECA's Perspective taking (PT) score (Spearman's rho = 0.500, p < .001) and Total score (Spearman's rho = 0.398, p = .007). In conclusion, VR-Tóol exhibits favorable usability and sense of presence properties, negligible cybersickness symptoms, and an overall positive experience. We found evidence of the relationship between ER and empathy. This work elucidates the potential utility of VR-Tóol for ER assessment.

摘要

虚拟现实(VR)已被提议作为一种可以弥补情感识别(ER)评估中某些局限性的工具。我们的研究小组创建了一个用于ER评估的VR任务(VR-Tóol)。本研究的目的是评估VR-Tóol的可用性、临场感和可接受性;描述VR-Tóol设置任务的表现,并检验VR-Tóol表现与同理心之间的关联。对46名健康参与者进行了评估。采用了半结构化访谈、症状自评量表90(SCL-90)、认知与情感同理心测试(TECA)以及信息通信技术使用问卷(ICTUQ)。随后,应用了VR-Tóol方案。最后,使用了系统可用性量表(SUS)、Igroup临场感问卷(IPQ)和动机问卷。SUS总分显示参数可接受;IPQ平均得分在所有子量表中勉强达到可接受分数,但参与子量表未达到可接受参数。SSQ表明与VR暴露相关的症状可忽略不计。在表现方面,参与者的命中率达到83.3%。在轻蔑、钦佩、快乐、惊讶和同情方面达到了较高的准确率。观察到VR-Tóol命中率与TECA的观点采择(PT)得分(斯皮尔曼相关系数rho = 0.500,p <.001)和总分(斯皮尔曼相关系数rho = 0.398,p =.007)之间存在显著正相关。总之,VR-Tóol具有良好的可用性和临场感特性,网络晕动症症状可忽略不计,总体体验积极。我们发现了ER与同理心之间关系的证据。这项工作阐明了VR-Tóol在ER评估中的潜在效用。

https://cdn.ncbi.nlm.nih.gov/pmc/blobs/d548/12342317/c620768d4ba5/pone.0330084.g005.jpg
https://cdn.ncbi.nlm.nih.gov/pmc/blobs/d548/12342317/f67ba160594d/pone.0330084.g001.jpg
https://cdn.ncbi.nlm.nih.gov/pmc/blobs/d548/12342317/9c453b45b015/pone.0330084.g002.jpg
https://cdn.ncbi.nlm.nih.gov/pmc/blobs/d548/12342317/b540409d90e4/pone.0330084.g003.jpg
https://cdn.ncbi.nlm.nih.gov/pmc/blobs/d548/12342317/b6450c8eaef1/pone.0330084.g004.jpg
https://cdn.ncbi.nlm.nih.gov/pmc/blobs/d548/12342317/c620768d4ba5/pone.0330084.g005.jpg
https://cdn.ncbi.nlm.nih.gov/pmc/blobs/d548/12342317/f67ba160594d/pone.0330084.g001.jpg
https://cdn.ncbi.nlm.nih.gov/pmc/blobs/d548/12342317/9c453b45b015/pone.0330084.g002.jpg
https://cdn.ncbi.nlm.nih.gov/pmc/blobs/d548/12342317/b540409d90e4/pone.0330084.g003.jpg
https://cdn.ncbi.nlm.nih.gov/pmc/blobs/d548/12342317/b6450c8eaef1/pone.0330084.g004.jpg
https://cdn.ncbi.nlm.nih.gov/pmc/blobs/d548/12342317/c620768d4ba5/pone.0330084.g005.jpg

相似文献

1
Usability, sense of presence, and performance of a virtual reality emotion recognition task.虚拟现实情感识别任务的可用性、临场感和性能。
PLoS One. 2025 Aug 12;20(8):e0330084. doi: 10.1371/journal.pone.0330084. eCollection 2025.
2
Object Manipulation in Physically Constrained Workplaces: Remote Collaboration with Extended Reality.物理受限工作场所中的物体操作:与扩展现实的远程协作。
IISE Trans Occup Ergon Hum Factors. 2025 Apr 2:1-14. doi: 10.1080/24725838.2025.2484731.
3
Measuring Stress and Perceptions for a Virtual Reality-Based Pericardiocentesis Procedure Simulation for Medical Training: Usability Study.测量基于虚拟现实的心包穿刺术模拟医疗培训的压力和认知:可用性研究。
JMIR Serious Games. 2025 May 7;13:e68515. doi: 10.2196/68515.
4
Using Pupillometry in Virtual Reality as a Tool for Speech-in-Noise Research.在虚拟现实中使用瞳孔测量法作为噪声环境下语音研究的工具。
Ear Hear. 2025 Jul 2. doi: 10.1097/AUD.0000000000001692.
5
An overview and evaluation of first-trimester physiological fetal human anatomy using 3-dimensional ultrasound combined with virtual reality techniques.使用三维超声结合虚拟现实技术对孕早期生理性胎儿人体解剖结构的概述与评估。
Hum Reprod. 2025 Jun 27. doi: 10.1093/humrep/deaf112.
6
The Added Value of Parents Practicing in Virtual Reality to Illustrate the Use of Innovative Methods in Parent-Child Interaction Therapy: Single-Case Experimental Design.父母在虚拟现实中进行实践以说明亲子互动治疗中创新方法的应用的附加价值:单案例实验设计。
JMIR Pediatr Parent. 2025 Jul 23;8:e60752. doi: 10.2196/60752.
7
Virtual Reality for the Assessment of Everyday Cognitive Functions in Older Adults: An Evaluation of the Virtual Reality Action Test and Two Interaction Devices in a 91-Year-Old Woman.虚拟现实用于评估老年人日常认知功能:对一名91岁女性进行的虚拟现实行动测试及两种交互设备的评估
Front Psychol. 2020 Feb 7;11:123. doi: 10.3389/fpsyg.2020.00123. eCollection 2020.
8
A Preliminary Study on the Development of a Virtual Reality-Based Financial Decision-Making Training Tool for Investment Trusts: Usability and Acceptability Among Community-Dwelling Healthy Older People.基于虚拟现实的投资信托财务决策培训工具开发的初步研究:社区健康老年人的可用性和可接受性
Psychogeriatrics. 2025 Jul;25(4):e70068. doi: 10.1111/psyg.70068.
9
Virtual Reality-Based Exposure With 360° Environments for Social Anxiety Disorder: Usability and Feasibility Study.基于虚拟现实的 360°环境暴露治疗社交焦虑障碍:可用性和可行性研究。
JMIR Form Res. 2024 Oct 21;8:e55679. doi: 10.2196/55679.
10
The influence of experience and environments on usability and user experience in a wheelchair simulator.经验和环境对轮椅模拟器可用性及用户体验的影响
Ann Med. 2025 Dec;57(1):2537930. doi: 10.1080/07853890.2025.2537930. Epub 2025 Jul 27.

本文引用的文献

1
Cybersickness. A systematic literature review of adverse effects related to virtual reality.晕动症。虚拟现实相关不良反应的系统文献综述。
Neurologia (Engl Ed). 2024 Oct;39(8):701-709. doi: 10.1016/j.nrleng.2022.04.007.
2
Differential Brain Activation for Four Emotions in VR-2D and VR-3D Modes.VR-2D和VR-3D模式下四种情绪的脑区激活差异
Brain Sci. 2024 Mar 28;14(4):326. doi: 10.3390/brainsci14040326.
3
Effectiveness of virtual reality and computerized training programs for enhancing emotion recognition in people with autism spectrum disorder: a systematic review and meta-analysis.
虚拟现实和计算机化训练程序对提高自闭症谱系障碍患者情绪识别能力的有效性:一项系统评价和荟萃分析。
Int J Dev Disabil. 2022 Apr 18;70(1):110-126. doi: 10.1080/20473869.2022.2063656. eCollection 2024.
4
An exploratory study of the effect of age and gender on face scanning during affect recognition in immersive virtual reality.年龄和性别对沉浸式虚拟现实中情感识别过程中对面部扫描的影响的探索性研究。
Sci Rep. 2024 Mar 6;14(1):5553. doi: 10.1038/s41598-024-55774-3.
5
Effect of Action Units, Viewpoint and Immersion on Emotion Recognition Using Dynamic Virtual Faces.动作单元、视角和沉浸感对动态虚拟人脸表情识别的影响。
Int J Neural Syst. 2023 Oct;33(10):2350053. doi: 10.1142/S0129065723500533.
6
Emotion recognition accuracy only weakly predicts empathic accuracy in a standard paradigm and in real life interactions.在标准范式和现实生活互动中,情绪识别准确率只能微弱地预测共情准确率。
Front Psychol. 2023 May 18;14:1154236. doi: 10.3389/fpsyg.2023.1154236. eCollection 2023.
7
EmBody/EmFace as a new open tool to assess emotion recognition from body and face expressions.EmBody/EmFace 作为一种新的开放工具,用于评估对身体和面部表情的情绪识别。
Sci Rep. 2022 Aug 19;12(1):14165. doi: 10.1038/s41598-022-17866-w.
8
Facial emotion recognition and schizotypal traits: A systematic review of behavioural studies.面部情绪识别与精神分裂特质:行为研究的系统综述。
Early Interv Psychiatry. 2023 Feb;17(2):121-140. doi: 10.1111/eip.13328. Epub 2022 Jul 15.
9
Facial Affect Recognition in Immersive Virtual Reality: Where is the Participant Looking?沉浸式虚拟现实中的面部情感识别:参与者在看哪里?
Int J Neural Syst. 2022 Oct;32(10):2250029. doi: 10.1142/S0129065722500290. Epub 2022 Jun 17.
10
Cybersickness and Its Severity Arising from Virtual Reality Content: A Comprehensive Study.虚拟现实内容引发的晕动症及其严重程度:一项综合研究。
Sensors (Basel). 2022 Feb 9;22(4):1314. doi: 10.3390/s22041314.