Suppr超能文献

利用全基因组重测序技术对海南养殖肉鸽品种的遗传结构和选择清除分析

The genetic structure and selective sweep analysis of meat pigeon breeds raised in Hainan using whole genome resequencing technology.

作者信息

Xu Zixin, Xu Tieshan, Guo Shun, Bai Dingping, Zhang Li, Sun Yaya, Xia Wenpeng, Liu Yuting, Xue Mengru, Gu Lihong

机构信息

Tropical Crops Genetic Resources Institute, Chinese Academy of Tropical Agricultural Sciences, Haikou, Hainan 571100, China; Key Laboratory of Traditional Chinese Veterinary Medicine and Animal Health in Fujian Province, College of Animal Sciences, Fujian Agriculture and Forestry University, Fujian, Fuzhou 350002, China.

Tropical Crops Genetic Resources Institute, Chinese Academy of Tropical Agricultural Sciences, Haikou, Hainan 571100, China.

出版信息

Poult Sci. 2025 Aug 25;104(11):105731. doi: 10.1016/j.psj.2025.105731.

Abstract

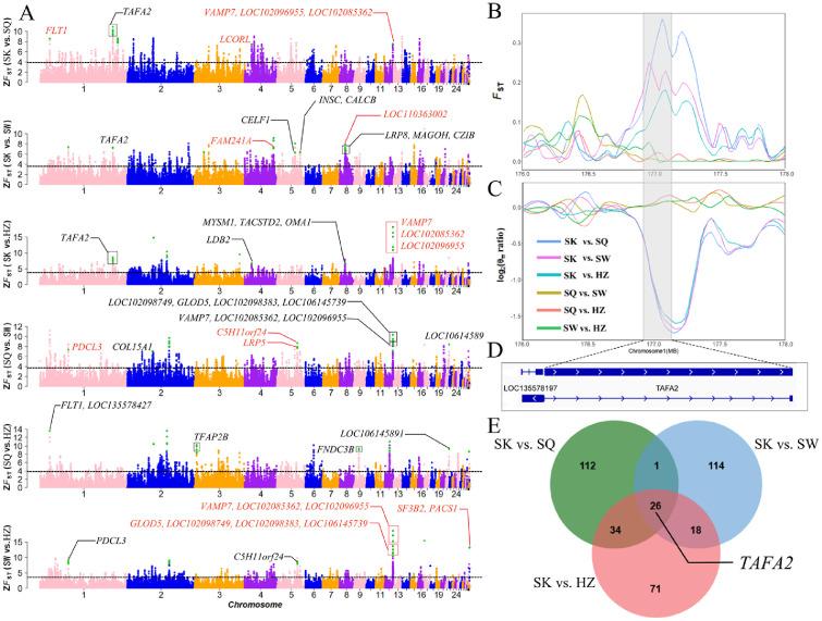
To investigate the genetic relationships and domestication status of Hainan meat pigeon populations, whole-genome sequencing was performed on 70 individuals across seven breeds: Shiqi (SQ), Silver King (SK), Shenwang (SW), Dabao (DB), Tianxiang No.1 (TX), Hybrid King (HK), and White Carneau (WC), with each breed represented by 10 individuals (5 males and 5 females). From 824 Gb of high-quality sequencing data, we identified 13,347,452 high-confidence single nucleotide polymorphisms (SNPs). Population structure analysis revealed divergent genetic clustering: WC, DB, TX, and HK individuals demonstrated extensive genomic admixture, while SK, SQ, and SW breeds formed distinct clusters with minimal interbreed genetic exchange. Selective sweep analysis highlighted genes under strong positive selection (TAFA2, FNDC3B, TFAP2B, PDCL3, EPC1 and LHX2). Functional annotation linked TAFA2 to accelerated growth in SK pigeons through muscle development modulation. The genes FNDC3B and TFAP2B were associated with fat deposition capacity in SQ pigeons. Concurrently, PDCL3, NEK6, LHX2, and EPC1 were implicated in SW pigeons' large body size and superior production traits. This study provides the first genomic compendium for Hainan meat pigeons, delineating their genetic diversity, adaptive evolution, and domestication patterns. The identified selection signatures establish a foundation for precision breeding strategies targeting growth, reproduction, and climate resilience in commercial pigeon production.

摘要

为了研究海南肉鸽群体的遗传关系和驯化状态,对七个品种的70只个体进行了全基因组测序,这七个品种分别是:石岐(SQ)、银王(SK)、神旺(SW)、大宝(DB)、天香一号(TX)、杂交王(HK)和白卡诺(WC),每个品种有10个个体(5只雄性和5只雌性)。从824 Gb的高质量测序数据中,我们鉴定出13347452个高可信度单核苷酸多态性(SNP)。群体结构分析揭示了不同的遗传聚类:WC、DB、TX和HK个体表现出广泛的基因组混合,而SK、SQ和SW品种形成了不同的聚类,品种间遗传交换极少。选择性清除分析突出了受到强烈正选择的基因(TAFA2、FNDC3B、TFAP2B、PDCL3、EPC1和LHX2)。功能注释表明,TAFA2通过调节肌肉发育促进SK鸽的生长。基因FNDC3B和TFAP2B与SQ鸽的脂肪沉积能力有关。同时,PDCL3、NEK6、LHX2和EPC1与SW鸽的大体型和优良生产性状有关。本研究提供了首个海南肉鸽基因组汇编,描绘了它们的遗传多样性、适应性进化和驯化模式。鉴定出的选择特征为商业鸽生产中针对生长、繁殖和气候适应能力的精准育种策略奠定了基础。

https://cdn.ncbi.nlm.nih.gov/pmc/blobs/e856/12419115/1e92efebdc07/gr1.jpg

文献AI研究员

20分钟写一篇综述,助力文献阅读效率提升50倍。

立即体验

用中文搜PubMed

大模型驱动的PubMed中文搜索引擎

马上搜索

文档翻译

学术文献翻译模型,支持多种主流文档格式。

立即体验