• 文献检索
  • 文档翻译
  • 深度研究
  • 学术资讯
  • Suppr Zotero 插件Zotero 插件
  • 邀请有礼
  • 套餐&价格
  • 历史记录
应用&插件
Suppr Zotero 插件Zotero 插件浏览器插件Mac 客户端Windows 客户端微信小程序
定价
高级版会员购买积分包购买API积分包
服务
文献检索文档翻译深度研究API 文档MCP 服务
关于我们
关于 Suppr公司介绍联系我们用户协议隐私条款
关注我们

Suppr 超能文献

核心技术专利:CN118964589B侵权必究
粤ICP备2023148730 号-1Suppr @ 2026

文献检索

告别复杂PubMed语法,用中文像聊天一样搜索,搜遍4000万医学文献。AI智能推荐,让科研检索更轻松。

立即免费搜索

文件翻译

保留排版,准确专业,支持PDF/Word/PPT等文件格式,支持 12+语言互译。

免费翻译文档

深度研究

AI帮你快速写综述,25分钟生成高质量综述,智能提取关键信息,辅助科研写作。

立即免费体验

滇黄精中的一种新型多糖:结构解析、体外抗炎活性及对肠道微生物群的调节作用

A novel polysaccharide in Polygonatum kingianum: structure elucidation, the activities of anti-inflammatory and the regulation of gut microbiota in vitro.

作者信息

Han Xiao, Ren Xin-Xiu, Zhang Dan-Yang, Guo Qin-Feng, Li Shi-Meng, Xiu Zhi-Long, Dong Yue-Sheng

机构信息

MOE Key Laboratory of Bio-Intelligent Manufacturing, School of Bioengineering, Dalian University of Technology, Dalian, 116024, Liaoning, China.

College of Basic Medical Sciences, Dalian Medical University, Dalian, 116044, China.

出版信息

Nat Prod Bioprospect. 2025 Sep 2;15(1):60. doi: 10.1007/s13659-025-00542-7.

DOI:10.1007/s13659-025-00542-7
PMID:40892304
原文链接:https://pmc.ncbi.nlm.nih.gov/articles/PMC12405078/
Abstract

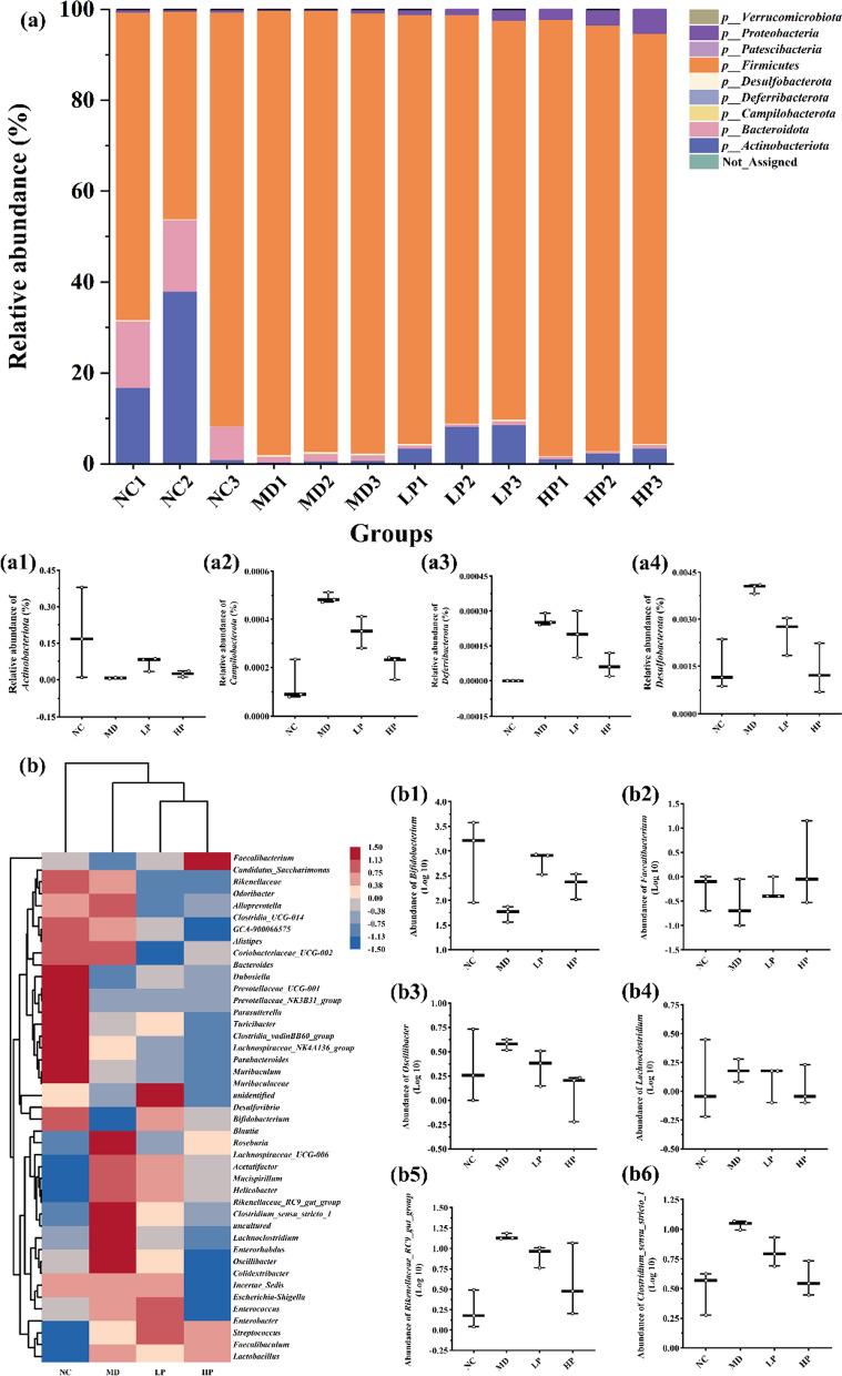
Polysaccharides are the primary active constituents of Polygonatum kingianum Coll. et Hemsl. However, the comprehensive characterization of P. kingianum polysaccharides (PKP) remains scarce, impeding investigations into the structure-activity relationship. In this study, a novel polysaccharide, PKP1, was purified using Cellulose DE-52 and Sephadex G-50 column chromatography, and its complete structure was elucidated through monosaccharide composition analysis, methylation analysis, as well as 1D and 2D NMR analysis. The results revealed that PKP1 primarily comprised Fru and Glc, exhibiting a molecular weight of 5.3 × 10 Da and a polymer dispersity index of 1.20. The completed structure of PKP1 consisted of β-D-Fruf-(2 → , → 1,2)-β-D-Fruf-(6 → , → 1)-β-D-Fruf-(2 → and → 1)-α-D-Glcp-(6 → as the main chain sugar residues, with β-D-Fruf-(2 → and → 2)-β-D-Fruf-(6 → serving as the side chains sugar residues. The detailed structure of PKP1 suggested it is a novel Fru-dominated neutral polysaccharide. Biological assays indicated that PKP1 significantly reduced the levels of NO, IL-6, and TNF-α in RAW264.7 macrophages, while also exerting regulatory effects on the gut microbiota structure and its metabolites in vitro. Our findings enriched the understanding of the structural characteristics of P. kingianum polysaccharides and laid a solid foundation for considering P. kingianum as a potential functional food supplement.

摘要

多糖是滇黄精的主要活性成分。然而,滇黄精多糖(PKP)的全面表征仍然匮乏,这阻碍了对其构效关系的研究。在本研究中,通过纤维素DE - 52和葡聚糖凝胶G - 50柱色谱法纯化得到一种新型多糖PKP1,并通过单糖组成分析、甲基化分析以及一维和二维核磁共振分析阐明了其完整结构。结果表明,PKP1主要由果糖(Fru)和葡萄糖(Glc)组成,分子量为5.3×10 Da,聚合物分散指数为1.20。PKP1的完整结构由β - D - 果糖基 - (2→,→1,2)-β - D - 果糖基 - (6→,→1)-β - D - 果糖基 - (2→和→1)-α - D - 葡萄糖基 - (6→作为主链糖残基,β - D - 果糖基 - (2→和→2)-β - D - 果糖基 - (6→作为侧链糖残基。PKP1的详细结构表明它是一种新型的以果糖为主的中性多糖。生物学试验表明,PKP1显著降低了RAW264.7巨噬细胞中一氧化氮(NO)、白细胞介素 - 6(IL - 6)和肿瘤坏死因子 - α(TNF - α)的水平,同时在体外对肠道微生物群结构及其代谢产物也具有调节作用。我们的研究结果丰富了对滇黄精多糖结构特征的认识,为将滇黄精视为一种潜在的功能性食品补充剂奠定了坚实基础。

https://cdn.ncbi.nlm.nih.gov/pmc/blobs/99ab/12405078/1542df103d37/13659_2025_542_Fig8_HTML.jpg
https://cdn.ncbi.nlm.nih.gov/pmc/blobs/99ab/12405078/20f5c2f6504f/13659_2025_542_Fig1_HTML.jpg
https://cdn.ncbi.nlm.nih.gov/pmc/blobs/99ab/12405078/92f38fccf764/13659_2025_542_Fig2_HTML.jpg
https://cdn.ncbi.nlm.nih.gov/pmc/blobs/99ab/12405078/799deae035ab/13659_2025_542_Fig3_HTML.jpg
https://cdn.ncbi.nlm.nih.gov/pmc/blobs/99ab/12405078/08d5a51f4993/13659_2025_542_Fig4_HTML.jpg
https://cdn.ncbi.nlm.nih.gov/pmc/blobs/99ab/12405078/dfd4f0de797a/13659_2025_542_Fig5_HTML.jpg
https://cdn.ncbi.nlm.nih.gov/pmc/blobs/99ab/12405078/6fcf43300948/13659_2025_542_Fig6_HTML.jpg
https://cdn.ncbi.nlm.nih.gov/pmc/blobs/99ab/12405078/d03e2e8598d5/13659_2025_542_Fig7_HTML.jpg
https://cdn.ncbi.nlm.nih.gov/pmc/blobs/99ab/12405078/1542df103d37/13659_2025_542_Fig8_HTML.jpg
https://cdn.ncbi.nlm.nih.gov/pmc/blobs/99ab/12405078/20f5c2f6504f/13659_2025_542_Fig1_HTML.jpg
https://cdn.ncbi.nlm.nih.gov/pmc/blobs/99ab/12405078/92f38fccf764/13659_2025_542_Fig2_HTML.jpg
https://cdn.ncbi.nlm.nih.gov/pmc/blobs/99ab/12405078/799deae035ab/13659_2025_542_Fig3_HTML.jpg
https://cdn.ncbi.nlm.nih.gov/pmc/blobs/99ab/12405078/08d5a51f4993/13659_2025_542_Fig4_HTML.jpg
https://cdn.ncbi.nlm.nih.gov/pmc/blobs/99ab/12405078/dfd4f0de797a/13659_2025_542_Fig5_HTML.jpg
https://cdn.ncbi.nlm.nih.gov/pmc/blobs/99ab/12405078/6fcf43300948/13659_2025_542_Fig6_HTML.jpg
https://cdn.ncbi.nlm.nih.gov/pmc/blobs/99ab/12405078/d03e2e8598d5/13659_2025_542_Fig7_HTML.jpg
https://cdn.ncbi.nlm.nih.gov/pmc/blobs/99ab/12405078/1542df103d37/13659_2025_542_Fig8_HTML.jpg

相似文献

1
A novel polysaccharide in Polygonatum kingianum: structure elucidation, the activities of anti-inflammatory and the regulation of gut microbiota in vitro.滇黄精中的一种新型多糖:结构解析、体外抗炎活性及对肠道微生物群的调节作用
Nat Prod Bioprospect. 2025 Sep 2;15(1):60. doi: 10.1007/s13659-025-00542-7.
2
Preparation, structural identification, and in vitro activity study of polysaccharides and derivatives from Polygonatum hunanense.湘玉竹多糖及其衍生物的制备、结构鉴定与体外活性研究
Carbohydr Res. 2025 Sep;555:109550. doi: 10.1016/j.carres.2025.109550. Epub 2025 May 31.
3
Probiotic fermentation of Polygonatum plant polysaccharides converting fructans to glucans with enhanced anti-obesity activity.黄精属植物多糖的益生菌发酵将果聚糖转化为具有增强抗肥胖活性的葡聚糖。
Int J Biol Macromol. 2025 Aug;320(Pt 4):145871. doi: 10.1016/j.ijbiomac.2025.145871. Epub 2025 Jul 12.
4
Identification of carbohydrate in Polygonatum kingianum Coll. et Hemsl and inhibiting oxidative stress.鉴定黄精属多糖及其抑制氧化应激的作用。
Int J Biol Macromol. 2024 Mar;261(Pt 2):129760. doi: 10.1016/j.ijbiomac.2024.129760. Epub 2024 Jan 28.
5
A methylation-assisted gas chromatography-mass spectrometry strategy for comprehensive monosaccharide profiling in Polygonatum polysaccharides: Overcoming limitations of conventional chromatographic techniques.一种用于黄精多糖中综合单糖谱分析的甲基化辅助气相色谱-质谱策略:克服传统色谱技术的局限性
J Chromatogr A. 2025 Sep 27;1759:466253. doi: 10.1016/j.chroma.2025.466253. Epub 2025 Jul 27.
6
Prescription of Controlled Substances: Benefits and Risks管制药品的处方:益处与风险
7
Chemical structures and immunomodulatory activities of polysaccharides from Polygonatum kingianum.玉竹多糖的化学结构与免疫调节活性。
Int J Biol Macromol. 2024 Nov;279(Pt 3):135406. doi: 10.1016/j.ijbiomac.2024.135406. Epub 2024 Sep 6.
8
Zexie Tang Polysaccharides (ZXTPs) alleviate high-fat diet-induced NAFL in mice through improving intestinal microbiota imbalance and liver metabolic dysfunction.泽泻多糖(ZXTPs)通过改善肠道微生物群失衡和肝脏代谢功能障碍来减轻高脂饮食诱导的小鼠非酒精性脂肪性肝病(NAFL)。
Carbohydr Polym. 2025 Nov 1;367:123937. doi: 10.1016/j.carbpol.2025.123937. Epub 2025 Jun 30.
9
Purification, Structural Analysis and Bioactivity of Polysaccharide.多糖的纯化、结构分析及生物活性
Foods. 2025 Apr 15;14(8):1359. doi: 10.3390/foods14081359.
10
Structural characterization and anti-inflammatory activity of a novel polysaccharide PKP2-1 from .一种来自……的新型多糖PKP2-1的结构表征及抗炎活性
Front Nutr. 2023 Mar 27;10:1156798. doi: 10.3389/fnut.2023.1156798. eCollection 2023.

本文引用的文献

1
Insights into major pigment accumulation and (non)enzymatic degradations and conjugations to characterized flavors during intelligent black tea processing.对智能红茶加工过程中主要色素积累以及(非)酶促降解和与特征风味的共轭作用的见解。
Food Chem. 2023 Oct 27;437(Pt 1):137860. doi: 10.1016/j.foodchem.2023.137860.
2
Comparative Study on the Impact of Different Extraction Technologies on Structural Characteristics, Physicochemical Properties, and Biological Activities of Polysaccharides from Seedless Chestnut Rose () Fruit.不同提取技术对无核板栗玫瑰()果实多糖结构特征、理化性质及生物活性影响的比较研究
Foods. 2024 Mar 1;13(5):772. doi: 10.3390/foods13050772.
3
Identification of carbohydrate in Polygonatum kingianum Coll. et Hemsl and inhibiting oxidative stress.
鉴定黄精属多糖及其抑制氧化应激的作用。
Int J Biol Macromol. 2024 Mar;261(Pt 2):129760. doi: 10.1016/j.ijbiomac.2024.129760. Epub 2024 Jan 28.
4
ethanol extract ameliorates symptoms of hyperglycemia by regulating gut microbiota in type 2 diabetes mellitus mice.乙醇提取物通过调节 2 型糖尿病小鼠的肠道微生物群来改善高血糖症状。
Food Funct. 2023 Sep 19;14(18):8487-8503. doi: 10.1039/d3fo02385k.
5
Polysaccharide Prevents Diabetes via the Regulation of Gut Microbiota in Prediabetic Mice.多糖通过调节糖尿病前期小鼠的肠道菌群预防糖尿病。
Foods. 2023 Jun 8;12(12):2310. doi: 10.3390/foods12122310.
6
Structural characterization and anti-inflammatory activity of polysaccharides from Astragalus membranaceus.黄芪多糖的结构表征及抗炎活性。
Int J Biol Macromol. 2023 Jun 30;241:124386. doi: 10.1016/j.ijbiomac.2023.124386. Epub 2023 Apr 11.
7
Structural characterization and anti-inflammatory activity of a novel neutral polysaccharide isolated from Smilax glabra Roxb.从菝葜中分离得到的一种新型中性多糖的结构表征及抗炎活性
Int J Biol Macromol. 2023 Apr 15;234:123559. doi: 10.1016/j.ijbiomac.2023.123559. Epub 2023 Feb 6.
8
Methanol extract of improves type 2 diabetes mellitus through modifying intestinal flora.金雀异黄素通过调节肠道菌群改善 2 型糖尿病。
Front Endocrinol (Lausanne). 2023 Jan 6;13:1103972. doi: 10.3389/fendo.2022.1103972. eCollection 2022.
9
Review on the genus Polygonatum polysaccharides: Extraction, purification, structural characteristics and bioactivities.黄精属多糖综述:提取、纯化、结构特征及生物活性
Int J Biol Macromol. 2023 Feb 28;229:909-930. doi: 10.1016/j.ijbiomac.2022.12.320. Epub 2023 Jan 3.
10
Bioactive compounds from Polygonatum genus as anti-diabetic agents with future perspectives.黄精属植物中的生物活性化合物作为抗糖尿病药物的未来展望。
Food Chem. 2023 May 15;408:135183. doi: 10.1016/j.foodchem.2022.135183. Epub 2022 Dec 12.