Suppr超能文献

尿路致病性大肠杆菌在人类宿主细胞内以球菌形态增殖。

Uropathogenic Escherichia coli proliferate as a coccoid morphotype inside human host cells.

作者信息

Pokhrel Alaska, Chisholm Lachlan, Costas Ariana, Pittorino Matthew, Duggin Iain G, Söderström Bill

机构信息

Australian Institute for Microbiology and Infection, University of Technology Sydney, Sydney, Ultimo, Australia.

Institut Cochin, INSERM U1016, CNRS UMR 8104, Paris, France.

出版信息

PLoS Biol. 2025 Sep 3;23(9):e3003366. doi: 10.1371/journal.pbio.3003366. eCollection 2025 Sep.

Abstract

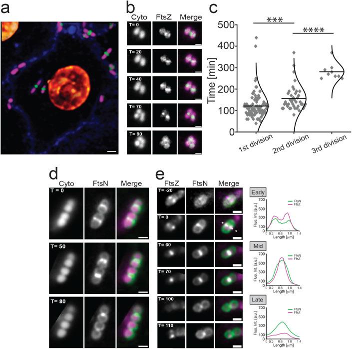
Escherichia coli is arguably one of the most studied bacterial model systems in modern biology. While E. coli are normally rod-shaped gram-negative bacteria, they are known to undergo conditional morphology changes under environmental and nutrient stress. In this study, using an infection-based in-vitro infection model system combined with advanced dynamical imaging, we present the first molecular details of uropathogenic E. coli (UPEC) dividing to form and proliferate as coccoid-shaped cells inside human host cells. For these intracellular UPEC cells, the frequency of cell division outpaced the rate of cell growth, resulting in a morphological transition from traditional rod-shape to coccobacilli. We also visualized the subcellular protein dynamics in these cells and noted that the division proteins follow the similar localization and constriction patterns that have been demonstrated for vegetative growth. However, unlike for fast-growing rod-shaped cells, FtsZ constriction in intracellular UPEC occurs prior to visual nucleoid segregation. Our results suggest that the modulation of division rate contributes to morphological adaptability of intracellular UPEC at the single-cell level.

摘要

大肠杆菌可以说是现代生物学中研究最多的细菌模型系统之一。虽然大肠杆菌通常是杆状革兰氏阴性菌,但已知它们在环境和营养压力下会发生条件性形态变化。在本研究中,我们使用基于感染的体外感染模型系统结合先进的动态成像技术,首次展示了尿路致病性大肠杆菌(UPEC)在人类宿主细胞内分裂形成并增殖为球状细胞的分子细节。对于这些细胞内的UPEC细胞,细胞分裂频率超过了细胞生长速率,导致形态从传统的杆状转变为球杆菌状。我们还观察了这些细胞中的亚细胞蛋白质动态,并注意到分裂蛋白遵循与营养生长中所展示的类似定位和收缩模式。然而,与快速生长的杆状细胞不同,细胞内UPEC中的FtsZ收缩发生在可见的类核分离之前。我们的结果表明,分裂速率的调节有助于细胞内UPEC在单细胞水平上的形态适应性。

https://cdn.ncbi.nlm.nih.gov/pmc/blobs/724a/12407437/4b0dfbaaa788/pbio.3003366.g001.jpg

文献检索

告别复杂PubMed语法,用中文像聊天一样搜索,搜遍4000万医学文献。AI智能推荐,让科研检索更轻松。

立即免费搜索

文件翻译

保留排版,准确专业,支持PDF/Word/PPT等文件格式,支持 12+语言互译。

免费翻译文档

深度研究

AI帮你快速写综述,25分钟生成高质量综述,智能提取关键信息,辅助科研写作。

立即免费体验