• 文献检索
  • 文档翻译
  • 深度研究
  • 学术资讯
  • Suppr Zotero 插件Zotero 插件
  • 邀请有礼
  • 套餐&价格
  • 历史记录
应用&插件
Suppr Zotero 插件Zotero 插件浏览器插件Mac 客户端Windows 客户端微信小程序
定价
高级版会员购买积分包购买API积分包
服务
文献检索文档翻译深度研究API 文档MCP 服务
关于我们
关于 Suppr公司介绍联系我们用户协议隐私条款
关注我们

Suppr 超能文献

核心技术专利:CN118964589B侵权必究
粤ICP备2023148730 号-1Suppr @ 2026

文献检索

告别复杂PubMed语法,用中文像聊天一样搜索,搜遍4000万医学文献。AI智能推荐,让科研检索更轻松。

立即免费搜索

文件翻译

保留排版,准确专业,支持PDF/Word/PPT等文件格式,支持 12+语言互译。

免费翻译文档

深度研究

AI帮你快速写综述,25分钟生成高质量综述,智能提取关键信息,辅助科研写作。

立即免费体验

尿液挥发性化合物作为肺癌生物标志物的研究:利用肺癌小鼠模型中的气味特征进行原理验证研究。

Urinary volatile compounds as biomarkers for lung cancer: a proof of principle study using odor signatures in mouse models of lung cancer.

机构信息

Monell Chemical Senses Center, Philadelphia, Pennsylvania, United States of America.

出版信息

PLoS One. 2010 Jan 27;5(1):e8819. doi: 10.1371/journal.pone.0008819.

DOI:10.1371/journal.pone.0008819
PMID:20111698
原文链接:https://pmc.ncbi.nlm.nih.gov/articles/PMC2811722/
Abstract

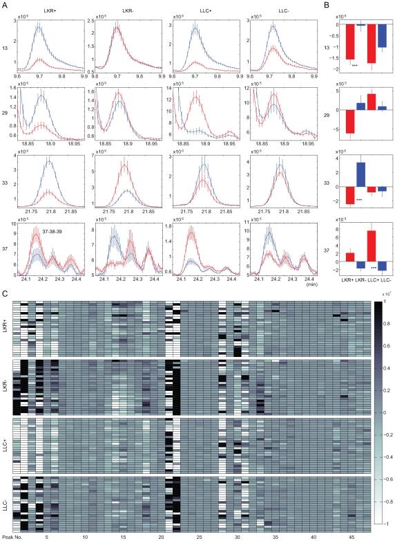
A potential strategy for diagnosing lung cancer, the leading cause of cancer-related death, is to identify metabolic signatures (biomarkers) of the disease. Although data supports the hypothesis that volatile compounds can be detected in the breath of lung cancer patients by the sense of smell or through bioanalytical techniques, analysis of breath samples is cumbersome and technically challenging, thus limiting its applicability. The hypothesis explored here is that variations in small molecular weight volatile organic compounds ("odorants") in urine could be used as biomarkers for lung cancer. To demonstrate the presence and chemical structures of volatile biomarkers, we studied mouse olfactory-guided behavior and metabolomics of volatile constituents of urine. Sensor mice could be trained to discriminate between odors of mice with and without experimental tumors demonstrating that volatile odorants are sufficient to identify tumor-bearing mice. Consistent with this result, chemical analyses of urinary volatiles demonstrated that the amounts of several compounds were dramatically different between tumor and control mice. Using principal component analysis and supervised machine-learning, we accurately discriminated between tumor and control groups, a result that was cross validated with novel test groups. Although there were shared differences between experimental and control animals in the two tumor models, we also found chemical differences between these models, demonstrating tumor-based specificity. The success of these studies provides a novel proof-of-principle demonstration of lung tumor diagnosis through urinary volatile odorants. This work should provide an impetus for similar searches for volatile diagnostic biomarkers in the urine of human lung cancer patients.

摘要

诊断肺癌(癌症相关死亡的主要原因)的一种潜在策略是确定疾病的代谢特征(生物标志物)。尽管有数据支持这样的假设,即通过嗅觉或通过生物分析技术可以检测到肺癌患者呼吸中的挥发性化合物,但呼吸样本的分析既繁琐又具有技术挑战性,因此限制了其适用性。这里探讨的假设是,尿液中小分子挥发性有机化合物(“气味剂”)的变化可以用作肺癌的生物标志物。为了证明挥发性生物标志物的存在和化学结构,我们研究了小鼠嗅觉引导行为和尿液中挥发性成分的代谢组学。可以对传感器小鼠进行训练,以区分有无实验肿瘤的小鼠的气味,这证明了挥发性气味剂足以识别携带肿瘤的小鼠。与这一结果一致,对尿液挥发物的化学分析表明,几种化合物的数量在肿瘤和对照小鼠之间存在显著差异。使用主成分分析和有监督的机器学习,我们可以准确地区分肿瘤和对照组,这一结果通过新的测试组进行了交叉验证。尽管在两种肿瘤模型中,实验动物和对照动物之间存在共同的差异,但我们也发现了这些模型之间的化学差异,证明了基于肿瘤的特异性。这些研究的成功为通过尿液挥发性气味进行肺癌肿瘤诊断提供了一个新颖的原理验证。这项工作应该为在人类肺癌患者的尿液中寻找挥发性诊断生物标志物提供类似的动力。

https://cdn.ncbi.nlm.nih.gov/pmc/blobs/40fc/2811722/a543150b1666/pone.0008819.g004.jpg
https://cdn.ncbi.nlm.nih.gov/pmc/blobs/40fc/2811722/1559fb82a450/pone.0008819.g001.jpg
https://cdn.ncbi.nlm.nih.gov/pmc/blobs/40fc/2811722/d05ff2aaaf41/pone.0008819.g002.jpg
https://cdn.ncbi.nlm.nih.gov/pmc/blobs/40fc/2811722/5c0f07c614dd/pone.0008819.g003.jpg
https://cdn.ncbi.nlm.nih.gov/pmc/blobs/40fc/2811722/a543150b1666/pone.0008819.g004.jpg
https://cdn.ncbi.nlm.nih.gov/pmc/blobs/40fc/2811722/1559fb82a450/pone.0008819.g001.jpg
https://cdn.ncbi.nlm.nih.gov/pmc/blobs/40fc/2811722/d05ff2aaaf41/pone.0008819.g002.jpg
https://cdn.ncbi.nlm.nih.gov/pmc/blobs/40fc/2811722/5c0f07c614dd/pone.0008819.g003.jpg
https://cdn.ncbi.nlm.nih.gov/pmc/blobs/40fc/2811722/a543150b1666/pone.0008819.g004.jpg

相似文献

1
Urinary volatile compounds as biomarkers for lung cancer: a proof of principle study using odor signatures in mouse models of lung cancer.尿液挥发性化合物作为肺癌生物标志物的研究:利用肺癌小鼠模型中的气味特征进行原理验证研究。
PLoS One. 2010 Jan 27;5(1):e8819. doi: 10.1371/journal.pone.0008819.
2
Major histocompatibility complex-regulated odortypes: peptide-free urinary volatile signals.主要组织相容性复合体调控的气味类型:无肽尿液挥发性信号
Physiol Behav. 2009 Jan 8;96(1):184-8. doi: 10.1016/j.physbeh.2008.10.003. Epub 2008 Oct 17.
3
Precision detection of select human lung cancer biomarkers and cell lines using honeybee olfactory neural circuitry as a novel gas sensor.利用蜜蜂嗅觉神经回路作为新型气体传感器,精确检测选择的人类肺癌生物标志物和细胞系。
Biosens Bioelectron. 2024 Oct 1;261:116466. doi: 10.1016/j.bios.2024.116466. Epub 2024 Jun 4.
4
[Detection of Volatile Organic Compounds Associated with Hepatocellular Carcinoma by Macrosmatic Animals: Approaches to the Search for New Tumor Markers].[利用嗅觉灵敏的动物检测与肝细胞癌相关的挥发性有机化合物:寻找新肿瘤标志物的方法]
Izv Akad Nauk Ser Biol. 2015 May-Jun(3):293-301.
5
Sniffer dogs as part of a bimodal bionic research approach to develop a lung cancer screening.嗅探犬作为一种双峰仿生研究方法的一部分,用于开展肺癌筛查。
Interact Cardiovasc Thorac Surg. 2012 May;14(5):511-5. doi: 10.1093/icvts/ivr070. Epub 2012 Feb 17.
6
Genetically-based olfactory signatures persist despite dietary variation.尽管饮食存在差异,但基于基因的嗅觉特征依然存在。
PLoS One. 2008;3(10):e3591. doi: 10.1371/journal.pone.0003591. Epub 2008 Oct 31.
7
Influence of Cat Odor on Reproductive Behavior and Physiology in the House Mouse: (Mus Musculus)猫的气味对家鼠(小家鼠)生殖行为和生理的影响
8
Non-invasive cancer detection using volatile biomarkers: Is urine superior to breath?使用挥发性生物标志物进行非侵入性癌症检测:尿液比呼吸更具优势吗?
Med Hypotheses. 2020 Oct;143:110060. doi: 10.1016/j.mehy.2020.110060. Epub 2020 Jul 1.
9
Accuracy of volatile urine biomarkers for the detection and characterization of lung cancer.挥发性尿液生物标志物用于肺癌检测和特征描述的准确性。
BMC Cancer. 2015 Dec 23;15:1001. doi: 10.1186/s12885-015-1996-0.
10
Urinary volatile compounds as biomarkers for lung cancer.尿挥发性化合物作为肺癌的生物标志物。
Biosci Biotechnol Biochem. 2012;76(4):679-84. doi: 10.1271/bbb.110760. Epub 2012 Apr 7.

引用本文的文献

1
Non-Invasive Detection of Tumors by Volatile Organic Compounds in Urine.尿液中挥发性有机化合物对肿瘤的非侵入性检测
Biomedicines. 2025 Jan 6;13(1):109. doi: 10.3390/biomedicines13010109.
2
Evaluation of N-NOSE as a surveillance tool for recurrence in gastric and esophageal cancers: a prospective cohort study.评估N-NOSE作为胃癌和食管癌复发监测工具的研究:一项前瞻性队列研究。
BMC Cancer. 2024 Dec 18;24(1):1544. doi: 10.1186/s12885-024-13327-x.
3
The human volatilome meets cancer diagnostics: past, present, and future of noninvasive applications.

本文引用的文献

1
Quantitative breath analysis of volatile organic compounds of lung cancer patients.肺癌患者挥发性有机化合物的定量呼吸分析。
Lung Cancer. 2010 Feb;67(2):227-31. doi: 10.1016/j.lungcan.2009.03.029. Epub 2009 May 5.
2
Release of volatile organic compounds from the lung cancer cell line NCI-H2087 in vitro.肺癌细胞系NCI-H2087在体外释放挥发性有机化合物。
Anticancer Res. 2009 Jan;29(1):419-26.
3
Artificial odor discrimination system using electronic nose and neural networks for the identification of urinary tract infection.
人类挥发物组分析技术在癌症诊断中的应用:非侵入性应用的过去、现在和未来。
Metabolomics. 2024 Oct 7;20(5):113. doi: 10.1007/s11306-024-02180-5.
4
Partial role of volatile organic compounds in behavioural responses of mice to bedding from cancer-affected congeners.挥发性有机化合物在患癌同窝仔鼠对垫料的行为反应中的部分作用。
Biol Open. 2024 Jul 15;13(10). doi: 10.1242/bio.060324. Epub 2024 Oct 1.
5
Investigating the effects of storage conditions on urinary volatilomes for their reliability in disease diagnosis.研究储存条件对尿液挥发物组的影响,以评估其在疾病诊断中的可靠性。
Am J Clin Exp Urol. 2023 Dec 15;11(6):481-499. eCollection 2023.
6
Urinary VOCs as biomarkers of early stage lung tumour development in mice.尿液挥发性有机化合物作为小鼠早期肺癌发展的生物标志物。
Cancer Biomark. 2024;39(2):113-125. doi: 10.3233/CBM-230070.
7
The Versatility and Diagnostic Potential of VOC Profiling for Noninfectious Diseases.挥发性有机化合物(VOC)谱分析在非传染性疾病中的多功能性及诊断潜力
BME Front. 2023 Jan 10;4:0002. doi: 10.34133/bmef.0002. eCollection 2023.
8
A Novel Urine Test Biosensor Platform for Early Lung Cancer Detection.一种用于早期肺癌检测的新型尿液检测生物传感器平台。
Biosensors (Basel). 2023 Jun 6;13(6):627. doi: 10.3390/bios13060627.
9
Ants act as olfactory bio-detectors of tumours in patient-derived xenograft mice.蚂蚁可作为患者来源异种移植小鼠肿瘤的嗅觉生物探测器。
Proc Biol Sci. 2023 Jan 25;290(1991):20221962. doi: 10.1098/rspb.2022.1962.
10
Bile-volatile organic compounds in the diagnostics of pancreatic cancer and biliary obstruction: A prospective proof-of-concept study.胆汁挥发性有机化合物在胰腺癌和胆道梗阻诊断中的应用:一项前瞻性概念验证研究。
Front Oncol. 2022 Nov 21;12:918539. doi: 10.3389/fonc.2022.918539. eCollection 2022.
使用电子鼻和神经网络的人工气味识别系统用于尿路感染的识别。
IEEE Trans Inf Technol Biomed. 2008 Nov;12(6):707-13. doi: 10.1109/TITB.2008.917928.
4
Genetically-based olfactory signatures persist despite dietary variation.尽管饮食存在差异,但基于基因的嗅觉特征依然存在。
PLoS One. 2008;3(10):e3591. doi: 10.1371/journal.pone.0003591. Epub 2008 Oct 31.
5
An electronic nose in the discrimination of patients with non-small cell lung cancer and COPD.电子鼻在鉴别非小细胞肺癌患者和慢性阻塞性肺疾病患者中的应用
Lung Cancer. 2009 May;64(2):166-70. doi: 10.1016/j.lungcan.2008.08.008. Epub 2008 Oct 1.
6
An experimental biomimetic platform for artificial olfaction.一种用于人工嗅觉的实验性仿生平台。
PLoS One. 2008 Sep 4;3(9):e3139. doi: 10.1371/journal.pone.0003139.
7
Grueneberg ganglion cells mediate alarm pheromone detection in mice.格鲁内贝格神经节细胞介导小鼠对警报信息素的检测。
Science. 2008 Aug 22;321(5892):1092-5. doi: 10.1126/science.1160770.
8
Pulmonary nodule volume: effects of reconstruction parameters on automated measurements--a phantom study.肺结节体积:重建参数对自动测量的影响——一项体模研究
Radiology. 2008 May;247(2):400-8. doi: 10.1148/radiol.2472070868.
9
Mass spectrometry-based proteomics: a useful tool for biomarker discovery?基于质谱的蛋白质组学:一种用于生物标志物发现的有用工具?
Clin Pharmacol Ther. 2008 May;83(5):758-60. doi: 10.1038/clpt.2008.18. Epub 2008 Mar 19.
10
Imaging in the era of molecular oncology.分子肿瘤学时代的影像学
Nature. 2008 Apr 3;452(7187):580-9. doi: 10.1038/nature06917.