Suppr超能文献

评估 DNA 条形码和其他优先基因区域在鳞翅目分子系统发育中的价值。

Assessing the value of DNA barcodes and other priority gene regions for molecular phylogenetics of Lepidoptera.

机构信息

Department of Integrative Biology, University of Guelph, Guelph, Ontario, Canada.

出版信息

PLoS One. 2010 May 7;5(5):e10525. doi: 10.1371/journal.pone.0010525.

Abstract

BACKGROUND

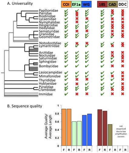
Despite apparently abundant amounts of observable variation and species diversity, the order Lepidoptera exhibits a morphological homogeneity that has provided only a limited number of taxonomic characters and led to widespread use of nucleotides for inferring relationships. This study aims to characterize and develop methods to quantify the value of priority gene regions designated for Lepidoptera molecular systematics. In particular, I assess how the DNA barcode segment of the mitochondrial COI gene performs across a broad temporal range given its number one position of priority, most sequenced status, and the conflicting opinions on its phylogenetic performance.

METHODOLOGY/PRINCIPAL FINDINGS: Gene regions commonly sequenced for lepidoptera phylogenetics were scored using multiple measures across three categories: practicality, which includes universality of primers and sequence quality; phylogenetic utility; and phylogenetic signal. I found that alternative measures within a category often appeared correlated, but high scores in one category did not necessarily translate into high scores in another. The DNA barcode was easier to sequence than other genes, and had high scores for utility but low signal above the genus level.

CONCLUSIONS/SIGNIFICANCE: Given limited financial resources and time constraints, careful selection of gene regions for molecular phylogenetics is crucial to avoid wasted effort producing partially informative data. This study introduces an approach to assessing the value of gene regions prior to the initiation of new studies and presents empirical results to help guide future selections.

摘要

背景

尽管鳞翅目目表现出明显丰富的可观察变异和物种多样性,但它的形态却具有同质性,这使得该目仅有有限数量的分类特征,并导致广泛使用核苷酸来推断亲缘关系。本研究旨在对鳞翅目分子系统学指定的优先基因区域的特征进行描述并开发量化其价值的方法。特别是,我评估了线粒体 COI 基因的 DNA 条码片段在其优先顺序排名第一、测序数量最多以及其在系统发育表现上存在争议的情况下,在广泛的时间范围内的表现。

方法/主要发现:使用三个类别中的多个度量标准对鳞翅目系统发育学中常用的基因区域进行评分:实用性,包括引物和序列质量的通用性;系统发育学效用;以及系统发育学信号。我发现,类别内的替代度量标准通常相互关联,但一个类别中的高分并不一定转化为另一个类别的高分。DNA 条码比其他基因更容易测序,并且在效用方面得分较高,但在属以上水平的信号较低。

结论/意义:在有限的财务资源和时间限制下,谨慎选择用于分子系统发育学的基因区域对于避免浪费时间和产生部分信息的数据至关重要。本研究介绍了一种在开始新研究之前评估基因区域价值的方法,并提供了有助于指导未来选择的经验结果。

https://cdn.ncbi.nlm.nih.gov/pmc/blobs/c001/2866325/9bd8e127338d/pone.0010525.g001.jpg

文献AI研究员

20分钟写一篇综述,助力文献阅读效率提升50倍。

立即体验

用中文搜PubMed

大模型驱动的PubMed中文搜索引擎

马上搜索

文档翻译

学术文献翻译模型,支持多种主流文档格式。

立即体验