Centre for Health Studies, Public Research Centre for Health, Luxembourg.
BMC Med Inform Decis Mak. 2011 Apr 14;11:23. doi: 10.1186/1472-6947-11-23.
National authorities have to follow the evolution of diabetes to implement public health policies. An algorithm was developed to identify patients with treated type 2 diabetes and estimate its annual prevalence in Luxembourg using health insurance claims when no diagnosis code is available.
The DIABECOLUX algorithm was based on patients' age as well as type and number of hypoglycemic agents reimbursed between 1995 and 2006. Algorithm validation was performed using the results of a national study based on medical data. Sensitivity, specificity and predictive values were estimated.
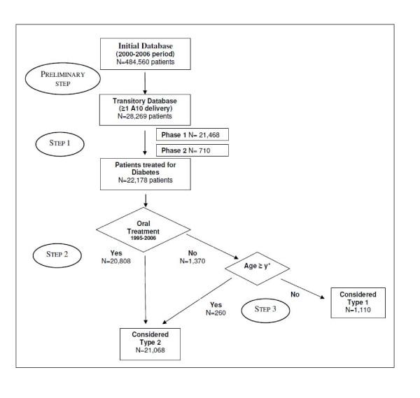
The sensitivity of the DIABECOLUX algorithm was found superior to 98.2%. Between 2000 and 2006, 22,178 patients were treated for diabetes in Luxembourg, among whom 21,068 for type 2 diabetes (95%). The prevalence was estimated at 3.79% in 2006 and followed an increasing linear trend during the period. In 2005, the prevalence was low for young age classes and increased rapidly from 40 to 70 for male and 80 for female, reaching a peak of, respectively 17.0% and 14.3% before decreasing.
The DIABECOLUX algorithm is relevant to identify treated type 2 diabetes patients. It is reproducible and should be transferable to every country using medico-administrative databases not including diagnosis codes. Although undiagnosed patients and others with lifestyle recommendations only were not considered in this study, this algorithm is a cheap and easy-to-use tool to inform health authorities. Further studies will use this tool with the aim of improving the quality of health care dedicated to diabetic patients in Luxembourg.
国家当局必须跟踪糖尿病的发展情况,以实施公共卫生政策。开发了一种算法,以利用健康保险理赔数据(在没有诊断代码的情况下)识别接受治疗的 2 型糖尿病患者,并估算卢森堡的年患病率。
DIABECOLUX 算法基于患者的年龄以及 1995 年至 2006 年期间报销的低血糖药物的类型和数量。使用基于医疗数据的全国性研究结果对算法进行验证。估计了灵敏度、特异性和预测值。
DIABECOLUX 算法的灵敏度发现超过 98.2%。2000 年至 2006 年间,卢森堡有 22178 名患者接受糖尿病治疗,其中 21068 名为 2 型糖尿病(95%)。2006 年的患病率估计为 3.79%,在此期间呈线性递增趋势。2005 年,年轻年龄组的患病率较低,男性从 40 岁到 70 岁和女性从 80 岁急剧增加,分别达到 17.0%和 14.3%的峰值,然后下降。
DIABECOLUX 算法是识别接受治疗的 2 型糖尿病患者的有效方法。它具有可重复性,并且可以使用不包含诊断代码的医疗管理数据库在每个国家/地区推广使用。尽管本研究未考虑未确诊的患者和仅接受生活方式建议的患者,但该算法是一种廉价且易于使用的工具,可以为卫生当局提供信息。进一步的研究将使用该工具,目的是提高卢森堡专门为糖尿病患者提供的医疗保健质量。