• 文献检索
  • 文档翻译
  • 深度研究
  • 学术资讯
  • Suppr Zotero 插件Zotero 插件
  • 邀请有礼
  • 套餐&价格
  • 历史记录
应用&插件
Suppr Zotero 插件Zotero 插件浏览器插件Mac 客户端Windows 客户端微信小程序
定价
高级版会员购买积分包购买API积分包
服务
文献检索文档翻译深度研究API 文档MCP 服务
关于我们
关于 Suppr公司介绍联系我们用户协议隐私条款
关注我们

Suppr 超能文献

核心技术专利:CN118964589B侵权必究
粤ICP备2023148730 号-1Suppr @ 2026

文献检索

告别复杂PubMed语法,用中文像聊天一样搜索,搜遍4000万医学文献。AI智能推荐,让科研检索更轻松。

立即免费搜索

文件翻译

保留排版,准确专业,支持PDF/Word/PPT等文件格式,支持 12+语言互译。

免费翻译文档

深度研究

AI帮你快速写综述,25分钟生成高质量综述,智能提取关键信息,辅助科研写作。

立即免费体验

E2F1 介导的 DNA 损伤反应有助于人类巨细胞病毒的复制。

An E2F1-mediated DNA damage response contributes to the replication of human cytomegalovirus.

机构信息

Department of Microbiology and Physiological Systems, University of Massachusetts Medical School, Worcester, Massachusetts, United States of America.

出版信息

PLoS Pathog. 2011 May;7(5):e1001342. doi: 10.1371/journal.ppat.1001342. Epub 2011 May 12.

DOI:10.1371/journal.ppat.1001342
PMID:21589897
原文链接:https://pmc.ncbi.nlm.nih.gov/articles/PMC3093362/
Abstract

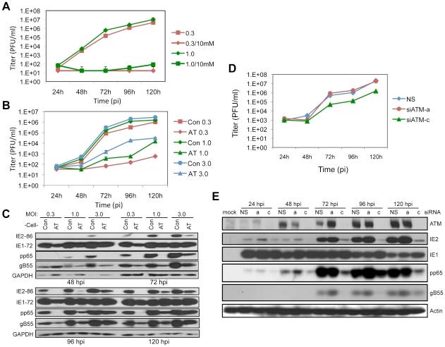
DNA damage resulting from intrinsic or extrinsic sources activates DNA damage responses (DDRs) centered on protein kinase signaling cascades. The usual consequences of inducing DDRs include the activation of cell cycle checkpoints together with repair of the damaged DNA or induction of apoptosis. Many DNA viruses elicit host DDRs during infection and some viruses require the DDR for efficient replication. However, the mechanism by which DDRs are activated by viral infection is poorly understood. Human cytomegalovirus (HCMV) infection induces a DDR centered on the activation of ataxia telangiectasia mutated (ATM) protein kinase. Here we show that HCMV replication is compromised in cells with inactivated or depleted ATM and that ATM is essential for the host DDR early during infection. Likewise, a downstream target of ATM phosphorylation, H2AX, also contributes to viral replication. The ATM-dependent DDR is detected as discrete, nuclear γH2AX foci early in infection and can be activated by IE proteins. By 24 hpi, γH2AX is observed primarily in HCMV DNA replication compartments. We identified a role for the E2F1 transcription factor in mediating this DDR and viral replication. E2F1, but not E2F2 or E2F3, promotes the accumulation of γH2AX during HCMV infection or IE protein expression. Moreover, E2F1 expression, but not the expression of E2F2 or E2F3, is required for efficient HCMV replication. These results reveal a novel role for E2F1 in mediating an ATM-dependent DDR that contributes to viral replication. Given that E2F activity is often deregulated by infection with DNA viruses, these observations raise the possibility that an E2F1-mediated mechanism of DDR activation may be conserved among DNA viruses.

摘要

DNA 损伤源自内在或外在的来源,激活了以蛋白激酶信号级联为中心的 DNA 损伤反应 (DDR)。诱导 DDR 的常见后果包括细胞周期检查点的激活,以及受损 DNA 的修复或细胞凋亡的诱导。许多 DNA 病毒在感染过程中引发宿主 DDR,有些病毒需要 DDR 才能有效复制。然而,病毒感染激活 DDR 的机制还不清楚。人巨细胞病毒 (HCMV) 感染诱导以共济失调毛细血管扩张症突变 (ATM) 蛋白激酶激活为中心的 DDR。在这里,我们表明失活或耗尽 ATM 的细胞中 HCMV 复制受损,ATM 是感染早期宿主 DDR 的必需条件。同样,ATM 磷酸化的下游靶标 H2AX 也有助于病毒复制。ATM 依赖性 DDR 在感染早期以离散的核 γH2AX 焦点的形式被检测到,并且可以被 IE 蛋白激活。在 24 hpi 时,γH2AX 主要在 HCMV DNA 复制隔间中观察到。我们确定了 E2F1 转录因子在介导这种 DDR 和病毒复制中的作用。E2F1,但不是 E2F2 或 E2F3,在 HCMV 感染或 IE 蛋白表达期间促进 γH2AX 的积累。此外,E2F1 的表达,而不是 E2F2 或 E2F3 的表达,是 HCMV 复制所必需的。这些结果揭示了 E2F1 在介导 ATM 依赖性 DDR 中的新作用,该 DDR 有助于病毒复制。鉴于 E2F 活性通常因感染 DNA 病毒而失调,这些观察结果提出了这样一种可能性,即 DDR 激活的 E2F1 介导机制可能在 DNA 病毒中是保守的。

https://cdn.ncbi.nlm.nih.gov/pmc/blobs/6b93/3093362/4acfee71e330/ppat.1001342.g008.jpg
https://cdn.ncbi.nlm.nih.gov/pmc/blobs/6b93/3093362/5a5acbb06609/ppat.1001342.g001.jpg
https://cdn.ncbi.nlm.nih.gov/pmc/blobs/6b93/3093362/d51d7a2581d5/ppat.1001342.g002.jpg
https://cdn.ncbi.nlm.nih.gov/pmc/blobs/6b93/3093362/e26b78f3f4ce/ppat.1001342.g003.jpg
https://cdn.ncbi.nlm.nih.gov/pmc/blobs/6b93/3093362/2f64ca1e0fb0/ppat.1001342.g004.jpg
https://cdn.ncbi.nlm.nih.gov/pmc/blobs/6b93/3093362/fdaf7bb2c7f2/ppat.1001342.g005.jpg
https://cdn.ncbi.nlm.nih.gov/pmc/blobs/6b93/3093362/e967e7d83426/ppat.1001342.g006.jpg
https://cdn.ncbi.nlm.nih.gov/pmc/blobs/6b93/3093362/1cbb917a7628/ppat.1001342.g007.jpg
https://cdn.ncbi.nlm.nih.gov/pmc/blobs/6b93/3093362/4acfee71e330/ppat.1001342.g008.jpg
https://cdn.ncbi.nlm.nih.gov/pmc/blobs/6b93/3093362/5a5acbb06609/ppat.1001342.g001.jpg
https://cdn.ncbi.nlm.nih.gov/pmc/blobs/6b93/3093362/d51d7a2581d5/ppat.1001342.g002.jpg
https://cdn.ncbi.nlm.nih.gov/pmc/blobs/6b93/3093362/e26b78f3f4ce/ppat.1001342.g003.jpg
https://cdn.ncbi.nlm.nih.gov/pmc/blobs/6b93/3093362/2f64ca1e0fb0/ppat.1001342.g004.jpg
https://cdn.ncbi.nlm.nih.gov/pmc/blobs/6b93/3093362/fdaf7bb2c7f2/ppat.1001342.g005.jpg
https://cdn.ncbi.nlm.nih.gov/pmc/blobs/6b93/3093362/e967e7d83426/ppat.1001342.g006.jpg
https://cdn.ncbi.nlm.nih.gov/pmc/blobs/6b93/3093362/1cbb917a7628/ppat.1001342.g007.jpg
https://cdn.ncbi.nlm.nih.gov/pmc/blobs/6b93/3093362/4acfee71e330/ppat.1001342.g008.jpg

相似文献

1
An E2F1-mediated DNA damage response contributes to the replication of human cytomegalovirus.E2F1 介导的 DNA 损伤反应有助于人类巨细胞病毒的复制。
PLoS Pathog. 2011 May;7(5):e1001342. doi: 10.1371/journal.ppat.1001342. Epub 2011 May 12.
2
Human cytomegalovirus disrupts both ataxia telangiectasia mutated protein (ATM)- and ATM-Rad3-related kinase-mediated DNA damage responses during lytic infection.人巨细胞病毒在裂解感染期间破坏共济失调毛细血管扩张突变蛋白(ATM)和ATM-Rad3相关激酶介导的DNA损伤反应。
J Virol. 2007 Feb;81(4):1934-50. doi: 10.1128/JVI.01670-06. Epub 2006 Dec 6.
3
Loss of the tumor suppressor BIN1 enables ATM Ser/Thr kinase activation by the nuclear protein E2F1 and renders cancer cells resistant to cisplatin.肿瘤抑制因子 BIN1 的缺失可使核蛋白 E2F1 激活 ATM 的丝氨酸/苏氨酸激酶,并使癌细胞对顺铂产生耐药性。
J Biol Chem. 2019 Apr 5;294(14):5700-5719. doi: 10.1074/jbc.RA118.005699. Epub 2019 Feb 7.
4
DNA Damage Signaling Is Induced in the Absence of Epstein-Barr Virus (EBV) Lytic DNA Replication and in Response to Expression of ZEBRA.在缺乏爱泼斯坦-巴尔病毒(EBV)裂解性DNA复制且对ZEBRA表达作出反应的情况下,DNA损伤信号被诱导。
PLoS One. 2015 May 7;10(5):e0126088. doi: 10.1371/journal.pone.0126088. eCollection 2015.
5
Activation of ataxia telangiectasia-mutated DNA damage checkpoint signal transduction elicited by herpes simplex virus infection.单纯疱疹病毒感染引发的共济失调毛细血管扩张症突变型DNA损伤检查点信号转导的激活。
J Biol Chem. 2005 Aug 26;280(34):30336-41. doi: 10.1074/jbc.M500976200. Epub 2005 Jun 17.
6
A novel DDB2-ATM feedback loop regulates human cytomegalovirus replication.一种新型的DDB2-ATM反馈回路调控人巨细胞病毒复制。
J Virol. 2014 Feb;88(4):2279-90. doi: 10.1128/JVI.03423-13. Epub 2013 Dec 11.
7
Enhanced phosphorylation of transcription factor sp1 in response to herpes simplex virus type 1 infection is dependent on the ataxia telangiectasia-mutated protein.对1型单纯疱疹病毒感染作出反应时,转录因子sp1的磷酸化增强依赖于共济失调毛细血管扩张突变蛋白。
J Virol. 2007 Sep;81(18):9653-64. doi: 10.1128/JVI.00568-07. Epub 2007 Jul 3.
8
Dissecting cellular responses to irradiation via targeted disruptions of the ATM-CHK1-PP2A circuit.通过靶向破坏 ATM-CHK1-PP2A 通路来解析细胞对辐照的反应。
Cell Cycle. 2013 Apr 1;12(7):1105-18. doi: 10.4161/cc.24127. Epub 2013 Mar 5.
9
E2F1 uses the ATM signaling pathway to induce p53 and Chk2 phosphorylation and apoptosis.E2F1利用ATM信号通路诱导p53和Chk2磷酸化及细胞凋亡。
Mol Cancer Res. 2004 Apr;2(4):203-14.
10
RNA interference-mediated targeting of human cytomegalovirus immediate-early or early gene products inhibits viral replication with differential effects on cellular functions.RNA 干扰介导的人巨细胞病毒立即早期或早期基因产物的靶向抑制病毒复制,对细胞功能有不同的影响。
J Virol. 2012 May;86(10):5660-73. doi: 10.1128/JVI.06338-11. Epub 2012 Mar 21.

引用本文的文献

1
E2F1 suppresses Epstein-Barr virus lytic reactivation through cellular and viral transcriptional networks.E2F1通过细胞和病毒转录网络抑制爱泼斯坦-巴尔病毒的裂解再激活。
PLoS Pathog. 2025 Aug 7;21(8):e1013410. doi: 10.1371/journal.ppat.1013410. eCollection 2025 Aug.
2
Complex roles for proliferating cell nuclear antigen in restricting human cytomegalovirus replication.增殖细胞核抗原在限制人巨细胞病毒复制中的复杂作用。
mBio. 2025 May 14;16(5):e0045025. doi: 10.1128/mbio.00450-25. Epub 2025 Mar 25.
3
Complex roles for proliferating cell nuclear antigen in restricting human cytomegalovirus replication.

本文引用的文献

1
Human papillomaviruses activate the ATM DNA damage pathway for viral genome amplification upon differentiation.人乳头瘤病毒在分化时激活ATM DNA损伤通路以进行病毒基因组扩增。
PLoS Pathog. 2009 Oct;5(10):e1000605. doi: 10.1371/journal.ppat.1000605. Epub 2009 Oct 2.
2
Functional interaction between Epstein-Barr virus replication protein Zta and host DNA damage response protein 53BP1.爱泼斯坦-巴尔病毒复制蛋白Zta与宿主DNA损伤反应蛋白53BP1之间的功能相互作用。
J Virol. 2009 Nov;83(21):11116-22. doi: 10.1128/JVI.00512-09. Epub 2009 Aug 5.
3
Viral manipulation of DNA repair and cell cycle checkpoints.
增殖细胞核抗原在限制人巨细胞病毒复制中的复杂作用。
bioRxiv. 2025 Jan 6:2025.01.06.631530. doi: 10.1101/2025.01.06.631530.
4
Human cytomegalovirus harnesses host L1 retrotransposon for efficient replication.人巨细胞病毒利用宿主 L1 反转录转座子进行高效复制。
Nat Commun. 2024 Sep 2;15(1):7640. doi: 10.1038/s41467-024-51961-y.
5
Human cytomegalovirus infection triggers a paracrine senescence loop in renal epithelial cells.人巨细胞病毒感染在肾上皮细胞中触发旁分泌衰老环。
Commun Biol. 2024 Mar 8;7(1):292. doi: 10.1038/s42003-024-05957-5.
6
DNA damage response(DDR): a link between cellular senescence and human cytomegalovirus.DNA 损伤反应(DDR):细胞衰老与人类巨细胞病毒之间的联系。
Virol J. 2023 Nov 1;20(1):250. doi: 10.1186/s12985-023-02203-y.
7
Importance of miR-UL-148D Expression Pattern in Cytomegalovirus Infected Transplant Patients.巨细胞病毒感染的移植患者中miR-UL-148D表达模式的重要性
Int J Organ Transplant Med. 2021;12(4):46-54.
8
Nuclear antiviral innate responses at the intersection of DNA sensing and DNA repair.核抗病毒先天反应在 DNA 感应和 DNA 修复的交叉点上。
Trends Microbiol. 2022 Nov;30(11):1056-1071. doi: 10.1016/j.tim.2022.05.004. Epub 2022 May 28.
9
Polyploid giant cancer cells, EZH2 and Myc upregulation in mammary epithelial cells infected with high-risk human cytomegalovirus.高危型人巨细胞病毒感染乳腺上皮细胞中的多倍体巨大癌细胞、EZH2 和 Myc 上调。
EBioMedicine. 2022 Jun;80:104056. doi: 10.1016/j.ebiom.2022.104056. Epub 2022 May 18.
10
Human cytomegalovirus hijacks host stress response fueling replication stress and genome instability.人巨细胞病毒劫持宿主应激反应,为复制应激和基因组不稳定性提供燃料。
Cell Death Differ. 2022 Aug;29(8):1639-1653. doi: 10.1038/s41418-022-00953-w. Epub 2022 Feb 22.
病毒对DNA修复和细胞周期检查点的操控。
DNA Repair (Amst). 2009 Sep 2;8(9):1166-76. doi: 10.1016/j.dnarep.2009.04.016. Epub 2009 May 26.
4
Homologous recombinational repair factors are recruited and loaded onto the viral DNA genome in Epstein-Barr virus replication compartments.在爱泼斯坦-巴尔病毒复制区室中,同源重组修复因子被招募并加载到病毒DNA基因组上。
J Virol. 2009 Jul;83(13):6641-51. doi: 10.1128/JVI.00049-09. Epub 2009 Apr 22.
5
The presence of p53 influences the expression of multiple human cytomegalovirus genes at early times postinfection.p53的存在会在感染后早期影响多种人类巨细胞病毒基因的表达。
J Virol. 2009 May;83(9):4316-25. doi: 10.1128/JVI.02075-08. Epub 2009 Feb 18.
6
miR-17 and miR-20a temper an E2F1-induced G1 checkpoint to regulate cell cycle progression.微小RNA-17和微小RNA-20a调节由E2F1诱导的G1期检查点,以调控细胞周期进程。
Oncogene. 2009 Jan 8;28(1):140-5. doi: 10.1038/onc.2008.372. Epub 2008 Oct 6.
7
E2F - at the crossroads of life and death.E2F——处于生死抉择的十字路口。
Trends Cell Biol. 2008 Nov;18(11):528-35. doi: 10.1016/j.tcb.2008.08.003. Epub 2008 Sep 18.
8
E2f3a and E2f3b make overlapping but different contributions to total E2f3 activity.E2f3a和E2f3b对E2f3总活性的贡献有重叠但又不同。
Oncogene. 2008 Nov 20;27(51):6561-70. doi: 10.1038/onc.2008.253. Epub 2008 Jul 28.
9
Activation of the cellular DNA damage response in the absence of DNA lesions.在无DNA损伤情况下细胞DNA损伤反应的激活。
Science. 2008 Jun 13;320(5882):1507-10. doi: 10.1126/science.1159051. Epub 2008 May 15.
10
Phosphorylation of retinoblastoma protein by viral protein with cyclin-dependent kinase function.具有细胞周期蛋白依赖性激酶功能的病毒蛋白对视网膜母细胞瘤蛋白的磷酸化作用。
Science. 2008 May 9;320(5877):797-9. doi: 10.1126/science.1152095.