• 文献检索
  • 文档翻译
  • 深度研究
  • 学术资讯
  • Suppr Zotero 插件Zotero 插件
  • 邀请有礼
  • 套餐&价格
  • 历史记录
应用&插件
Suppr Zotero 插件Zotero 插件浏览器插件Mac 客户端Windows 客户端微信小程序
定价
高级版会员购买积分包购买API积分包
服务
文献检索文档翻译深度研究API 文档MCP 服务
关于我们
关于 Suppr公司介绍联系我们用户协议隐私条款
关注我们

Suppr 超能文献

核心技术专利:CN118964589B侵权必究
粤ICP备2023148730 号-1Suppr @ 2026

文献检索

告别复杂PubMed语法,用中文像聊天一样搜索,搜遍4000万医学文献。AI智能推荐,让科研检索更轻松。

立即免费搜索

文件翻译

保留排版,准确专业,支持PDF/Word/PPT等文件格式,支持 12+语言互译。

免费翻译文档

深度研究

AI帮你快速写综述,25分钟生成高质量综述,智能提取关键信息,辅助科研写作。

立即免费体验

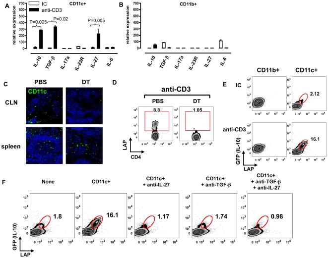
经黏膜树突状细胞和 AHR 信号诱导体内 Tr1 细胞的产生。

In vivo induction of Tr1 cells via mucosal dendritic cells and AHR signaling.

机构信息

Center for Neurologic Diseases, Department of Neurology, Brigham and Women's Hospital, Harvard Medical School, Boston, Massachusetts, United States of America.

出版信息

PLoS One. 2011;6(8):e23618. doi: 10.1371/journal.pone.0023618. Epub 2011 Aug 23.

DOI:10.1371/journal.pone.0023618
PMID:21886804
原文链接:https://pmc.ncbi.nlm.nih.gov/articles/PMC3160310/
Abstract

BACKGROUND

Type 1 regulatory T (Tr1) cells, characterized by the secretion of high levels of the anti-inflammatory cytokine interleukin-10 (IL-10), play an important role in the regulation of autoimmune diseases and transplantation. However, effective strategies that specifically induce Tr1 cells in vivo are limited. Furthermore, the pathways controlling the induction of these cells in vivo are not well understood.

METHODOLOGY/PRINCIPAL FINDINGS: Here we report that nasal administration of anti-CD3 antibody induces suppressive Tr1 cells in mice. The in vivo induction of Tr1 cells by nasal anti-CD3 is dependent on IL-27 produced by upper airway resident dendritic cells (DCs), and is controlled by the transcription factors aryl hydrocarbon receptor (AHR) and c-Maf. Subsequently, IL-21 acts in an autocrine fashion to expand and maintain the Tr1 cells induced in vivo by nasally administered anti-CD3.

CONCLUSIONS/SIGNIFICANCE: Our findings identify a unique approach to generate Tr1 cells in vivo and provide insights into the mechanisms by which these cells are induced.

摘要

背景

1 型调节性 T(Tr1)细胞的特征是高水平分泌抗炎细胞因子白细胞介素-10(IL-10),在自身免疫性疾病和移植的调节中发挥重要作用。然而,体内特异性诱导 Tr1 细胞的有效策略有限。此外,体内控制这些细胞诱导的途径也知之甚少。

方法/主要发现:在这里,我们报告鼻内给予抗 CD3 抗体可诱导小鼠产生抑制性 Tr1 细胞。鼻内抗 CD3 诱导 Tr1 细胞的体内诱导依赖于上呼吸道驻留树突状细胞(DCs)产生的白细胞介素-27(IL-27),并受转录因子芳香烃受体(AHR)和 c-Maf 控制。随后,IL-21 以自分泌的方式扩增和维持经鼻内给予抗 CD3 诱导的体内 Tr1 细胞。

结论/意义:我们的发现确定了一种在体内产生 Tr1 细胞的独特方法,并深入了解了诱导这些细胞的机制。

https://cdn.ncbi.nlm.nih.gov/pmc/blobs/9dac/3160310/dd700da4b505/pone.0023618.g006.jpg
https://cdn.ncbi.nlm.nih.gov/pmc/blobs/9dac/3160310/c255152a919b/pone.0023618.g001.jpg
https://cdn.ncbi.nlm.nih.gov/pmc/blobs/9dac/3160310/cef2fd7eb359/pone.0023618.g002.jpg
https://cdn.ncbi.nlm.nih.gov/pmc/blobs/9dac/3160310/7ae0c6b5ab7b/pone.0023618.g003.jpg
https://cdn.ncbi.nlm.nih.gov/pmc/blobs/9dac/3160310/f891ccc35c6c/pone.0023618.g004.jpg
https://cdn.ncbi.nlm.nih.gov/pmc/blobs/9dac/3160310/1e1c31331d61/pone.0023618.g005.jpg
https://cdn.ncbi.nlm.nih.gov/pmc/blobs/9dac/3160310/dd700da4b505/pone.0023618.g006.jpg
https://cdn.ncbi.nlm.nih.gov/pmc/blobs/9dac/3160310/c255152a919b/pone.0023618.g001.jpg
https://cdn.ncbi.nlm.nih.gov/pmc/blobs/9dac/3160310/cef2fd7eb359/pone.0023618.g002.jpg
https://cdn.ncbi.nlm.nih.gov/pmc/blobs/9dac/3160310/7ae0c6b5ab7b/pone.0023618.g003.jpg
https://cdn.ncbi.nlm.nih.gov/pmc/blobs/9dac/3160310/f891ccc35c6c/pone.0023618.g004.jpg
https://cdn.ncbi.nlm.nih.gov/pmc/blobs/9dac/3160310/1e1c31331d61/pone.0023618.g005.jpg
https://cdn.ncbi.nlm.nih.gov/pmc/blobs/9dac/3160310/dd700da4b505/pone.0023618.g006.jpg

相似文献

1
In vivo induction of Tr1 cells via mucosal dendritic cells and AHR signaling.经黏膜树突状细胞和 AHR 信号诱导体内 Tr1 细胞的产生。
PLoS One. 2011;6(8):e23618. doi: 10.1371/journal.pone.0023618. Epub 2011 Aug 23.
2
Cisplatin induces tolerogenic dendritic cells in response to TLR agonists via the abundant production of IL-10, thereby promoting Th2- and Tr1-biased T-cell immunity.顺铂通过大量产生白细胞介素-10对Toll样受体激动剂作出反应,诱导产生耐受性树突状细胞,从而促进偏向于辅助性T细胞2型和1型调节性T细胞的免疫反应。
Oncotarget. 2016 Jun 7;7(23):33765-82. doi: 10.18632/oncotarget.9260.
3
An endogenous aryl hydrocarbon receptor ligand acts on dendritic cells and T cells to suppress experimental autoimmune encephalomyelitis.一种内源性芳香烃受体配体作用于树突状细胞和 T 细胞,抑制实验性自身免疫性脑脊髓炎。
Proc Natl Acad Sci U S A. 2010 Nov 30;107(48):20768-73. doi: 10.1073/pnas.1009201107. Epub 2010 Nov 10.
4
The aryl hydrocarbon receptor interacts with c-Maf to promote the differentiation of type 1 regulatory T cells induced by IL-27.芳香烃受体与 c-Maf 相互作用,促进由 IL-27 诱导的 1 型调节性 T 细胞的分化。
Nat Immunol. 2010 Sep;11(9):854-61. doi: 10.1038/ni.1912. Epub 2010 Aug 1.
5
Interleukin-6 induces the generation of IL-10-producing Tr1 cells and suppresses autoimmune tissue inflammation.白细胞介素-6 诱导产生白细胞介素-10 产生的 Tr1 细胞,并抑制自身免疫性组织炎症。
J Autoimmun. 2013 Feb;40:28-44. doi: 10.1016/j.jaut.2012.07.009. Epub 2012 Aug 24.
6
Prostaglandin E2 inhibits Tr1 cell differentiation through suppression of c-Maf.前列腺素E2通过抑制c-Maf来抑制Tr1细胞分化。
PLoS One. 2017 Jun 12;12(6):e0179184. doi: 10.1371/journal.pone.0179184. eCollection 2017.
7
Type 1 regulatory T cells (Tr1) in autoimmunity.自身免疫中的 1 型调节性 T 细胞 (Tr1)。
Semin Immunol. 2011 Jun;23(3):202-8. doi: 10.1016/j.smim.2011.07.005. Epub 2011 Aug 12.
8
APVO210: A Bispecific Anti-CD86-IL-10 Fusion Protein (ADAPTIR™) to Induce Antigen-Specific T Regulatory Type 1 Cells.APVO210:一种双特异性抗 CD86-IL-10 融合蛋白(ADAPTIR™),可诱导抗原特异性 T 调节型 1 细胞。
Front Immunol. 2018 May 25;9:881. doi: 10.3389/fimmu.2018.00881. eCollection 2018.
9
Nasal anti-CD3 antibody ameliorates lupus by inducing an IL-10-secreting CD4+ CD25- LAP+ regulatory T cell and is associated with down-regulation of IL-17+ CD4+ ICOS+ CXCR5+ follicular helper T cells.鼻腔抗CD3抗体通过诱导分泌白细胞介素-10的CD4+ CD25- LAP+调节性T细胞来改善狼疮,并且与IL-17+ CD4+ ICOS+ CXCR5+滤泡辅助性T细胞的下调有关。
J Immunol. 2008 Nov 1;181(9):6038-50. doi: 10.4049/jimmunol.181.9.6038.
10
Mucosal anti-CD3 monoclonal antibody attenuates collagen-induced arthritis that is associated with induction of LAP+ regulatory T cells and is enhanced by administration of an emulsome-based Th2-skewing adjuvant.黏膜抗 CD3 单克隆抗体可减轻胶原诱导性关节炎,其与诱导 LAP+调节性 T 细胞有关,并可通过施用基于乳剂的 Th2 偏向佐剂增强。
J Immunol. 2010 Sep 15;185(6):3401-7. doi: 10.4049/jimmunol.1000836. Epub 2010 Aug 18.

引用本文的文献

1
Antimalarial Drug Artemotil Promotes Induction of Type 1 Regulatory T Cells.抗疟药物蒿甲醚促进1型调节性T细胞的诱导。
Inflammation. 2025 Aug;48(4):2431-2443. doi: 10.1007/s10753-024-02200-5. Epub 2024 Nov 28.
2
A Novel Subset of Regulatory T Cells Induced by B Cells Alleviate the Severity of Immunological Diseases.由B细胞诱导的新型调节性T细胞亚群可减轻免疫性疾病的严重程度。
Clin Rev Allergy Immunol. 2024 Dec;67(1-3):73-82. doi: 10.1007/s12016-024-09009-y. Epub 2024 Oct 28.
3
Aryl Hydrocarbon Receptor Signalling in the Control of Gut Inflammation.

本文引用的文献

1
The aryl hydrocarbon receptor interacts with c-Maf to promote the differentiation of type 1 regulatory T cells induced by IL-27.芳香烃受体与 c-Maf 相互作用,促进由 IL-27 诱导的 1 型调节性 T 细胞的分化。
Nat Immunol. 2010 Sep;11(9):854-61. doi: 10.1038/ni.1912. Epub 2010 Aug 1.
2
Activation of the aryl hydrocarbon receptor induces human type 1 regulatory T cell-like and Foxp3(+) regulatory T cells.芳基烃受体的激活诱导人源 1 型调节性 T 细胞样和 Foxp3(+)调节性 T 细胞。
Nat Immunol. 2010 Sep;11(9):846-53. doi: 10.1038/ni.1915. Epub 2010 Aug 1.
3
The regulation of IL-10 production by immune cells.
芳烃受体信号传导在肠道炎症控制中的作用
Int J Mol Sci. 2024 Apr 20;25(8):4527. doi: 10.3390/ijms25084527.
4
Enhancing Regulatory T Cells to Treat Inflammatory and Autoimmune Diseases.增强调节性 T 细胞治疗炎症和自身免疫性疾病。
Int J Mol Sci. 2023 Apr 25;24(9):7797. doi: 10.3390/ijms24097797.
5
The key player in the pathogenesis of environmental influence of systemic lupus erythematosus: Aryl hydrocarbon receptor.系统性红斑狼疮环境影响发病机制中的关键因素:芳香烃受体。
Front Immunol. 2022 Aug 30;13:965941. doi: 10.3389/fimmu.2022.965941. eCollection 2022.
6
spp. act in synergy to attenuate splenomegaly and lymphadenopathy in lupus-prone MRL/ mice.这些物质协同作用,可减轻狼疮易感 MRL/lpr 小鼠的脾肿大和淋巴结病。
Front Immunol. 2022 Jul 28;13:923754. doi: 10.3389/fimmu.2022.923754. eCollection 2022.
7
Immunomodulation by foods and microbes: Unravelling the molecular tango.食物和微生物的免疫调节:揭示分子探戈。
Allergy. 2022 Dec;77(12):3513-3526. doi: 10.1111/all.15455. Epub 2022 Aug 3.
8
The Mechanism of Action of Antigen Processing Independent T Cell Epitopes Designed for Immunotherapy of Autoimmune Diseases.抗原加工非依赖性 T 细胞表位在自身免疫性疾病免疫治疗中的作用机制。
Front Immunol. 2021 Apr 14;12:654201. doi: 10.3389/fimmu.2021.654201. eCollection 2021.
9
Trajectory Shifts in Interdisciplinary Research of the Aryl Hydrocarbon Receptor-A Personal Perspective on Thymus and Skin.芳香烃受体的跨学科研究轨迹变化——胸腺和皮肤研究的个人视角。
Int J Mol Sci. 2021 Feb 12;22(4):1844. doi: 10.3390/ijms22041844.
10
The aryl hydrocarbon receptor and the gut-brain axis.芳香烃受体与肠脑轴。
Cell Mol Immunol. 2021 Feb;18(2):259-268. doi: 10.1038/s41423-020-00585-5. Epub 2021 Jan 6.
免疫细胞中 IL-10 产生的调节。
Nat Rev Immunol. 2010 Mar;10(3):170-81. doi: 10.1038/nri2711. Epub 2010 Feb 15.
4
Interleukin-10 production by Th1 cells requires interleukin-12-induced STAT4 transcription factor and ERK MAP kinase activation by high antigen dose.Th1细胞产生白细胞介素-10需要白细胞介素-12诱导的STAT4转录因子以及高抗原剂量激活的ERK丝裂原活化蛋白激酶。
Immunity. 2009 Aug 21;31(2):209-19. doi: 10.1016/j.immuni.2009.05.012. Epub 2009 Jul 30.
5
IL-27 is a key regulator of IL-10 and IL-17 production by human CD4+ T cells.白细胞介素-27是人类CD4 + T细胞产生白细胞介素-10和白细胞介素-17的关键调节因子。
J Immunol. 2009 Aug 15;183(4):2435-43. doi: 10.4049/jimmunol.0900568. Epub 2009 Jul 22.
6
Cutting edge: IL-27 induces the transcription factor c-Maf, cytokine IL-21, and the costimulatory receptor ICOS that coordinately act together to promote differentiation of IL-10-producing Tr1 cells.前沿:白细胞介素-27诱导转录因子c-Maf、细胞因子白细胞介素-21以及共刺激受体诱导性共刺激分子(ICOS),它们协同作用以促进产生白细胞介素-10的1型调节性T细胞(Tr1细胞)的分化。
J Immunol. 2009 Jul 15;183(2):797-801. doi: 10.4049/jimmunol.0901233. Epub 2009 Jul 1.
7
c-Maf regulates IL-10 expression during Th17 polarization.c-Maf在Th17细胞极化过程中调节白细胞介素-10的表达。
J Immunol. 2009 May 15;182(10):6226-36. doi: 10.4049/jimmunol.0900123.
8
IL-21 mediates suppressive effects via its induction of IL-10.白细胞介素-21通过诱导白细胞介素-10介导抑制作用。
J Immunol. 2009 Mar 1;182(5):2859-67. doi: 10.4049/jimmunol.0802978.
9
Nasal anti-CD3 antibody ameliorates lupus by inducing an IL-10-secreting CD4+ CD25- LAP+ regulatory T cell and is associated with down-regulation of IL-17+ CD4+ ICOS+ CXCR5+ follicular helper T cells.鼻腔抗CD3抗体通过诱导分泌白细胞介素-10的CD4+ CD25- LAP+调节性T细胞来改善狼疮,并且与IL-17+ CD4+ ICOS+ CXCR5+滤泡辅助性T细胞的下调有关。
J Immunol. 2008 Nov 1;181(9):6038-50. doi: 10.4049/jimmunol.181.9.6038.
10
Interleukins 27 and 6 induce STAT3-mediated T cell production of interleukin 10.白细胞介素27和6诱导STAT3介导的白细胞介素10的T细胞产生。
Nat Immunol. 2007 Dec;8(12):1363-71. doi: 10.1038/ni1537. Epub 2007 Nov 11.