• 文献检索
  • 文档翻译
  • 深度研究
  • 学术资讯
  • Suppr Zotero 插件Zotero 插件
  • 邀请有礼
  • 套餐&价格
  • 历史记录
应用&插件
Suppr Zotero 插件Zotero 插件浏览器插件Mac 客户端Windows 客户端微信小程序
定价
高级版会员购买积分包购买API积分包
服务
文献检索文档翻译深度研究API 文档MCP 服务
关于我们
关于 Suppr公司介绍联系我们用户协议隐私条款
关注我们

Suppr 超能文献

核心技术专利:CN118964589B侵权必究
粤ICP备2023148730 号-1Suppr @ 2026

文献检索

告别复杂PubMed语法,用中文像聊天一样搜索,搜遍4000万医学文献。AI智能推荐,让科研检索更轻松。

立即免费搜索

文件翻译

保留排版,准确专业,支持PDF/Word/PPT等文件格式,支持 12+语言互译。

免费翻译文档

深度研究

AI帮你快速写综述,25分钟生成高质量综述,智能提取关键信息,辅助科研写作。

立即免费体验

基孔肯雅热引发自噬过程,促进病毒复制。

Chikungunya triggers an autophagic process which promotes viral replication.

机构信息

IRG, EA 4517, Immunopathology and Infection Research Grouping, CHR North Felix Guyon and University of La Reunion, St Denis, Ile de la Reunion, France.

出版信息

Virol J. 2011 Sep 8;8:432. doi: 10.1186/1743-422X-8-432.

DOI:10.1186/1743-422X-8-432
PMID:21902836
原文链接:https://pmc.ncbi.nlm.nih.gov/articles/PMC3179960/
Abstract

BACKGROUND

Chikungunya Virus (ChikV) surprised by a massive re-emerging outbreak in Indian Ocean in 2006, reaching Europe in 2007 and exhibited exceptional severe physiopathology in infants and elderly patients. In this context, it is important to analyze the innate immune host responses triggered against ChikV. Autophagy has been shown to be an important component of the innate immune response and is involved in host defense elimination of different pathogens. However, the autophagic process was recently observed to be hijacked by virus for their own replication. Here we provide the first evidence that hallmarks of autophagy are specifically found in HEK.293 infected cells and are involved in ChikV replication.

METHODS

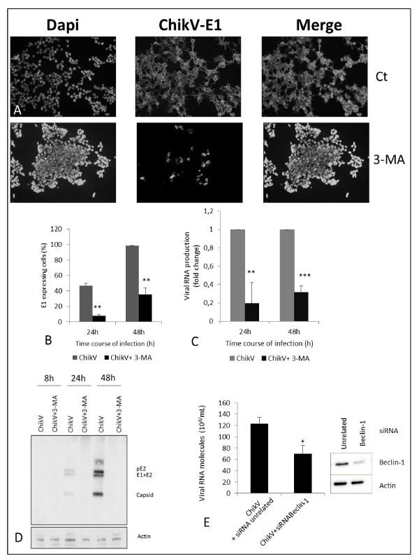
To test the capacity of ChikV to mobilize the autophagic machinery, we performed fluorescence microscopy experiments on HEK.GFP.LC3 stable cells, and followed the LC3 distribution during the time course of ChikV infection. To confirm this, we performed electron microscopy on HEK.293 infected cells. To test the effect of ChikV-induced-autophagy on viral replication, we blocked the autophagic process, either by pharmacological (3-MA) or genetic inhibition (siRNA against the transcript of Beclin 1, an autophagic protein), and analyzed the percentage of infected cells and the viral RNA load released in the supernatant. Moreover, the effect of induction of autophagy by Rapamycin on viral replication was tested.

RESULTS

The increasing number of GFP-LC3 positive cells with a punctate staining together with the enhanced number of GFP-LC3 dots per cell showed that ChikV triggered an autophagic process in HEK.293 infected cells. Those results were confirmed by electron microscopy analysis since numerous membrane-bound vacuoles characteristic of autophagosomes were observed in infected cells. Moreover, we found that inhibition of autophagy, either by biochemical reagent and RNA interference, dramatically decreases ChikV replication.

CONCLUSIONS

Taken together, our results suggest that autophagy may play a promoting role in ChikV replication. Investigating in details the relationship between autophagy and viral replication will greatly improve our knowledge of the pathogenesis of ChikV and provide insight for the design of candidate antiviral therapeutics.

摘要

背景

基孔肯雅病毒(ChikV)于 2006 年在印度洋大规模爆发,令人惊讶,2007 年到达欧洲,并在婴儿和老年患者中表现出异常严重的病理生理学。在这种情况下,分析宿主对 ChikV 产生的先天免疫反应非常重要。自噬已被证明是先天免疫反应的一个重要组成部分,并且参与宿主防御消除不同的病原体。然而,最近发现病毒会劫持自噬过程来进行自身复制。在这里,我们首次提供证据表明,自噬的特征标志专门存在于 HEK.293 感染的细胞中,并参与 ChikV 的复制。

方法

为了测试 ChikV 调动自噬机制的能力,我们对 HEK.GFP.LC3 稳定细胞进行荧光显微镜实验,并在 ChikV 感染过程中跟踪 LC3 的分布。为了证实这一点,我们对感染细胞进行电子显微镜检查。为了测试 ChikV 诱导的自噬对病毒复制的影响,我们通过药理学(3-MA)或基因抑制(针对自噬蛋白 Beclin 1 转录本的 siRNA)阻断自噬过程,并分析感染细胞的百分比和释放到上清液中的病毒 RNA 负荷。此外,还测试了 Rapamycin 诱导自噬对病毒复制的影响。

结果

具有点状染色的 GFP-LC3 阳性细胞数量增加,每个细胞中的 GFP-LC3 点数量增加,表明 ChikV 在 HEK.293 感染细胞中触发了自噬过程。这些结果通过电子显微镜分析得到证实,因为在感染细胞中观察到大量膜结合的空泡,这些空泡是自噬体的特征。此外,我们发现自噬的抑制,无论是通过生化试剂还是 RNA 干扰,都显著降低了 ChikV 的复制。

结论

总之,我们的结果表明自噬可能在 ChikV 复制中起促进作用。详细研究自噬与病毒复制之间的关系将极大地提高我们对 ChikV 发病机制的认识,并为设计候选抗病毒治疗药物提供启示。

https://cdn.ncbi.nlm.nih.gov/pmc/blobs/0c07/3179960/fe72e71e20ba/1743-422X-8-432-5.jpg
https://cdn.ncbi.nlm.nih.gov/pmc/blobs/0c07/3179960/fb208586bef5/1743-422X-8-432-1.jpg
https://cdn.ncbi.nlm.nih.gov/pmc/blobs/0c07/3179960/1b485b8edeb0/1743-422X-8-432-2.jpg
https://cdn.ncbi.nlm.nih.gov/pmc/blobs/0c07/3179960/e105d2d52053/1743-422X-8-432-3.jpg
https://cdn.ncbi.nlm.nih.gov/pmc/blobs/0c07/3179960/5c581a5ee1b3/1743-422X-8-432-4.jpg
https://cdn.ncbi.nlm.nih.gov/pmc/blobs/0c07/3179960/fe72e71e20ba/1743-422X-8-432-5.jpg
https://cdn.ncbi.nlm.nih.gov/pmc/blobs/0c07/3179960/fb208586bef5/1743-422X-8-432-1.jpg
https://cdn.ncbi.nlm.nih.gov/pmc/blobs/0c07/3179960/1b485b8edeb0/1743-422X-8-432-2.jpg
https://cdn.ncbi.nlm.nih.gov/pmc/blobs/0c07/3179960/e105d2d52053/1743-422X-8-432-3.jpg
https://cdn.ncbi.nlm.nih.gov/pmc/blobs/0c07/3179960/5c581a5ee1b3/1743-422X-8-432-4.jpg
https://cdn.ncbi.nlm.nih.gov/pmc/blobs/0c07/3179960/fe72e71e20ba/1743-422X-8-432-5.jpg

相似文献

1
Chikungunya triggers an autophagic process which promotes viral replication.基孔肯雅热引发自噬过程,促进病毒复制。
Virol J. 2011 Sep 8;8:432. doi: 10.1186/1743-422X-8-432.
2
Species-specific impact of the autophagy machinery on Chikungunya virus infection.自噬机制对基孔肯雅病毒感染的种属特异性影响。
EMBO Rep. 2013 Jun;14(6):534-44. doi: 10.1038/embor.2013.51. Epub 2013 Apr 26.
3
Autophagosome supports coxsackievirus B3 replication in host cells.自噬体支持B3型柯萨奇病毒在宿主细胞中的复制。
J Virol. 2008 Sep;82(18):9143-53. doi: 10.1128/JVI.00641-08. Epub 2008 Jul 2.
4
Targeting cap-dependent translation to inhibit Chikungunya virus replication: selectivity of p38 MAPK inhibitors to virus-infected cells due to autophagy-mediated down regulation of phospho-ERK.靶向依赖 cap 的翻译以抑制基孔肯雅病毒复制:由于自噬介导的磷酸化 ERK 下调,p38 MAPK 抑制剂对病毒感染细胞的选择性。
J Gen Virol. 2021 Jul;102(7). doi: 10.1099/jgv.0.001629.
5
Induction of Atypical Autophagy by Porcine Hemagglutinating Encephalomyelitis Virus Contributes to Viral Replication.猪血凝性脑脊髓炎病毒诱导非典型自噬促进病毒复制。
Front Cell Infect Microbiol. 2017 Feb 28;7:56. doi: 10.3389/fcimb.2017.00056. eCollection 2017.
6
Coronavirus membrane-associated papain-like proteases induce autophagy through interacting with Beclin1 to negatively regulate antiviral innate immunity.冠状病毒膜相关木瓜样蛋白酶通过与Beclin1相互作用诱导自噬,从而负向调节抗病毒天然免疫。
Protein Cell. 2014 Dec;5(12):912-27. doi: 10.1007/s13238-014-0104-6. Epub 2014 Oct 15.
7
Novel Mutations in nsP2 Abolish Chikungunya Virus-Induced Transcriptional Shutoff and Make the Virus Less Cytopathic without Affecting Its Replication Rates.新型 nsP2 突变消除了基孔肯雅病毒诱导的转录关闭,并降低了病毒的细胞病变效应而不影响其复制率。
J Virol. 2019 Feb 5;93(4). doi: 10.1128/JVI.02062-18. Print 2019 Feb 15.
8
HIV-1 and HIV-2 infections induce autophagy in Jurkat and CD4+ T cells.HIV-1 和 HIV-2 感染诱导 Jurkat 和 CD4+T 细胞发生自噬。
Cell Signal. 2012 Jul;24(7):1414-9. doi: 10.1016/j.cellsig.2012.02.016. Epub 2012 Mar 2.
9
Proteomic profiling of chikungunya virus-infected human muscle cells: reveal the role of cytoskeleton network in CHIKV replication.基孔肯雅病毒感染的人类肌肉细胞的蛋白质组学分析:揭示细胞骨架网络在基孔肯雅病毒复制中的作用
J Proteomics. 2014 Aug 28;108:445-64. doi: 10.1016/j.jprot.2014.06.003. Epub 2014 Jun 14.
10
Palmitoylated Cysteines in Chikungunya Virus nsP1 Are Critical for Targeting to Cholesterol-Rich Plasma Membrane Microdomains with Functional Consequences for Viral Genome Replication.棕榈酰化半胱氨酸在基孔肯雅病毒 nsP1 中对于靶向富含胆固醇的质膜微区具有关键作用,对病毒基因组复制具有功能后果。
J Virol. 2020 May 4;94(10). doi: 10.1128/JVI.02183-19.

引用本文的文献

1
Chikungunya Replication and Infection Is Dependent upon and Alters Cellular Hexosylceramide Levels in Vero Cells.基孔肯雅病毒的复制和感染依赖于并改变了非洲绿猴肾细胞中的神经酰胺水平。
Viruses. 2025 Mar 31;17(4):509. doi: 10.3390/v17040509.
2
Dynamic regulation of autophagy during Semliki Forest virus infection of neuroblastoma cells.神经母细胞瘤细胞感染辛德毕斯病毒期间自噬的动态调节
J Gen Virol. 2025 Mar;106(3). doi: 10.1099/jgv.0.002086.
3
Chikungunya and Mayaro Viruses Induce Chronic Skeletal Muscle Atrophy Triggered by Pro-Inflammatory and Oxidative Response.

本文引用的文献

1
Adenoviruses induce autophagy to promote virus replication and oncolysis.腺病毒通过诱导自噬来促进病毒复制和溶瘤作用。
Virology. 2011 Jul 20;416(1-2):9-15. doi: 10.1016/j.virol.2011.04.017. Epub 2011 May 14.
2
Chikungunya virus mobilizes the apoptotic machinery to invade host cell defenses.基孔肯雅病毒调动凋亡机制以入侵宿主细胞防御。
FASEB J. 2011 Jan;25(1):314-25. doi: 10.1096/fj.10-164178. Epub 2010 Sep 29.
3
Endocytosis of chikungunya virus into mammalian cells: role of clathrin and early endosomal compartments.基孔肯雅病毒进入哺乳动物细胞的内吞作用:网格蛋白和早期内体隔室的作用。
基孔肯雅病毒和马亚罗病毒诱导慢性骨骼肌萎缩,其触发因素为促炎和氧化应激反应。
Int J Mol Sci. 2024 Aug 16;25(16):8909. doi: 10.3390/ijms25168909.
4
Mitochondrial protein BNIP3 regulates Chikungunya virus replication in the early stages of infection.线粒体蛋白 BNIP3 调控基孔肯雅病毒感染早期的复制。
PLoS Negl Trop Dis. 2023 Nov 27;17(11):e0010751. doi: 10.1371/journal.pntd.0010751. eCollection 2023 Nov.
5
Human Synovial Mesenchymal Stem Cells Expressed Immunoregulatory Factors IDO and TSG6 in a Context of Arthritis Mediated by Alphaviruses.人滑膜间充质干细胞在甲型病毒介导的关节炎中表达免疫调节因子 IDO 和 TSG6。
Int J Mol Sci. 2023 Nov 3;24(21):15932. doi: 10.3390/ijms242115932.
6
Host Factor Nucleophosmin 1 (NPM1/B23) Exerts Antiviral Effects against Chikungunya Virus by Its Interaction with Viral Nonstructural Protein 3.宿主因子核仁磷酸蛋白 1(NPM1/B23)通过与病毒非结构蛋白 3 的相互作用发挥抗病毒作用对抗基孔肯雅病毒。
Microbiol Spectr. 2023 Aug 17;11(4):e0537122. doi: 10.1128/spectrum.05371-22. Epub 2023 Jul 6.
7
Contribution to pathogenesis of accessory proteins of deadly human coronaviruses.致死性人类冠状病毒辅助蛋白在发病机制中的作用。
Front Cell Infect Microbiol. 2023 May 1;13:1166839. doi: 10.3389/fcimb.2023.1166839. eCollection 2023.
8
Autophagy in Viral Development and Progression of Cancer.自噬在病毒发展及癌症进展中的作用
Front Oncol. 2021 Mar 8;11:603224. doi: 10.3389/fonc.2021.603224. eCollection 2021.
9
A Review: -Borne Arboviral Infections, Controls and Based Strategies.综述:蚊媒虫媒病毒感染、控制及基于[具体内容缺失]的策略
Vaccines (Basel). 2021 Jan 8;9(1):32. doi: 10.3390/vaccines9010032.
10
Infection of Mammals and Mosquitoes by Alphaviruses: Involvement of Cell Death.甲病毒属病毒感染哺乳动物和蚊子:细胞死亡的参与。
Cells. 2020 Dec 5;9(12):2612. doi: 10.3390/cells9122612.
PLoS One. 2010 Jul 8;5(7):e11479. doi: 10.1371/journal.pone.0011479.
4
Persistent chronic inflammation and infection by Chikungunya arthritogenic alphavirus in spite of a robust host immune response.尽管宿主的免疫反应强烈,但基孔肯雅热关节炎病毒仍持续存在慢性炎症和感染。
J Immunol. 2010 May 15;184(10):5914-27. doi: 10.4049/jimmunol.0900255. Epub 2010 Apr 19.
5
Replication cycle of chikungunya: a re-emerging arbovirus.基孔肯雅热的复制周期:一种再度流行的虫媒病毒
Virology. 2009 Oct 25;393(2):183-97. doi: 10.1016/j.virol.2009.07.024. Epub 2009 Sep 4.
6
VSV-G pseudotyping rescues HIV-1 CA mutations that impair core assembly or stability.水泡性口炎病毒糖蛋白(VSV-G)假型化挽救了损害核心组装或稳定性的HIV-1衣壳蛋白(CA)突变。
Retrovirology. 2008 Jul 7;5:57. doi: 10.1186/1742-4690-5-57.
7
Autophagosome supports coxsackievirus B3 replication in host cells.自噬体支持B3型柯萨奇病毒在宿主细胞中的复制。
J Virol. 2008 Sep;82(18):9143-53. doi: 10.1128/JVI.00641-08. Epub 2008 Jul 2.
8
Modification of intracellular membrane structures for virus replication.为病毒复制而对细胞内膜结构进行的修饰。
Nat Rev Microbiol. 2008 May;6(5):363-74. doi: 10.1038/nrmicro1890.
9
Autophagic machinery activated by dengue virus enhances virus replication.登革病毒激活的自噬机制增强病毒复制。
Virology. 2008 May 10;374(2):240-8. doi: 10.1016/j.virol.2008.02.016. Epub 2008 Mar 18.
10
HSV-1 ICP34.5 confers neurovirulence by targeting the Beclin 1 autophagy protein.单纯疱疹病毒1型(HSV-1)的感染细胞蛋白34.5(ICP34.5)通过靶向自噬蛋白Beclin 1赋予神经毒性。
Cell Host Microbe. 2007 Mar 15;1(1):23-35. doi: 10.1016/j.chom.2006.12.001.