Suppr超能文献

使用声光设备实现光遗传学激活的精确时空控制。

Precise spatiotemporal control of optogenetic activation using an acousto-optic device.

机构信息

Institute of Neuroscience, State Key Laboratory of Neuroscience, Shanghai Institutes for Biological Sciences, Chinese Academy of Sciences, Shanghai, China.

出版信息

PLoS One. 2011;6(12):e28468. doi: 10.1371/journal.pone.0028468. Epub 2011 Dec 9.

Abstract

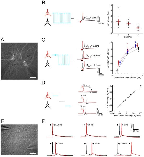
Light activation and inactivation of neurons by optogenetic techniques has emerged as an important tool for studying neural circuit function. To achieve a high resolution, new methods are being developed to selectively manipulate the activity of individual neurons. Here, we report that the combination of an acousto-optic device (AOD) and single-photon laser was used to achieve rapid and precise spatiotemporal control of light stimulation at multiple points in a neural circuit with millisecond time resolution. The performance of this system in activating ChIEF expressed on HEK 293 cells as well as cultured neurons was first evaluated, and the laser stimulation patterns were optimized. Next, the spatiotemporally selective manipulation of multiple neurons was achieved in a precise manner. Finally, we demonstrated the versatility of this high-resolution method in dissecting neural circuits both in the mouse cortical slice and the Drosophila brain in vivo. Taken together, our results show that the combination of AOD-assisted laser stimulation and optogenetic tools provides a flexible solution for manipulating neuronal activity at high efficiency and with high temporal precision.

摘要

光遗传学技术可实现神经元的光激活和失活,已成为研究神经回路功能的重要工具。为了实现高分辨率,人们正在开发新的方法来选择性地操纵单个神经元的活动。在这里,我们报告了声光装置(AOD)和单光子激光的组合,用于以毫秒时间分辨率在神经回路中的多个点实现光刺激的快速和精确时空控制。首先评估了该系统在激活表达于 HEK 293 细胞和培养神经元上的 ChIEF 中的性能,并对激光刺激模式进行了优化。接下来,以精确的方式实现了多个神经元的时空选择性操纵。最后,我们证明了这种高分辨率方法在在体小鼠皮层切片和果蝇大脑中解析神经回路的多功能性。总之,我们的结果表明,AOD 辅助激光刺激与光遗传学工具的结合为高效且具有高时间精度地操纵神经元活动提供了灵活的解决方案。

https://cdn.ncbi.nlm.nih.gov/pmc/blobs/1322/3235127/0ed9cfad3600/pone.0028468.g001.jpg

文献AI研究员

20分钟写一篇综述,助力文献阅读效率提升50倍。

立即体验

用中文搜PubMed

大模型驱动的PubMed中文搜索引擎

马上搜索

文档翻译

学术文献翻译模型,支持多种主流文档格式。

立即体验