• 文献检索
  • 文档翻译
  • 深度研究
  • 学术资讯
  • Suppr Zotero 插件Zotero 插件
  • 邀请有礼
  • 套餐&价格
  • 历史记录
应用&插件
Suppr Zotero 插件Zotero 插件浏览器插件Mac 客户端Windows 客户端微信小程序
定价
高级版会员购买积分包购买API积分包
服务
文献检索文档翻译深度研究API 文档MCP 服务
关于我们
关于 Suppr公司介绍联系我们用户协议隐私条款
关注我们

Suppr 超能文献

核心技术专利:CN118964589B侵权必究
粤ICP备2023148730 号-1Suppr @ 2026

文献检索

告别复杂PubMed语法,用中文像聊天一样搜索,搜遍4000万医学文献。AI智能推荐,让科研检索更轻松。

立即免费搜索

文件翻译

保留排版,准确专业,支持PDF/Word/PPT等文件格式,支持 12+语言互译。

免费翻译文档

深度研究

AI帮你快速写综述,25分钟生成高质量综述,智能提取关键信息,辅助科研写作。

立即免费体验

全球 miRNA 对乳腺癌中 EGFR 驱动的细胞周期蛋白网络的调控。

Global microRNA level regulation of EGFR-driven cell-cycle protein network in breast cancer.

机构信息

Division of Molecular Genome Analysis, German Cancer Research Center, Heidelberg, Germany.

出版信息

Mol Syst Biol. 2012 Feb 14;8:570. doi: 10.1038/msb.2011.100.

DOI:10.1038/msb.2011.100
PMID:22333974
原文链接:https://pmc.ncbi.nlm.nih.gov/articles/PMC3293631/
Abstract

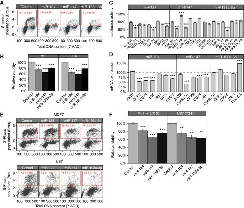
The EGFR-driven cell-cycle pathway has been extensively studied due to its pivotal role in breast cancer proliferation and pathogenesis. Although several studies reported regulation of individual pathway components by microRNAs (miRNAs), little is known about how miRNAs coordinate the EGFR protein network on a global miRNA (miRNome) level. Here, we combined a large-scale miRNA screening approach with a high-throughput proteomic readout and network-based data analysis to identify which miRNAs are involved, and to uncover potential regulatory patterns. Our results indicated that the regulation of proteins by miRNAs is dominated by the nucleotide matching mechanism between seed sequences of the miRNAs and 3'-UTR of target genes. Furthermore, the novel network-analysis methodology we developed implied the existence of consistent intrinsic regulatory patterns where miRNAs simultaneously co-regulate several proteins acting in the same functional module. Finally, our approach led us to identify and validate three miRNAs (miR-124, miR-147 and miR-193a-3p) as novel tumor suppressors that co-target EGFR-driven cell-cycle network proteins and inhibit cell-cycle progression and proliferation in breast cancer.

摘要

由于 EGFR 驱动的细胞周期通路在乳腺癌增殖和发病机制中起着关键作用,因此已对其进行了广泛研究。尽管有几项研究报道了 microRNAs(miRNAs)对单个通路成分的调节,但对于 miRNAs 如何在全局 miRNA(miRNome)水平上协调 EGFR 蛋白网络知之甚少。在这里,我们结合了大规模的 miRNA 筛选方法和高通量蛋白质组学读数以及基于网络的数据分析,以确定哪些 miRNAs 参与其中,并揭示潜在的调控模式。我们的结果表明,miRNAs 对蛋白质的调节主要由 miRNA 的种子序列与靶基因 3'-UTR 之间的核苷酸匹配机制决定。此外,我们开发的新型网络分析方法暗示存在一致的内在调控模式,其中 miRNAs 同时共同调节几个在相同功能模块中起作用的蛋白质。最后,我们的方法使我们能够识别和验证三种 miRNA(miR-124、miR-147 和 miR-193a-3p)作为新型肿瘤抑制因子,它们共同靶向 EGFR 驱动的细胞周期网络蛋白,并抑制乳腺癌中的细胞周期进程和增殖。

https://cdn.ncbi.nlm.nih.gov/pmc/blobs/f42a/3293631/83436d94fee7/msb2011100-f7.jpg
https://cdn.ncbi.nlm.nih.gov/pmc/blobs/f42a/3293631/d52014e46362/msb2011100-f1.jpg
https://cdn.ncbi.nlm.nih.gov/pmc/blobs/f42a/3293631/56c7e571929f/msb2011100-f2.jpg
https://cdn.ncbi.nlm.nih.gov/pmc/blobs/f42a/3293631/470b23c08b08/msb2011100-f3.jpg
https://cdn.ncbi.nlm.nih.gov/pmc/blobs/f42a/3293631/42aeca882bfd/msb2011100-f4.jpg
https://cdn.ncbi.nlm.nih.gov/pmc/blobs/f42a/3293631/c0ddcf75665b/msb2011100-f5.jpg
https://cdn.ncbi.nlm.nih.gov/pmc/blobs/f42a/3293631/148a3b3fc41b/msb2011100-f6.jpg
https://cdn.ncbi.nlm.nih.gov/pmc/blobs/f42a/3293631/83436d94fee7/msb2011100-f7.jpg
https://cdn.ncbi.nlm.nih.gov/pmc/blobs/f42a/3293631/d52014e46362/msb2011100-f1.jpg
https://cdn.ncbi.nlm.nih.gov/pmc/blobs/f42a/3293631/56c7e571929f/msb2011100-f2.jpg
https://cdn.ncbi.nlm.nih.gov/pmc/blobs/f42a/3293631/470b23c08b08/msb2011100-f3.jpg
https://cdn.ncbi.nlm.nih.gov/pmc/blobs/f42a/3293631/42aeca882bfd/msb2011100-f4.jpg
https://cdn.ncbi.nlm.nih.gov/pmc/blobs/f42a/3293631/c0ddcf75665b/msb2011100-f5.jpg
https://cdn.ncbi.nlm.nih.gov/pmc/blobs/f42a/3293631/148a3b3fc41b/msb2011100-f6.jpg
https://cdn.ncbi.nlm.nih.gov/pmc/blobs/f42a/3293631/83436d94fee7/msb2011100-f7.jpg

相似文献

1
Global microRNA level regulation of EGFR-driven cell-cycle protein network in breast cancer.全球 miRNA 对乳腺癌中 EGFR 驱动的细胞周期蛋白网络的调控。
Mol Syst Biol. 2012 Feb 14;8:570. doi: 10.1038/msb.2011.100.
2
MicroRNA expression and gene regulation drive breast cancer progression and metastasis in PyMT mice.微小RNA表达与基因调控驱动PyMT小鼠乳腺癌的进展和转移。
Breast Cancer Res. 2016 Jul 22;18(1):75. doi: 10.1186/s13058-016-0735-z.
3
Regulatory network reconstruction of five essential microRNAs for survival analysis in breast cancer by integrating miRNA and mRNA expression datasets.通过整合 miRNA 和 mRNA 表达数据集,对乳腺癌生存分析中五个关键 microRNA 的调控网络进行重建。
Funct Integr Genomics. 2019 Jul;19(4):645-658. doi: 10.1007/s10142-019-00670-7. Epub 2019 Mar 12.
4
miRNA-mRNA integrated analysis reveals roles for miRNAs in primary breast tumors.miRNA-mRNA 综合分析揭示了 miRNAs 在原发性乳腺癌肿瘤中的作用。
PLoS One. 2011 Feb 22;6(2):e16915. doi: 10.1371/journal.pone.0016915.
5
A novel framework for inferring condition-specific TF and miRNA co-regulation of protein-protein interactions.一种用于推断特定条件下转录因子和微小RNA对蛋白质-蛋白质相互作用的协同调控的新型框架。
Gene. 2016 Feb 10;577(1):55-64. doi: 10.1016/j.gene.2015.11.023. Epub 2015 Nov 27.
6
Global Analysis of miRNA-mRNA Interaction Network in Breast Cancer with Brain Metastasis.乳腺癌脑转移中miRNA-mRNA相互作用网络的全局分析
Anticancer Res. 2017 Aug;37(8):4455-4468. doi: 10.21873/anticanres.11841.
7
miRNAs versus oncogenes: the power of social networking.微小RNA与癌基因:社交网络的力量
Mol Syst Biol. 2012 Feb 14;8:569. doi: 10.1038/msb.2012.2.
8
Deregulated microRNAs in triple-negative breast cancer revealed by deep sequencing.深度测序揭示三阴性乳腺癌中失调的微小RNA
Mol Cancer. 2015 Feb 10;14:36. doi: 10.1186/s12943-015-0301-9.
9
Crucial microRNAs and genes of human primary breast cancer explored by microRNA-mRNA integrated analysis.通过微小RNA-信使核糖核酸综合分析探索人类原发性乳腺癌的关键微小RNA和基因。
Tumour Biol. 2015 Jul;36(7):5571-9. doi: 10.1007/s13277-015-3227-3. Epub 2015 Feb 14.
10
Reconstruction of temporal activity of microRNAs from gene expression data in breast cancer cell line.从乳腺癌细胞系的基因表达数据重建微小RNA的时间活性
BMC Genomics. 2015 Dec 18;16:1077. doi: 10.1186/s12864-015-2260-3.

引用本文的文献

1
Estradiol Downregulates MicroRNA-193a to Mediate Its Anti-Mitogenic Actions on Human Coronary Artery Smooth Muscle Cell Growth.雌二醇下调微小RNA-193a以介导其对人冠状动脉平滑肌细胞生长的抗有丝分裂作用。
Cells. 2025 Jul 23;14(15):1132. doi: 10.3390/cells14151132.
2
Regulation and dysregulation of microRNA - transcription factor axes in differentiation and neuroblastoma.微小RNA-转录因子轴在分化和神经母细胞瘤中的调控与失调
Cell Mol Life Sci. 2025 Aug 8;82(1):304. doi: 10.1007/s00018-025-05832-4.
3
Current updates regarding biogenesis, functions and dysregulation of microRNAs in cancer: Innovative approaches for detection using CRISPR/Cas13‑based platforms (Review).

本文引用的文献

1
Experimental strategies for microRNA target identification.miRNA 靶基因识别的实验策略
Nucleic Acids Res. 2011 Sep 1;39(16):6845-53. doi: 10.1093/nar/gkr330. Epub 2011 Jun 7.
2
Differential genome-wide profiling of tandem 3' UTRs among human breast cancer and normal cells by high-throughput sequencing.高通量测序分析人类乳腺癌细胞和正常细胞中串联 3'UTR 的差异全基因组图谱。
Genome Res. 2011 May;21(5):741-7. doi: 10.1101/gr.115295.110. Epub 2011 Apr 7.
3
Two-tiered approach identifies a network of cancer and liver disease-related genes regulated by miR-122.
癌症中微小RNA的生物发生、功能及失调的最新进展:基于CRISPR/Cas13平台的创新检测方法(综述)
Int J Mol Med. 2025 Jun;55(6). doi: 10.3892/ijmm.2025.5531. Epub 2025 Apr 17.
4
Loss of WWOX contributes to cisplatin resistance in triple-negative breast cancer cells by modulating miR-182 and miR-214.WWOX 的缺失通过调节 miR-182 和 miR-214 导致三阴性乳腺癌细胞对顺铂耐药。
Turk J Med Sci. 2024 Jul 2;54(5):1127-1134. doi: 10.55730/1300-0144.5891. eCollection 2024.
5
Tumor suppressor miR-317 and lncRNA Peony are expressed from a polycistronic non-coding RNA locus that regulates germline differentiation and testis morphology.肿瘤抑制因子miR-317和长链非编码RNA芍药(lncRNA Peony)由一个多顺反子非编码RNA基因座表达,该基因座调控生殖系分化和睾丸形态。
bioRxiv. 2024 Oct 10:2024.10.10.617551. doi: 10.1101/2024.10.10.617551.
6
MicroRNAs Modulating Neuroinflammation in Parkinson's disease.微小RNA对帕金森病神经炎症的调节作用
Inflammation. 2024 Aug 20. doi: 10.1007/s10753-024-02125-z.
7
EV-miRNAs from breast cancer patients of plasma as potential prognostic biomarkers of disease recurrence.来自乳腺癌患者血浆的细胞外囊泡微小RNA作为疾病复发的潜在预后生物标志物。
Heliyon. 2024 Jul 10;10(14):e33933. doi: 10.1016/j.heliyon.2024.e33933. eCollection 2024 Jul 30.
8
Identification of New, Translatable ProtectomiRs against Myocardial Ischemia/Reperfusion Injury and Oxidative Stress: The Role of MMP/Biglycan Signaling Pathways.鉴定针对心肌缺血/再灌注损伤和氧化应激的新型可转化保护miR:MMP/双糖链蛋白聚糖信号通路的作用
Antioxidants (Basel). 2024 May 30;13(6):674. doi: 10.3390/antiox13060674.
9
Trials and Tribulations of MicroRNA Therapeutics.miRNA 治疗的困境与挑战
Int J Mol Sci. 2024 Jan 25;25(3):1469. doi: 10.3390/ijms25031469.
10
Non-Canonical Targets of MicroRNAs: Role in Transcriptional Regulation, Disease Pathogenesis and Potential for Therapeutic Targets.非典型 microRNA 靶标:在转录调控、疾病发病机制中的作用及作为治疗靶点的潜力。
Microrna. 2024;13(2):83-95. doi: 10.2174/0122115366278651240105071533.
双层方法鉴定了由 miR-122 调控的与癌症和肝脏疾病相关的基因网络。
J Biol Chem. 2011 May 20;286(20):18066-78. doi: 10.1074/jbc.M110.196451. Epub 2011 Mar 14.
4
MicroRNA-193a represses c-kit expression and functions as a methylation-silenced tumor suppressor in acute myeloid leukemia.微小 RNA-193a 抑制 c-kit 表达,并作为急性髓系白血病中被甲基化沉默的肿瘤抑制因子发挥作用。
Oncogene. 2011 Aug 4;30(31):3416-28. doi: 10.1038/onc.2011.62. Epub 2011 Mar 14.
5
Integrated analysis of gene expression, CpG island methylation, and gene copy number in breast cancer cells by deep sequencing.通过深度测序对乳腺癌细胞中的基因表达、CpG 岛甲基化和基因拷贝数进行综合分析。
PLoS One. 2011 Feb 25;6(2):e17490. doi: 10.1371/journal.pone.0017490.
6
miR-124a is frequently down-regulated in glioblastoma and is involved in migration and invasion.miR-124a 在神经胶质瘤中经常下调,并且参与迁移和侵袭。
Eur J Cancer. 2011 Apr;47(6):953-63. doi: 10.1016/j.ejca.2010.11.026. Epub 2010 Dec 31.
7
RNAi-based validation of antibodies for reverse phase protein arrays.基于 RNAi 的反相蛋白芯片抗体验证。
Proteome Sci. 2010 Dec 23;8:69. doi: 10.1186/1477-5956-8-69.
8
Genome-wide identification of targets and function of individual MicroRNAs in mouse embryonic stem cells.在小鼠胚胎干细胞中鉴定单个 MicroRNA 的靶基因和功能的全基因组分析。
PLoS Genet. 2010 Oct 21;6(10):e1001163. doi: 10.1371/journal.pgen.1001163.
9
Regulation of ErbB receptor signalling in cancer cells by microRNA.微小 RNA 对癌细胞中 erbB 受体信号的调节。
Curr Opin Pharmacol. 2010 Dec;10(6):655-61. doi: 10.1016/j.coph.2010.08.011. Epub 2010 Sep 21.
10
Epidermal growth factor receptor in glioma: signal transduction, neuropathology, imaging, and radioresistance.表皮生长因子受体在脑胶质瘤中的作用:信号转导、神经病理学、影像学和放射抵抗。
Neoplasia. 2010 Sep;12(9):675-84. doi: 10.1593/neo.10688.