Newcombe Peter A, Dunn Tamara L, Casey Leanne M, Sheffield Jeanie K, Petsky Helen, Anderson-James Sophie, Chang Anne B
School of Psychology, University of Queensland, Brisbane, Australia.
J Med Internet Res. 2012 Feb 8;14(1):e23. doi: 10.2196/jmir.1997.
Chronic respiratory illnesses are the most common group of childhood chronic health conditions and are overrepresented in socially isolated groups.
To conduct a randomized controlled pilot trial to evaluate the efficacy of Breathe Easier Online (BEO), an Internet-based problem-solving program with minimal facilitator involvement to improve psychosocial well-being in children and adolescents with a chronic respiratory condition.
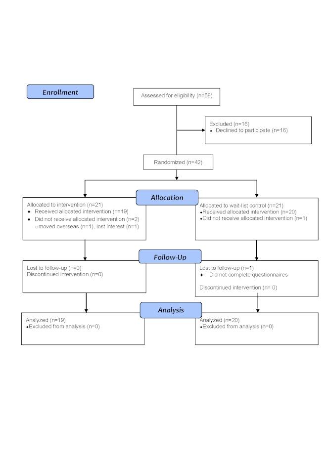
We randomly assigned 42 socially isolated children and adolescents (18 males), aged between 10 and 17 years to either a BEO (final n = 19) or a wait-list control (final n = 20) condition. In total, 3 participants (2 from BEO and 1 from control) did not complete the intervention. Psychosocial well-being was operationalized through self-reported scores on depression symptoms and social problem solving. Secondary outcome measures included self-reported attitudes toward their illness and spirometry results. Paper-and-pencil questionnaires were completed at the hospital when participants attended a briefing session at baseline (time 1) and in their homes after the intervention for the BEO group or a matched 9-week time period for the wait-list group (time 2).
The two groups were comparable at baseline across all demographic measures (all F < 1). For the primary outcome measures, there were no significant group differences on depression (P = .17) or social problem solving (P = .61). However, following the online intervention, those in the BEO group reported significantly lower depression (P = .04), less impulsive/careless problem solving (P = .01), and an improvement in positive attitude toward their illness (P = .04) compared with baseline. The wait-list group did not show these differences. Children in the BEO group and their parents rated the online modules very favorably.
Although there were no significant group differences on primary outcome measures, our pilot data provide tentative support for the feasibility (acceptability and user satisfaction) and initial efficacy of an Internet-based intervention for improving well-being in children and adolescents with a chronic respiratory condition.
Australian New Zealand Clinical Trials Registry number: ACTRN12610000214033; http://www.anzctr.org.au/trial_view.aspx?ID=308074 (Archived by WebCite at http://www.webcitation.org/63BL55mXH).
慢性呼吸道疾病是儿童慢性健康问题中最常见的一类,在社会孤立群体中更为普遍。
开展一项随机对照试验,以评估“轻松呼吸在线”(BEO)项目的效果。BEO是一个基于互联网的问题解决项目,由极少的协调人员参与,旨在改善患有慢性呼吸道疾病的儿童和青少年的心理社会幸福感。
我们将42名年龄在10至17岁之间的社会孤立儿童和青少年(18名男性)随机分为BEO组(最终n = 19)或等待名单对照组(最终n = 20)。共有3名参与者(2名来自BEO组,1名来自对照组)未完成干预。心理社会幸福感通过抑郁症状和社会问题解决的自我报告得分来衡量。次要结果指标包括对自身疾病的自我报告态度和肺活量测定结果。纸笔问卷在参与者基线(时间1)参加简报会时在医院完成,对于BEO组,在干预后在家中完成;对于等待名单组,在匹配的9周时间段后在家中完成(时间2)。
两组在所有人口统计学指标的基线时具有可比性(所有F < 1)。对于主要结果指标,两组在抑郁(P = 0.17)或社会问题解决(P = 0.61)方面没有显著差异。然而,在线干预后,与基线相比,BEO组的参与者报告抑郁显著降低(P = 0.04)、冲动/粗心的问题解决行为减少(P = 0.01),对自身疾病的积极态度有所改善(P = 0.04)。等待名单组没有显示出这些差异。BEO组的儿童及其父母对在线模块评价很高。
虽然在主要结果指标上两组没有显著差异,但我们的试验数据为基于互联网的干预措施在改善患有慢性呼吸道疾病的儿童和青少年幸福感方面的可行性(可接受性和用户满意度)和初步效果提供了初步支持。
澳大利亚新西兰临床试验注册号:ACTRN12610000214033;http://www.anzctr.org.au/trial_view.aspx?ID=308074(由WebCite存档于http://www.webcitation.org/63BL55mXH)。