Suppr超能文献

七碳糖激酶 CARKL 通过控制葡萄糖代谢来指导巨噬细胞极化。

The sedoheptulose kinase CARKL directs macrophage polarization through control of glucose metabolism.

机构信息

Department of Laboratory Medicine, Medical University of Vienna, A-1090, Austria.

出版信息

Cell Metab. 2012 Jun 6;15(6):813-26. doi: 10.1016/j.cmet.2012.04.023.

Abstract

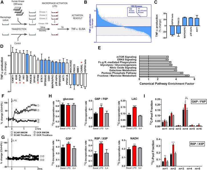
Immune cells are somewhat unique in that activation responses can alter quantitative phenotypes upwards of 100,000-fold. To date little is known about the metabolic adaptations necessary to mount such dramatic phenotypic shifts. Screening for novel regulators of macrophage activation, we found nonprotein kinases of glucose metabolism among the most enriched classes of candidate immune modulators. We find that one of these, the carbohydrate kinase-like protein CARKL, is rapidly downregulated in vitro and in vivo upon LPS stimulation in both mice and humans. Interestingly, CARKL catalyzes an orphan reaction in the pentose phosphate pathway, refocusing cellular metabolism to a high-redox state upon physiological or artificial downregulation. We find that CARKL-dependent metabolic reprogramming is required for proper M1- and M2-like macrophage polarization and uncover a rate-limiting requirement for appropriate glucose flux in macrophage polarization.

摘要

免疫细胞在某种程度上是独特的,因为它们的激活反应可以使数量表型向上改变多达 100000 倍。迄今为止,人们对激活这种剧烈表型转变所需的代谢适应知之甚少。在筛选新型巨噬细胞激活调节剂时,我们发现糖代谢的非蛋白激酶是候选免疫调节剂中最丰富的一类。我们发现,这些激酶中的一种,即碳水化合物激酶样蛋白 CARKL,在 LPS 刺激后,无论是在体外还是体内,在小鼠和人类中都迅速下调。有趣的是,CARKL 在磷酸戊糖途径中催化一个孤儿反应,使细胞代谢在生理或人为下调后重新聚焦于高氧化还原状态。我们发现,CARKL 依赖性的代谢重编程对于正确的 M1 和 M2 样巨噬细胞极化是必需的,并揭示了在巨噬细胞极化过程中适当的葡萄糖通量的限速需求。

https://cdn.ncbi.nlm.nih.gov/pmc/blobs/7f76/3370649/afcaf9904791/fx1.jpg

文献检索

告别复杂PubMed语法,用中文像聊天一样搜索,搜遍4000万医学文献。AI智能推荐,让科研检索更轻松。

立即免费搜索

文件翻译

保留排版,准确专业,支持PDF/Word/PPT等文件格式,支持 12+语言互译。

免费翻译文档

深度研究

AI帮你快速写综述,25分钟生成高质量综述,智能提取关键信息,辅助科研写作。

立即免费体验