Professional Performance Research Group, Department of Quality Management and Process Innovation, Academic Medical Center, University of Amsterdam, Amsterdam, the Netherlands.
BMC Med. 2012 Jun 28;10:65. doi: 10.1186/1741-7015-10-65.
Residents are vital to the clinical workforce of today and tomorrow. Although in training to become specialists, they also provide much of the daily patient care. Residency training aims to prepare residents to provide a high quality of care. It is essential to assess the patient outcome aspects of residency training, to evaluate the effect or impact of global investments made in training programs. Therefore, we conducted a systematic review to evaluate the effects of relevant aspects of residency training on patient outcomes.
The literature was searched from December 2004 to February 2011 using MEDLINE, Cochrane, Embase and the Education Resources Information Center databases with terms related to residency training and (post) graduate medical education and patient outcomes, including mortality, morbidity, complications, length of stay and patient satisfaction. Included studies evaluated the impact of residency training on patient outcomes.
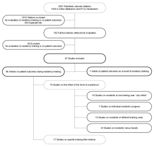
Ninety-seven articles were included from 182 full-text articles of the initial 2,001 hits. All studies were of average or good quality and the majority had an observational study design. Ninety-six studies provided insight into the effect of 'the level of experience of residents' on patient outcomes during residency training. Within these studies, the start of the academic year was not without risk (five out of 19 studies), but individual progression of residents (seven studies) as well as progression through residency training (nine out of 10 studies) had a positive effect on patient outcomes. Compared with faculty, residents' care resulted mostly in similar patient outcomes when dedicated supervision and additional operation time were arranged for (34 out of 43 studies). After new, modified or improved training programs, patient outcomes remained unchanged or improved (16 out of 17 studies). Only one study focused on physicians' prior training site when assessing the quality of patient care. In this study, training programs were ranked by complication rates of their graduates, thus linking patient outcomes back to where physicians were trained.
The majority of studies included in this systematic review drew attention to the fact that patient care appears safe and of equal quality when delivered by residents. A minority of results pointed to some negative patient outcomes from the involvement of residents. Adequate supervision, room for extra operation time, and evaluation of and attention to the individual competence of residents throughout residency training could positively serve patient outcomes. Limited evidence is available on the effect of residency training on later practice. Both qualitative and quantitative research designs are needed to clarify which aspects of residency training best prepare doctors to deliver high quality care.
住院医师对于当今和未来的临床医疗队伍至关重要。尽管他们正在接受成为专家的培训,但他们也提供了大部分日常患者护理。住院医师培训旨在使住院医师能够提供高质量的护理。评估住院医师培训的患者结局方面至关重要,以便评估对培训计划的全球投资的效果或影响。因此,我们进行了系统评价,以评估住院医师培训的相关方面对患者结局的影响。
使用 MEDLINE、Cochrane、Embase 和教育资源信息中心数据库,从 2004 年 12 月至 2011 年 2 月搜索与住院医师培训和(毕业后)医学教育和患者结局相关的术语,包括死亡率、发病率、并发症、住院时间和患者满意度。纳入的研究评估了住院医师培训对患者结局的影响。
从最初的 2001 篇全文中,有 97 篇文章被纳入。所有研究的质量均为中等或较高,且大多数为观察性研究设计。96 项研究提供了有关“住院医师的经验水平”对住院医师培训期间患者结局的影响的信息。在这些研究中,学年开始时并非没有风险(19 项研究中有 5 项),但住院医师的个人进步(7 项研究)以及通过住院医师培训的进步(10 项研究中有 9 项)对患者结局有积极影响。与教员相比,当为住院医师安排专门的监督和额外的操作时间时,住院医师的护理结果大多与患者结局相似(43 项研究中有 34 项)。在实施新的、修改后的或改进后的培训计划后,患者结局保持不变或得到改善(17 项研究中有 16 项)。只有一项研究在评估患者护理质量时关注医生的先前培训地点。在这项研究中,根据毕业生的并发症发生率对培训计划进行了排名,从而将患者结局与医生接受培训的地点联系起来。
本系统评价中纳入的大多数研究都注意到,由住院医师提供的患者护理似乎是安全且质量相等的。少数结果指出了一些与住院医师参与有关的负面患者结局。在整个住院医师培训过程中,提供足够的监督、额外的操作时间,并对住院医师的个人能力进行评估和关注,可以对患者结局产生积极影响。关于住院医师培训对以后实践的影响,证据有限。需要定性和定量研究设计来阐明住院医师培训的哪些方面能最好地使医生能够提供高质量的护理。