• 文献检索
  • 文档翻译
  • 深度研究
  • 学术资讯
  • Suppr Zotero 插件Zotero 插件
  • 邀请有礼
  • 套餐&价格
  • 历史记录
应用&插件
Suppr Zotero 插件Zotero 插件浏览器插件Mac 客户端Windows 客户端微信小程序
定价
高级版会员购买积分包购买API积分包
服务
文献检索文档翻译深度研究API 文档MCP 服务
关于我们
关于 Suppr公司介绍联系我们用户协议隐私条款
关注我们

Suppr 超能文献

核心技术专利:CN118964589B侵权必究
粤ICP备2023148730 号-1Suppr @ 2026

文献检索

告别复杂PubMed语法,用中文像聊天一样搜索,搜遍4000万医学文献。AI智能推荐,让科研检索更轻松。

立即免费搜索

文件翻译

保留排版,准确专业,支持PDF/Word/PPT等文件格式,支持 12+语言互译。

免费翻译文档

深度研究

AI帮你快速写综述,25分钟生成高质量综述,智能提取关键信息,辅助科研写作。

立即免费体验

感染诱导的 NETosis 是一个动态过程,涉及体内中性粒细胞的多任务处理。

Infection-induced NETosis is a dynamic process involving neutrophil multitasking in vivo.

机构信息

Department of Critical Care Medicine, University of Calgary, Calgary, Alberta, Canada. 2The Calvin, Phoebe and Joan Snyder Institute for Chronic Diseases, University of Calgary, Calgary, Alberta, Canada.

出版信息

Nat Med. 2012 Sep;18(9):1386-93. doi: 10.1038/nm.2847.

DOI:10.1038/nm.2847
PMID:22922410
原文链接:https://pmc.ncbi.nlm.nih.gov/articles/PMC4529131/
Abstract

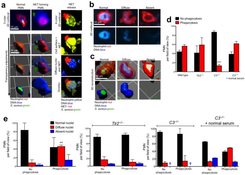
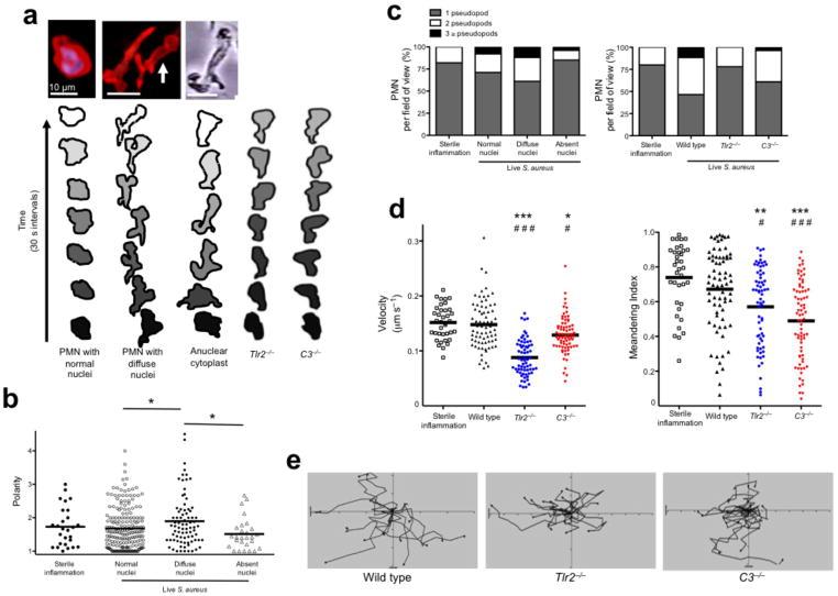
Neutrophil extracellular traps (NETs) are released as neutrophils die in vitro in a process requiring hours, leaving a temporal gap that invasive microbes may exploit. Neutrophils capable of migration and phagocytosis while undergoing NETosis have not been documented. During Gram-positive skin infections, we directly visualized live polymorphonuclear cells (PMNs) in vivo rapidly releasing NETs, which prevented systemic bacterial dissemination. NETosis occurred during crawling, thereby casting large areas of NETs. NET-releasing PMNs developed diffuse decondensed nuclei, ultimately becoming devoid of DNA. Cells with abnormal nuclei showed unusual crawling behavior highlighted by erratic pseudopods and hyperpolarization consistent with the nucleus being a fulcrum for crawling. A requirement for both Toll-like receptor 2 and complement-mediated opsonization tightly regulated NET release. Additionally, live human PMNs injected into mouse skin developed decondensed nuclei and formed NETS in vivo, and intact anuclear neutrophils were abundant in Gram-positive human abscesses. Therefore early in infection NETosis involves neutrophils that do not undergo lysis and retain the ability to multitask.

摘要

中性粒细胞胞外陷阱(NETs)是在体外培养的中性粒细胞死亡过程中释放的,这一过程需要数小时,为入侵的微生物提供了可乘之机。尚未有文献报道能够在发生 NETosis 的同时迁移和吞噬的中性粒细胞。在革兰氏阳性皮肤感染中,我们直接在体内观察到活的多形核细胞(PMNs)迅速释放 NETs,从而防止了全身细菌传播。NETosis 发生在爬行过程中,从而释放出大量的 NETs。释放 NET 的 PMNs 出现弥散性去凝聚核,最终失去 DNA。具有异常核的细胞表现出异常的爬行行为,突出表现为伪足不规则和极化过度,这与核作为爬行的支点相一致。Toll 样受体 2 和补体介导的调理作用的共同作用严格调节 NET 的释放。此外,注入到小鼠皮肤中的活的人 PMNs 在体内形成去凝聚核并形成 NETS,在革兰氏阳性的人类脓肿中,完整的无核中性粒细胞大量存在。因此,在感染早期,NETosis 涉及不会发生裂解并保持多任务能力的中性粒细胞。

https://cdn.ncbi.nlm.nih.gov/pmc/blobs/51e5/4529131/be0e15ea4546/nihms487969f6.jpg
https://cdn.ncbi.nlm.nih.gov/pmc/blobs/51e5/4529131/7c2b6a4eb700/nihms487969f1.jpg
https://cdn.ncbi.nlm.nih.gov/pmc/blobs/51e5/4529131/deac8132a8ec/nihms487969f2.jpg
https://cdn.ncbi.nlm.nih.gov/pmc/blobs/51e5/4529131/4d2d74404371/nihms487969f3.jpg
https://cdn.ncbi.nlm.nih.gov/pmc/blobs/51e5/4529131/627f52a2a724/nihms487969f4.jpg
https://cdn.ncbi.nlm.nih.gov/pmc/blobs/51e5/4529131/d1dc5625852d/nihms487969f5.jpg
https://cdn.ncbi.nlm.nih.gov/pmc/blobs/51e5/4529131/be0e15ea4546/nihms487969f6.jpg
https://cdn.ncbi.nlm.nih.gov/pmc/blobs/51e5/4529131/7c2b6a4eb700/nihms487969f1.jpg
https://cdn.ncbi.nlm.nih.gov/pmc/blobs/51e5/4529131/deac8132a8ec/nihms487969f2.jpg
https://cdn.ncbi.nlm.nih.gov/pmc/blobs/51e5/4529131/4d2d74404371/nihms487969f3.jpg
https://cdn.ncbi.nlm.nih.gov/pmc/blobs/51e5/4529131/627f52a2a724/nihms487969f4.jpg
https://cdn.ncbi.nlm.nih.gov/pmc/blobs/51e5/4529131/d1dc5625852d/nihms487969f5.jpg
https://cdn.ncbi.nlm.nih.gov/pmc/blobs/51e5/4529131/be0e15ea4546/nihms487969f6.jpg

相似文献

1
Infection-induced NETosis is a dynamic process involving neutrophil multitasking in vivo.感染诱导的 NETosis 是一个动态过程,涉及体内中性粒细胞的多任务处理。
Nat Med. 2012 Sep;18(9):1386-93. doi: 10.1038/nm.2847.
2
A Flow Cytometry-Based Assay for High-Throughput Detection and Quantification of Neutrophil Extracellular Traps in Mixed Cell Populations.基于流式细胞术的高通量检测和定量分析混合细胞群体中中性粒细胞胞外陷阱的方法。
Cytometry A. 2019 Mar;95(3):268-278. doi: 10.1002/cyto.a.23672. Epub 2018 Dec 14.
3
Influences of chloride and hypochlorite on neutrophil extracellular trap formation.氯离子和次氯酸根对中性粒细胞胞外诱捕网形成的影响。
PLoS One. 2012;7(8):e42984. doi: 10.1371/journal.pone.0042984. Epub 2012 Aug 13.
4
Neutrophil Extracellular Traps Identification in Tegumentary Lesions of Patients with Paracoccidioidomycosis and Different Patterns of NETs Generation In Vitro.副球孢子菌病患者皮肤病变中中性粒细胞胞外陷阱的鉴定及体外不同模式的NETs生成
PLoS Negl Trop Dis. 2015 Sep 1;9(9):e0004037. doi: 10.1371/journal.pntd.0004037. eCollection 2015.
5
The responses of macrophages in interaction with neutrophils that undergo NETosis.与发生 NETosis 的中性粒细胞相互作用的巨噬细胞的反应。
J Autoimmun. 2016 Feb;67:19-28. doi: 10.1016/j.jaut.2015.08.018. Epub 2015 Sep 4.
6
Skin and Systemic Inflammation in Schnitzler's Syndrome Are Associated With Neutrophil Extracellular Trap Formation.希氏综合征的皮肤和全身炎症与中性粒细胞胞外诱捕网的形成有关。
Front Immunol. 2019 Mar 22;10:546. doi: 10.3389/fimmu.2019.00546. eCollection 2019.
7
Anuclear neutrophils keep hunting.无核中性粒细胞持续搜寻。
Nat Med. 2012 Sep;18(9):1336-8. doi: 10.1038/nm.2918.
8
First visualization of circulating neutrophil extracellular traps using cell fluorescence during human septic shock-induced disseminated intravascular coagulation.在人类脓毒性休克诱导弥散性血管内凝血期间,首次使用细胞荧光可视化循环中性粒细胞细胞外陷阱。
Thromb Res. 2019 Nov;183:153-158. doi: 10.1016/j.thromres.2019.09.036. Epub 2019 Oct 22.
9
Production of extracellular traps against Aspergillus fumigatus in vitro and in infected lung tissue is dependent on invading neutrophils and influenced by hydrophobin RodA.体外和感染肺组织中针对烟曲霉的细胞外陷阱的产生依赖于入侵的中性粒细胞,并受亲水性 RodA 影响。
PLoS Pathog. 2010 Apr 29;6(4):e1000873. doi: 10.1371/journal.ppat.1000873.
10
A serpinB1 regulatory mechanism is essential for restricting neutrophil extracellular trap generation.丝氨酸蛋白酶抑制剂 B1 的调控机制对于限制中性粒细胞胞外诱捕网的生成至关重要。
J Immunol. 2012 Nov 1;189(9):4574-81. doi: 10.4049/jimmunol.1201167. Epub 2012 Sep 21.

引用本文的文献

1
A comprehensive insight into NETosis-extracellular vesicle crosstalk in autoimmune diseases.自身免疫性疾病中嗜中性粒细胞胞外诱捕网-细胞外囊泡相互作用的全面见解
Naunyn Schmiedebergs Arch Pharmacol. 2025 Sep 6. doi: 10.1007/s00210-025-04564-3.
2
Neutrophils unveiled in chronic lymphocytic leukemia.慢性淋巴细胞白血病中发现的中性粒细胞。
Front Immunol. 2025 Aug 20;16:1609754. doi: 10.3389/fimmu.2025.1609754. eCollection 2025.
3
Constructing of Synthetic DNA-Histone Networks as Extracellular Trap Model for Biomedical Research.构建合成DNA-组蛋白网络作为生物医学研究的细胞外陷阱模型。

本文引用的文献

1
Glutathione reductase facilitates host defense by sustaining phagocytic oxidative burst and promoting the development of neutrophil extracellular traps.谷胱甘肽还原酶通过维持吞噬细胞的氧化爆发和促进中性粒细胞细胞外陷阱的发展来促进宿主防御。
J Immunol. 2012 Mar 1;188(5):2316-27. doi: 10.4049/jimmunol.1102683. Epub 2012 Jan 25.
2
Ultrastructural characterization of cystic fibrosis sputum using atomic force and scanning electron microscopy.使用原子力显微镜和扫描电子显微镜对囊性纤维化痰液进行超微结构特征分析。
J Cyst Fibros. 2012 Mar;11(2):84-92. doi: 10.1016/j.jcf.2011.09.008. Epub 2011 Oct 12.
3
Molecular insight into invasive group A streptococcal disease.
Bull Exp Biol Med. 2025 Aug 29. doi: 10.1007/s10517-025-06473-0.
4
Progress in the mechanistic understanding of NETs formation in cancer.癌症中中性粒细胞胞外陷阱形成机制的研究进展
Med Oncol. 2025 Aug 27;42(10):451. doi: 10.1007/s12032-025-03010-x.
5
Neutrophil Heterogeneity in Airway Inflammatory Diseases.气道炎性疾病中的中性粒细胞异质性
Inflammation. 2025 Aug 19. doi: 10.1007/s10753-025-02351-z.
6
Unraveling NETs in Sepsis: From Cellular Mechanisms to Clinical Relevance.解析脓毒症中的中性粒细胞胞外陷阱:从细胞机制到临床意义
Int J Mol Sci. 2025 Aug 1;26(15):7464. doi: 10.3390/ijms26157464.
7
Neutrophils and NETs in Pathophysiology and Treatment of Inflammatory Bowel Disease.中性粒细胞和中性粒细胞胞外陷阱在炎症性肠病病理生理学及治疗中的作用
Int J Mol Sci. 2025 Jul 23;26(15):7098. doi: 10.3390/ijms26157098.
8
CD81 senescent-like fibroblasts exaggerate inflammation and activate neutrophils via C3/C3aR1 axis in periodontitis.CD81 衰老样成纤维细胞通过 C3/C3aR1 轴加剧牙周炎中的炎症并激活中性粒细胞。
Elife. 2025 Aug 13;13:RP96908. doi: 10.7554/eLife.96908.
9
Target neutrophil heterogeneity and plasticity in cancer.癌症中目标中性粒细胞的异质性和可塑性。
J Hematol Oncol. 2025 Aug 12;18(1):79. doi: 10.1186/s13045-025-01731-0.
10
A citrullinated histone H3 monoclonal antibody for immune modulation in sepsis.一种用于脓毒症免疫调节的瓜氨酸化组蛋白H3单克隆抗体。
Nat Commun. 2025 Aug 12;16(1):7435. doi: 10.1038/s41467-025-62788-6.
分子视角下的侵袭性 A 组链球菌疾病。
Nat Rev Microbiol. 2011 Sep 16;9(10):724-36. doi: 10.1038/nrmicro2648.
4
Neutrophil extracellular trap (NET)-mediated killing of Pseudomonas aeruginosa: evidence of acquired resistance within the CF airway, independent of CFTR.中性粒细胞胞外诱捕网(NET)介导的铜绿假单胞菌杀伤作用:囊性纤维化气道中获得性耐药的证据,与 CFTR 无关。
PLoS One. 2011;6(9):e23637. doi: 10.1371/journal.pone.0023637. Epub 2011 Sep 1.
5
Formation of mammalian erythrocytes: chromatin condensation and enucleation.哺乳动物红细胞的形成:染色质浓缩和去核。
Trends Cell Biol. 2011 Jul;21(7):409-15. doi: 10.1016/j.tcb.2011.04.003. Epub 2011 May 17.
6
Neutrophil extracellular traps.中性粒细胞胞外诱捕网
Curr Biol. 2011 May 10;21(9):R297-8. doi: 10.1016/j.cub.2011.03.021.
7
Dying for a cause: NETosis, mechanisms behind an antimicrobial cell death modality.为一个事业而死:NETosis,一种抗菌细胞死亡方式的背后机制。
Cell Death Differ. 2011 Apr;18(4):581-8. doi: 10.1038/cdd.2011.1. Epub 2011 Feb 4.
8
Activation of the Raf-MEK-ERK pathway is required for neutrophil extracellular trap formation.Raf-MEK-ERK 通路的激活对于中性粒细胞胞外诱捕网的形成是必需的。
Nat Chem Biol. 2011 Feb;7(2):75-7. doi: 10.1038/nchembio.496. Epub 2010 Dec 19.
9
Nuclear mechanics during cell migration.细胞迁移过程中的核力学。
Curr Opin Cell Biol. 2011 Feb;23(1):55-64. doi: 10.1016/j.ceb.2010.10.015. Epub 2010 Nov 23.
10
A novel mechanism of rapid nuclear neutrophil extracellular trap formation in response to Staphylococcus aureus.金黄色葡萄球菌诱导快速核中性粒细胞胞外诱捕网形成的新机制。
J Immunol. 2010 Dec 15;185(12):7413-25. doi: 10.4049/jimmunol.1000675. Epub 2010 Nov 22.