• 文献检索
  • 文档翻译
  • 深度研究
  • 学术资讯
  • Suppr Zotero 插件Zotero 插件
  • 邀请有礼
  • 套餐&价格
  • 历史记录
应用&插件
Suppr Zotero 插件Zotero 插件浏览器插件Mac 客户端Windows 客户端微信小程序
定价
高级版会员购买积分包购买API积分包
服务
文献检索文档翻译深度研究API 文档MCP 服务
关于我们
关于 Suppr公司介绍联系我们用户协议隐私条款
关注我们

Suppr 超能文献

核心技术专利:CN118964589B侵权必究
粤ICP备2023148730 号-1Suppr @ 2026

文献检索

告别复杂PubMed语法,用中文像聊天一样搜索,搜遍4000万医学文献。AI智能推荐,让科研检索更轻松。

立即免费搜索

文件翻译

保留排版,准确专业,支持PDF/Word/PPT等文件格式,支持 12+语言互译。

免费翻译文档

深度研究

AI帮你快速写综述,25分钟生成高质量综述,智能提取关键信息,辅助科研写作。

立即免费体验

MYADM 通过 ERM 依赖性调节 ICAM-1 表达来控制内皮屏障功能。

MYADM controls endothelial barrier function through ERM-dependent regulation of ICAM-1 expression.

机构信息

Centro de Biología Molecular Severo Ochoa, Consejo Superior de Investigaciones Científicas and Universidad Autónoma de Madrid, Cantoblanco, 28049 Madrid, Spain.

出版信息

Mol Biol Cell. 2013 Feb;24(4):483-94. doi: 10.1091/mbc.E11-11-0914. Epub 2012 Dec 21.

DOI:10.1091/mbc.E11-11-0914
PMID:23264465
原文链接:https://pmc.ncbi.nlm.nih.gov/articles/PMC3571871/
Abstract

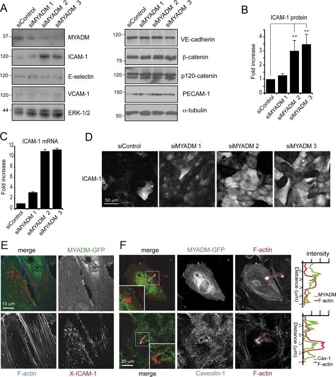
The endothelium maintains a barrier between blood and tissue that becomes more permeable during inflammation. Membrane rafts are ordered assemblies of cholesterol, glycolipids, and proteins that modulate proinflammatory cell signaling and barrier function. In epithelial cells, the MAL family members MAL, MAL2, and myeloid-associated differentiation marker (MYADM) regulate the function and dynamics of ordered membrane domains. We analyzed the expression of these three proteins in human endothelial cells and found that only MYADM is expressed. MYADM was confined in ordered domains at the plasma membrane, where it partially colocalized with filamentous actin and cell-cell junctions. Small interfering RNA (siRNA)-mediated MYADM knockdown increased permeability, ICAM-1 expression, and leukocyte adhesion, all of which are features of an inflammatory response. Barrier function decrease in MYADM-silenced cells was dependent on ICAM-1 expression. Membrane domains and the underlying actin cytoskeleton can regulate each other and are connected by ezrin, radixin, and moesin (ERM) proteins. In endothelial cells, MYADM knockdown induced ERM activation. Triple-ERM knockdown partially inhibited ICAM-1 increase induced by MYADM siRNA. Importantly, ERM knockdown also reduced ICAM-1 expression in response to the proinflammatory cytokine tumor necrosis factor-α. MYADM therefore regulates the connection between the plasma membrane and the cortical cytoskeleton and so can control the endothelial inflammatory response.

摘要

内皮细胞在血液和组织之间维持着一道屏障,在炎症期间,这道屏障的通透性会增加。膜筏是胆固醇、糖脂和蛋白质的有序集合体,可调节促炎细胞信号转导和屏障功能。在上皮细胞中,MAL 家族成员 MAL、MAL2 和髓样相关分化标志物(MYADM)调节有序膜域的功能和动力学。我们分析了这三种蛋白质在人内皮细胞中的表达情况,发现只有 MYADM 表达。MYADM 局限于质膜的有序域,在那里它与丝状肌动蛋白和细胞-细胞连接部分共定位。小干扰 RNA(siRNA)介导的 MYADM 敲低增加了通透性、ICAM-1 表达和白细胞黏附,所有这些都是炎症反应的特征。MYADM 沉默细胞中的屏障功能下降依赖于 ICAM-1 的表达。膜域和基础肌动蛋白细胞骨架可以相互调节,并通过 ezrin、radixin 和 moesin(ERM)蛋白连接。在内皮细胞中,MYADM 敲低诱导 ERM 激活。三重 ERM 敲低部分抑制了由 MYADM siRNA 诱导的 ICAM-1 增加。重要的是,ERM 敲低也降低了细胞因子肿瘤坏死因子-α诱导的 ICAM-1 表达。因此,MYADM 调节质膜与皮质细胞骨架之间的连接,从而可以控制内皮细胞的炎症反应。

https://cdn.ncbi.nlm.nih.gov/pmc/blobs/3500/3571871/f7a07f974ae1/483fig7.jpg
https://cdn.ncbi.nlm.nih.gov/pmc/blobs/3500/3571871/aee3a8d877e0/483fig1.jpg
https://cdn.ncbi.nlm.nih.gov/pmc/blobs/3500/3571871/aa5df729fb7a/483fig2.jpg
https://cdn.ncbi.nlm.nih.gov/pmc/blobs/3500/3571871/3b9c41f8b352/483fig3.jpg
https://cdn.ncbi.nlm.nih.gov/pmc/blobs/3500/3571871/3e64024d2d43/483fig4.jpg
https://cdn.ncbi.nlm.nih.gov/pmc/blobs/3500/3571871/c673a96ef14a/483fig5.jpg
https://cdn.ncbi.nlm.nih.gov/pmc/blobs/3500/3571871/ae91f7462b8e/483fig6.jpg
https://cdn.ncbi.nlm.nih.gov/pmc/blobs/3500/3571871/f7a07f974ae1/483fig7.jpg
https://cdn.ncbi.nlm.nih.gov/pmc/blobs/3500/3571871/aee3a8d877e0/483fig1.jpg
https://cdn.ncbi.nlm.nih.gov/pmc/blobs/3500/3571871/aa5df729fb7a/483fig2.jpg
https://cdn.ncbi.nlm.nih.gov/pmc/blobs/3500/3571871/3b9c41f8b352/483fig3.jpg
https://cdn.ncbi.nlm.nih.gov/pmc/blobs/3500/3571871/3e64024d2d43/483fig4.jpg
https://cdn.ncbi.nlm.nih.gov/pmc/blobs/3500/3571871/c673a96ef14a/483fig5.jpg
https://cdn.ncbi.nlm.nih.gov/pmc/blobs/3500/3571871/ae91f7462b8e/483fig6.jpg
https://cdn.ncbi.nlm.nih.gov/pmc/blobs/3500/3571871/f7a07f974ae1/483fig7.jpg

相似文献

1
MYADM controls endothelial barrier function through ERM-dependent regulation of ICAM-1 expression.MYADM 通过 ERM 依赖性调节 ICAM-1 表达来控制内皮屏障功能。
Mol Biol Cell. 2013 Feb;24(4):483-94. doi: 10.1091/mbc.E11-11-0914. Epub 2012 Dec 21.
2
Differential involvement of ezrin/radixin/moesin proteins in sphingosine 1-phosphate-induced human pulmonary endothelial cell barrier enhancement.鞘脂激活蛋白诱导的人肺内皮细胞屏障增强中埃兹蛋白/根蛋白/膜突蛋白的差异参与。
Cell Signal. 2011 Dec;23(12):2086-96. doi: 10.1016/j.cellsig.2011.08.003. Epub 2011 Aug 12.
3
Ezrin/radixin/moesin proteins differentially regulate endothelial hyperpermeability after thrombin.埃兹蛋白/根蛋白/膜突蛋白家族通过不同机制调控凝血酶诱导的血管内皮通透性增高。
Am J Physiol Lung Cell Mol Physiol. 2013 Aug 1;305(3):L240-55. doi: 10.1152/ajplung.00355.2012. Epub 2013 May 31.
4
ICAM-2 regulates vascular permeability and N-cadherin localization through ezrin-radixin-moesin (ERM) proteins and Rac-1 signalling.细胞间黏附分子-2 通过 ezrin-radixin-moesin(ERM)蛋白和 Rac-1 信号调节血管通透性和 N-钙黏蛋白定位。
Cell Commun Signal. 2014 Mar 4;12:12. doi: 10.1186/1478-811X-12-12.
5
Subcellular distribution of ezrin/radixin/moesin and their roles in the cell surface localization and transport function of P-glycoprotein in human colon adenocarcinoma LS180 cells.细胞骨架蛋白 ezrin/radixin/moesin 的亚细胞分布及其在人结肠癌细胞 LS180 细胞 P-糖蛋白细胞表面定位和转运功能中的作用。
PLoS One. 2021 May 11;16(5):e0250889. doi: 10.1371/journal.pone.0250889. eCollection 2021.
6
MYADM regulates Rac1 targeting to ordered membranes required for cell spreading and migration.MYADM 调节 Rac1 靶向到有序膜,这对于细胞铺展和迁移是必需的。
Mol Biol Cell. 2011 Apr 15;22(8):1252-62. doi: 10.1091/mbc.E10-11-0910. Epub 2011 Feb 16.
7
Distinct roles of ezrin, radixin and moesin in maintaining the plasma membrane localizations and functions of human blood-brain barrier transporters.埃兹蛋白、radixin 和 moesin 在维持人血脑屏障转运蛋白的质膜定位和功能方面的独特作用。
J Cereb Blood Flow Metab. 2020 Jul;40(7):1533-1545. doi: 10.1177/0271678X19868880. Epub 2019 Aug 14.
8
Ezrin, radixin, and moesin are phosphorylated in response to 2-methoxyestradiol and modulate endothelial hyperpermeability.埃兹蛋白、根蛋白和膜突蛋白在 2-甲氧基雌二醇的作用下发生磷酸化,从而调节血管内皮细胞的通透性。
Am J Respir Cell Mol Biol. 2011 Dec;45(6):1185-94. doi: 10.1165/rcmb.2011-0092OC. Epub 2011 Jun 9.
9
Ezrin/radixin/moesin proteins are phosphorylated by TNF-alpha and modulate permeability increases in human pulmonary microvascular endothelial cells.埃兹蛋白/根蛋白/膜突蛋白被肿瘤坏死因子-α磷酸化,并调节人肺微血管内皮细胞的通透性增加。
J Immunol. 2006 Jan 15;176(2):1218-27. doi: 10.4049/jimmunol.176.2.1218.
10
Differential expression of ezrin/radixin/moesin (ERM) and ERM-associated adhesion molecules in the blastocyst and uterus suggests their functions during implantation.埃兹蛋白/根蛋白/膜突蛋白(ERM)及ERM相关黏附分子在囊胚和子宫中的差异表达表明它们在着床过程中的作用。
Biol Reprod. 2004 Mar;70(3):729-36. doi: 10.1095/biolreprod.103.022764. Epub 2003 Nov 12.

引用本文的文献

1
Neuron-specific RNA-sequencing reveals different responses in peripheral neurons after nerve injury.神经元特异性 RNA 测序揭示了神经损伤后周围神经元的不同反应。
Elife. 2024 May 14;12:RP91316. doi: 10.7554/eLife.91316.
2
Research advances of MAL family members in tumorigenesis and tumor progression (Review).MAL 家族成员在肿瘤发生和肿瘤进展中的研究进展(综述)。
Mol Med Rep. 2024 Apr;29(4). doi: 10.3892/mmr.2024.13181. Epub 2024 Feb 16.
3
Endothelial IL17RD promotes Western diet-induced aortic myeloid cell infiltration.内皮细胞 IL17RD 促进西方饮食诱导的主动脉髓系细胞浸润。

本文引用的文献

1
Crosstalk between reticular adherens junctions and platelet endothelial cell adhesion molecule-1 regulates endothelial barrier function.缝隙连接黏附连接与血小板内皮细胞黏附分子-1 的相互作用调节内皮屏障功能。
Arterioscler Thromb Vasc Biol. 2012 Aug;32(8):e90-102. doi: 10.1161/ATVBAHA.112.252080. Epub 2012 Jun 21.
2
Endothelial membrane reorganization during leukocyte extravasation.白细胞渗出过程中的内皮细胞膜重排。
Cell Mol Life Sci. 2012 Sep;69(18):3079-99. doi: 10.1007/s00018-012-0987-4. Epub 2012 May 10.
3
Differential involvement of ezrin/radixin/moesin proteins in sphingosine 1-phosphate-induced human pulmonary endothelial cell barrier enhancement.
Biochem Biophys Res Commun. 2024 Mar 15;701:149552. doi: 10.1016/j.bbrc.2024.149552. Epub 2024 Jan 18.
4
Myeloid-associated differentiation marker is associated with type 2 asthma and is upregulated by human rhinovirus infection.髓系相关分化标志物与 2 型哮喘相关,并且可被人类鼻病毒感染上调。
Front Immunol. 2023 Aug 11;14:1237683. doi: 10.3389/fimmu.2023.1237683. eCollection 2023.
5
The MAL Family of Proteins: Normal Function, Expression in Cancer, and Potential Use as Cancer Biomarkers.MAL蛋白家族:正常功能、在癌症中的表达及作为癌症生物标志物的潜在用途。
Cancers (Basel). 2023 May 17;15(10):2801. doi: 10.3390/cancers15102801.
6
The MEF2A transcription factor interactome in cardiomyocytes.心肌细胞中 MEF2A 转录因子相互作用组。
Cell Death Dis. 2023 Apr 5;14(4):240. doi: 10.1038/s41419-023-05665-8.
7
Myeloid-associated differentiation marker is an essential host factor for human parechovirus PeV-A3 entry.髓系相关分化标记物是人肠道病毒 PeV-A3 进入的必需宿主因子。
Nat Commun. 2023 Mar 31;14(1):1817. doi: 10.1038/s41467-023-37399-8.
8
Influence of Butyrate on Impaired Gene Expression in Colon from Patients with High Blood Pressure.丁酸盐对高血压患者结肠中受损基因表达的影响。
Int J Mol Sci. 2023 Jan 31;24(3):2650. doi: 10.3390/ijms24032650.
9
Identification of Diagnostic Biomarkers of Rape Pollen Allergy Based on MRNA Sequencing.基于mRNA测序的油菜花粉过敏诊断生物标志物的鉴定
Evid Based Complement Alternat Med. 2022 Sep 28;2022:6153577. doi: 10.1155/2022/6153577. eCollection 2022.
10
Analyzing integrated network of methylation and gene expression profiles in lung squamous cell carcinoma.分析肺鳞癌中甲基化和基因表达谱的综合网络。
Sci Rep. 2022 Sep 22;12(1):15799. doi: 10.1038/s41598-022-20232-5.
鞘脂激活蛋白诱导的人肺内皮细胞屏障增强中埃兹蛋白/根蛋白/膜突蛋白的差异参与。
Cell Signal. 2011 Dec;23(12):2086-96. doi: 10.1016/j.cellsig.2011.08.003. Epub 2011 Aug 12.
4
Location, location, location: is membrane partitioning everything when it comes to innate immune activation?位置、位置、位置:在先天免疫激活方面,膜分隔是否一切?
Mediators Inflamm. 2011;2011:186093. doi: 10.1155/2011/186093. Epub 2011 Jun 21.
5
MAL protein controls protein sorting at the supramolecular activation cluster of human T lymphocytes.MAL 蛋白控制人类 T 淋巴细胞超分子活化簇中的蛋白质分拣。
J Immunol. 2011 Jun 1;186(11):6345-56. doi: 10.4049/jimmunol.1003771. Epub 2011 Apr 20.
6
MYADM regulates Rac1 targeting to ordered membranes required for cell spreading and migration.MYADM 调节 Rac1 靶向到有序膜,这对于细胞铺展和迁移是必需的。
Mol Biol Cell. 2011 Apr 15;22(8):1252-62. doi: 10.1091/mbc.E10-11-0910. Epub 2011 Feb 16.
7
Increased phosphorylation of ezrin/radixin/moesin proteins contributes to proliferation of rheumatoid fibroblast-like synoviocytes.丝氨酸苏氨酸蛋白磷酸酶 2A 对类风湿关节炎成纤维样滑膜细胞增殖的调控及其机制研究
Rheumatology (Oxford). 2011 Jun;50(6):1045-53. doi: 10.1093/rheumatology/keq440. Epub 2011 Jan 27.
8
Revitalizing membrane rafts: new tools and insights.振兴膜筏:新工具和新见解。
Nat Rev Mol Cell Biol. 2010 Oct;11(10):688-99. doi: 10.1038/nrm2977.
9
Emodin suppresses lipopolysaccharide-induced pro-inflammatory responses and NF-κB activation by disrupting lipid rafts in CD14-negative endothelial cells.大黄素通过破坏 CD14 阴性内皮细胞中的脂筏来抑制脂多糖诱导的促炎反应和 NF-κB 激活。
Br J Pharmacol. 2010 Dec;161(7):1628-44. doi: 10.1111/j.1476-5381.2010.00993.x.
10
One lipid, multiple functions: how various pools of PI(4,5)P(2) are created in the plasma membrane.一种脂质,多种功能:质膜中各种 PI(4,5)P(2) 池的形成方式。
Cell Mol Life Sci. 2010 Dec;67(23):3927-46. doi: 10.1007/s00018-010-0432-5. Epub 2010 Jun 18.