Suppr超能文献

酵母减数分裂中代谢需求的特征描述。

Characterization of the metabolic requirements in yeast meiosis.

机构信息

United States of America ; Biological Systems Engineering, Washington State University, Pullman, Washington, United States of America.

出版信息

PLoS One. 2013 May 8;8(5):e63707. doi: 10.1371/journal.pone.0063707. Print 2013.

Abstract

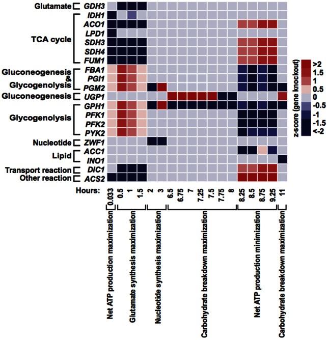
The diploid yeast Saccharomyces cerevisiae undergoes mitosis in glucose-rich medium but enters meiosis in acetate sporulation medium. The transition from mitosis to meiosis involves a remarkable adaptation of the metabolic machinery to the changing environment to meet new energy and biosynthesis requirements. Biochemical studies indicate that five metabolic pathways are active at different stages of sporulation: glutamate formation, tricarboxylic acid cycle, glyoxylate cycle, gluconeogenesis, and glycogenolysis. A dynamic synthesis of macromolecules, including nucleotides, amino acids, and lipids, is also observed. However, the metabolic requirements of sporulating cells are poorly understood. In this study, we apply flux balance analyses to uncover optimal principles driving the operation of metabolic networks over the entire period of sporulation. A meiosis-specific metabolic network is constructed, and flux distribution is simulated using ten objective functions combined with time-course expression-based reaction constraints. By systematically evaluating the correlation between computational and experimental fluxes on pathways and macromolecule syntheses, the metabolic requirements of cells are determined: sporulation requires maximization of ATP production and macromolecule syntheses in the early phase followed by maximization of carbohydrate breakdown and minimization of ATP production in the middle and late stages. Our computational models are validated by in silico deletion of enzymes known to be essential for sporulation. Finally, the models are used to predict novel metabolic genes required for sporulation. This study indicates that yeast cells have distinct metabolic requirements at different phases of meiosis, which may reflect regulation that realizes the optimal outcome of sporulation. Our meiosis-specific network models provide a framework for an in-depth understanding of the roles of enzymes and reactions, and may open new avenues for engineering metabolic pathways to improve sporulation efficiency.

摘要

二倍体酵母酿酒酵母在富含葡萄糖的培养基中进行有丝分裂,但在醋酸盐孢子形成培养基中进入减数分裂。从有丝分裂到减数分裂的转变涉及代谢机制对不断变化的环境的显著适应,以满足新的能量和生物合成需求。生化研究表明,在孢子形成的不同阶段有五条代谢途径活跃:谷氨酸形成、三羧酸循环、乙醛酸循环、糖异生和糖原分解。还观察到大分子的动态合成,包括核苷酸、氨基酸和脂质。然而,对孢子形成细胞的代谢需求知之甚少。在这项研究中,我们应用通量平衡分析来揭示驱动代谢网络在整个孢子形成过程中运作的最佳原则。构建了一个减数分裂特异性代谢网络,并使用结合时间过程表达的反应约束的十个目标函数模拟通量分布。通过系统地评估计算和实验通量在途径和大分子合成上的相关性,确定了细胞的代谢需求:孢子形成需要在早期阶段最大化 ATP 产生和大分子合成,然后在中期和后期最大化碳水化合物分解和最小化 ATP 产生。我们的计算模型通过在计算机上删除已知对孢子形成至关重要的酶进行了验证。最后,这些模型被用于预测孢子形成所需的新代谢基因。本研究表明,酵母细胞在减数分裂的不同阶段具有不同的代谢需求,这可能反映了实现孢子形成最佳结果的调控。我们的减数分裂特异性网络模型为深入了解酶和反应的作用提供了一个框架,并可能为工程代谢途径以提高孢子形成效率开辟新途径。

https://cdn.ncbi.nlm.nih.gov/pmc/blobs/7408/3650881/5549a21a2d55/pone.0063707.g001.jpg

文献AI研究员

20分钟写一篇综述,助力文献阅读效率提升50倍。

立即体验

用中文搜PubMed

大模型驱动的PubMed中文搜索引擎

马上搜索

文档翻译

学术文献翻译模型,支持多种主流文档格式。

立即体验