Suppr超能文献

全基因组规模代谢建模确定了由与酵母孢子形成相关的单核苷酸多态性-单核苷酸多态性相互作用介导的反应。

Genome-scale metabolic modelling identifies reactions mediated by SNP-SNP interactions associated with yeast sporulation.

作者信息

Sasikumar Srijith, Kumar S Pavan, Bhatt Nirav Pravinbhai, Sinha Himanshu

机构信息

Systems Genetics Lab, Department of Biotechnology, Bhupat and Jyoti Mehta School of Biosciences, Indian Institute of Technology Madras, Chennai, Tamil Nadu, India.

Centre for Integrative Biology and Systems Medicine (IBSE), Indian Institute of Technology Madras, Chennai, Tamil Nadu, India.

出版信息

NPJ Syst Biol Appl. 2025 May 20;11(1):50. doi: 10.1038/s41540-025-00503-3.

Abstract

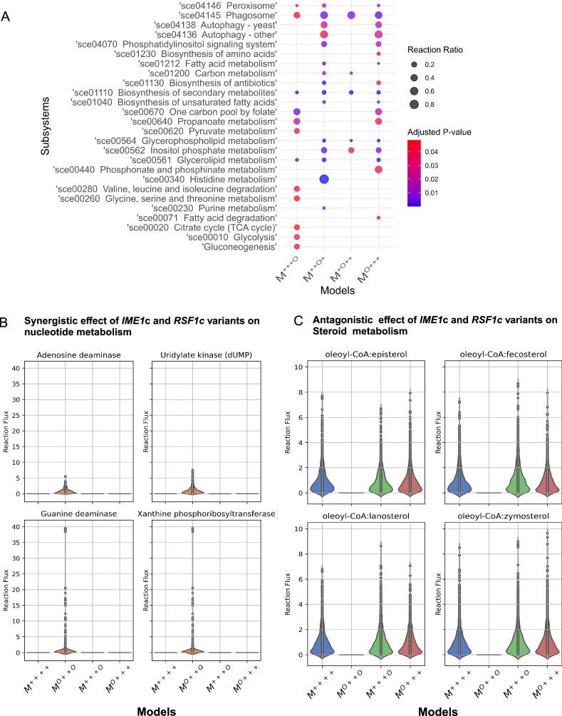
Genome-scale metabolic models (GEMs) are powerful tools used to understand the functional effects of genetic variants. However, the impact of single nucleotide polymorphisms (SNPs) in transcription factors and their interactions on metabolic fluxes remains largely unexplored. Using gene expression data from a yeast allele replacement panel grown during sporulation, we constructed co-expression networks and SNP-specific GEMs. Analysis of co-expression networks revealed that during sporulation, SNP-SNP interactions impact the connectivity of metabolic regulators involved in glycolysis, steroid and histidine biosynthesis, and amino acid metabolism. Further, genome-scale differential flux analysis identified reactions within six major metabolic pathways associated with sporulation efficiency variation. Notably, autophagy was predicted to act as a pentose pathway-dependent compensatory mechanism supplying critical precursors like nucleotides and amino acids, enhancing sporulation. Our study highlights how transcription factor polymorphisms interact to shape metabolic pathways in yeast, offering insights into genetic variants associated with metabolic traits in genome-wide association studies.

摘要

基因组规模代谢模型(GEMs)是用于理解基因变异功能效应的强大工具。然而,转录因子中的单核苷酸多态性(SNPs)及其相互作用对代谢通量的影响在很大程度上仍未得到探索。利用来自酵母在孢子形成过程中生长的等位基因替换面板的基因表达数据,我们构建了共表达网络和SNP特异性GEMs。对共表达网络的分析表明,在孢子形成过程中,SNP-SNP相互作用影响参与糖酵解、类固醇和组氨酸生物合成以及氨基酸代谢的代谢调节因子的连通性。此外,基因组规模的差异通量分析确定了与孢子形成效率变化相关的六个主要代谢途径中的反应。值得注意的是,自噬被预测为一种依赖戊糖途径的补偿机制,提供核苷酸和氨基酸等关键前体,增强孢子形成。我们的研究突出了转录因子多态性如何相互作用以塑造酵母中的代谢途径,为全基因组关联研究中与代谢性状相关的基因变异提供了见解。

https://cdn.ncbi.nlm.nih.gov/pmc/blobs/055e/12092771/8ef260a0b07e/41540_2025_503_Fig1_HTML.jpg

文献检索

告别复杂PubMed语法,用中文像聊天一样搜索,搜遍4000万医学文献。AI智能推荐,让科研检索更轻松。

立即免费搜索

文件翻译

保留排版,准确专业,支持PDF/Word/PPT等文件格式,支持 12+语言互译。

免费翻译文档

深度研究

AI帮你快速写综述,25分钟生成高质量综述,智能提取关键信息,辅助科研写作。

立即免费体验