Suppr超能文献

通过对核糖体保护的mRNA片段进行测序揭示翻译延伸循环的不同阶段。

Distinct stages of the translation elongation cycle revealed by sequencing ribosome-protected mRNA fragments.

作者信息

Lareau Liana F, Hite Dustin H, Hogan Gregory J, Brown Patrick O

机构信息

Department of Biochemistry, Howard Hughes Medical Institute, Stanford University School of Medicine, Stanford, United States

Department of Biochemistry, Howard Hughes Medical Institute, Stanford University School of Medicine, Stanford, United States.

出版信息

Elife. 2014 May 9;3:e01257. doi: 10.7554/eLife.01257.

Abstract

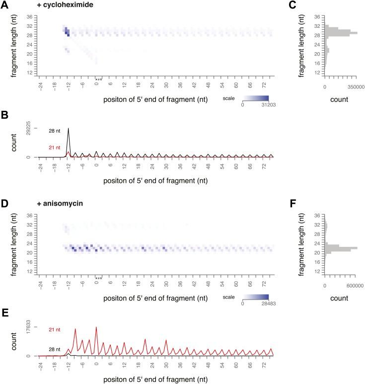
During translation elongation, the ribosome ratchets along its mRNA template, incorporating each new amino acid and translocating from one codon to the next. The elongation cycle requires dramatic structural rearrangements of the ribosome. We show here that deep sequencing of ribosome-protected mRNA fragments reveals not only the position of each ribosome but also, unexpectedly, its particular stage of the elongation cycle. Sequencing reveals two distinct populations of ribosome footprints, 28-30 nucleotides and 20-22 nucleotides long, representing translating ribosomes in distinct states, differentially stabilized by specific elongation inhibitors. We find that the balance of small and large footprints varies by codon and is correlated with translation speed. The ability to visualize conformational changes in the ribosome during elongation, at single-codon resolution, provides a new way to study the detailed kinetics of translation and a new probe with which to identify the factors that affect each step in the elongation cycle.DOI: http://dx.doi.org/10.7554/eLife.01257.001.

摘要

在翻译延伸过程中,核糖体沿着其mRNA模板向前移动,纳入每个新的氨基酸,并从一个密码子转移到下一个密码子。延伸循环需要核糖体进行显著的结构重排。我们在此表明,对核糖体保护的mRNA片段进行深度测序不仅能揭示每个核糖体的位置,还意外地揭示了其在延伸循环中的特定阶段。测序揭示了两种不同长度的核糖体足迹群体,分别为28 - 30个核苷酸和20 - 22个核苷酸,代表处于不同状态的正在翻译的核糖体,它们在特定延伸抑制剂的作用下具有不同的稳定性。我们发现,小足迹和大足迹的平衡因密码子而异,并且与翻译速度相关。以单密码子分辨率观察延伸过程中核糖体构象变化的能力,为研究翻译的详细动力学提供了一种新方法,也为识别影响延伸循环中每个步骤的因素提供了一种新的探针。DOI: http://dx.doi.org/10.7554/eLife.01257.001

https://cdn.ncbi.nlm.nih.gov/pmc/blobs/4294/4052883/c1a302531905/elife01257f001.jpg

文献AI研究员

20分钟写一篇综述,助力文献阅读效率提升50倍。

立即体验

用中文搜PubMed

大模型驱动的PubMed中文搜索引擎

马上搜索

文档翻译

学术文献翻译模型,支持多种主流文档格式。

立即体验