Rharass Tareck, Lemcke Heiko, Lantow Margareta, Kuznetsov Sergei A, Weiss Dieter G, Panáková Daniela
From Electrochemical Signaling in Development and Disease, Max-Delbrück-Center for Molecular Medicine, Robert-Rössle-Strasse 10, D-13125 Berlin-Buch and Cell Biology and Biosystems Technology, Institute of Biological Sciences, and Live Cell Imaging Center, University of Rostock, Albert-Einstein-Strasse 3, D-18059 Rostock, Germany.
Cell Biology and Biosystems Technology, Institute of Biological Sciences, and Live Cell Imaging Center, University of Rostock, Albert-Einstein-Strasse 3, D-18059 Rostock, Germany.
J Biol Chem. 2014 Oct 3;289(40):27937-51. doi: 10.1074/jbc.M114.573519. Epub 2014 Aug 14.
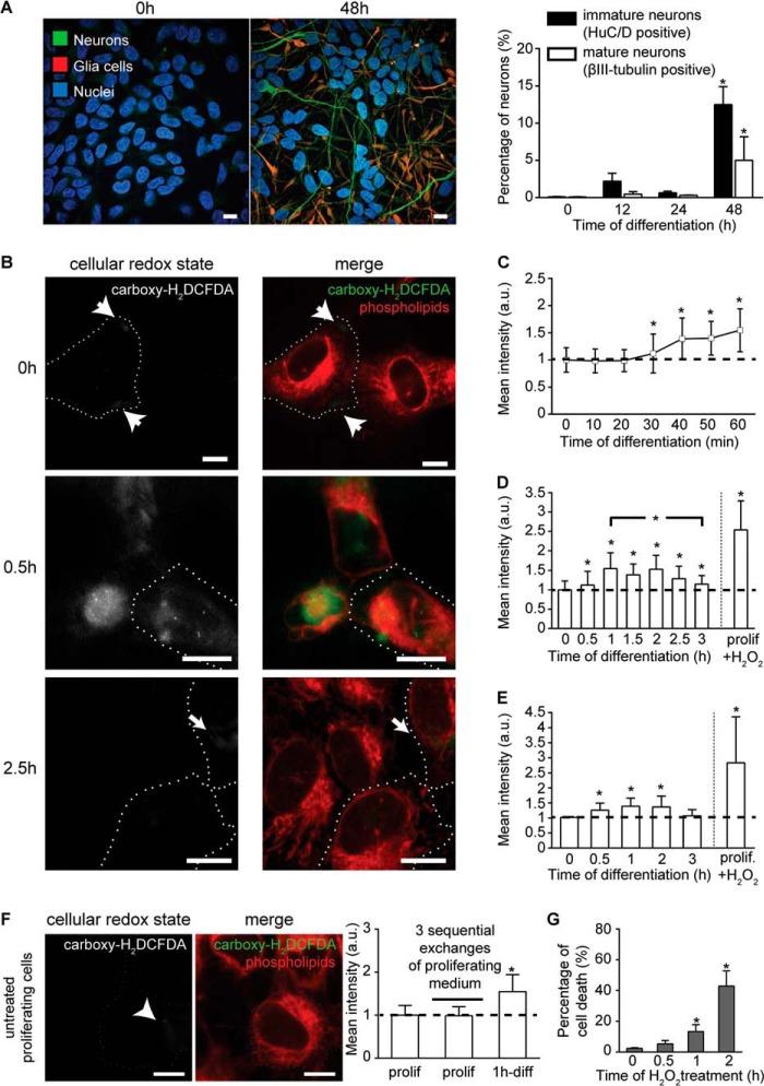
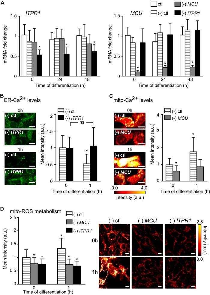
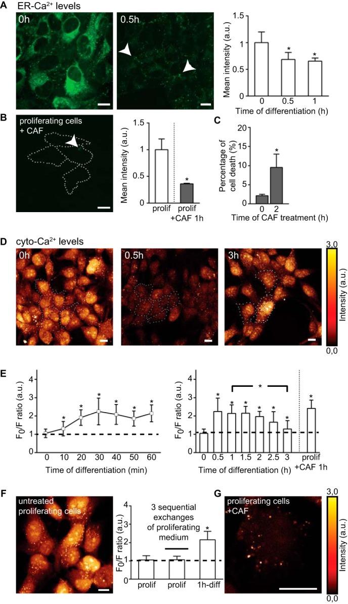
Emerging evidence suggests that reactive oxygen species (ROS) can stimulate the Wnt/β-catenin pathway in a number of cellular processes. However, potential sources of endogenous ROS have not been thoroughly explored. Here, we show that growth factor depletion in human neural progenitor cells induces ROS production in mitochondria. Elevated ROS levels augment activation of Wnt/β-catenin signaling that regulates neural differentiation. We find that growth factor depletion stimulates the release of Ca(2+) from the endoplasmic reticulum stores. Ca(2+) subsequently accumulates in the mitochondria and triggers ROS production. The inhibition of mitochondrial Ca(2+) uptake with simultaneous growth factor depletion prevents the rise in ROS metabolism. Moreover, low ROS levels block the dissociation of the Wnt effector Dishevelled from nucleoredoxin. Attenuation of the response amplitudes of pathway effectors delays the onset of the Wnt/β-catenin pathway activation and results in markedly impaired neuronal differentiation. Our findings reveal Ca(2+)-mediated ROS metabolic cues that fine-tune the efficiency of cell differentiation by modulating the extent of the Wnt/β-catenin signaling output.
新出现的证据表明,活性氧(ROS)可在许多细胞过程中刺激Wnt/β-连环蛋白信号通路。然而,内源性ROS的潜在来源尚未得到充分探索。在此,我们表明,人类神经祖细胞中生长因子的缺失会诱导线粒体产生ROS。升高的ROS水平增强了调节神经分化的Wnt/β-连环蛋白信号的激活。我们发现,生长因子的缺失会刺激内质网钙库释放Ca(2+)。Ca(2+)随后在线粒体中积累并触发ROS产生。同时缺失生长因子时抑制线粒体Ca(2+)摄取可防止ROS代谢增加。此外,低ROS水平会阻止Wnt效应蛋白Dishevelled与核氧化还原蛋白的解离。通路效应器反应幅度的减弱会延迟Wnt/β-连环蛋白信号通路激活的起始,并导致神经元分化明显受损。我们的研究结果揭示了Ca(2+)介导的ROS代谢线索,其通过调节Wnt/β-连环蛋白信号输出的程度来微调细胞分化的效率。