Suppr超能文献

香烟烟雾提取物通过JAK2/STAT3途径诱导小鼠巨噬细胞M2极化

Induction of murine macrophage M2 polarization by cigarette smoke extract via the JAK2/STAT3 pathway.

作者信息

Yuan Fengjiao, Fu Xiao, Shi Hengfei, Chen Guopu, Dong Ping, Zhang Weiyun

机构信息

Jiangsu Key Laboratory of Molecular Medicine, Medical School, Nanjing University, Nanjing, China.

Jiangsu Key Laboratory of Molecular Medicine, Medical School, Nanjing University, Nanjing, China; The Affiliated Drum Tower Hospital of Nanjing University Medical School, Nanjing, Jiangsu Province, China.

出版信息

PLoS One. 2014 Sep 8;9(9):e107063. doi: 10.1371/journal.pone.0107063. eCollection 2014.

Abstract

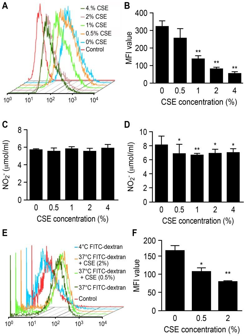
Cigarette smoking is a major pathogenic factor in lung cancer. Macrophages play an important role in host defense and adaptive immunity. These cells display diverse phenotypes for performing different functions. M2 type macrophages usually exhibit immunosuppressive and tumor-promoting characteristics. Although macrophage polarization toward the M2 phenotype has been observed in the lungs of cigarette smokers, the molecular basis of the process remains unclear. In this study, we evaluated the possible mechanisms for the polarization of mouse macrophages that are induced by cigarette smoking (CS) or cigarette smoke extract (CSE). The results showed that exposure to CSE suppressed the production of reactive oxygen species (ROS) and nitric oxide (NO) and down-regulated the phagocytic ability of Ana-1 cells. The CD163 expressions on the surface of macrophages from different sources were significantly increased in in vivo and in vitro studies. The M1 macrophage cytokines TNF-α, IL-12p40 and enzyme iNOS decreased in the culture supernatant, and their mRNA levels decreased depending on the time and concentration of CSE. In contrast, the M2 phenotype macrophage cytokines IL-10, IL-6, TGF-β1 and TGF-β2 were up-regulated. Moreover, phosphorylation of JAK2 and STAT3 was observed after the Ana-1 cells were treated with CSE. In addition, pretreating the Ana-1 cells with the STAT3 phosphorylation inhibitor WP1066 inhibited the CSE-induced CD163 expression, increased the mRNA level of IL-10 and significantly decreased the mRNA level of IL-12. In conclusion, we demonstrated that the M2 polarization of macrophages induced by CS could be mediated through JAK2/STAT3 pathway activation.

摘要

吸烟是肺癌的主要致病因素。巨噬细胞在宿主防御和适应性免疫中发挥重要作用。这些细胞表现出多种表型以执行不同功能。M2型巨噬细胞通常表现出免疫抑制和肿瘤促进特性。尽管在吸烟者的肺部已观察到巨噬细胞向M2表型极化,但该过程的分子基础仍不清楚。在本研究中,我们评估了由吸烟(CS)或香烟烟雾提取物(CSE)诱导的小鼠巨噬细胞极化的可能机制。结果表明,暴露于CSE会抑制活性氧(ROS)和一氧化氮(NO)的产生,并下调Ana-1细胞的吞噬能力。在体内和体外研究中,不同来源巨噬细胞表面的CD163表达均显著增加。培养上清液中M1巨噬细胞细胞因子TNF-α、IL-12p40和酶iNOS减少,其mRNA水平根据CSE的时间和浓度而降低。相反,M2表型巨噬细胞细胞因子IL-10、IL-6、TGF-β1和TGF-β2上调。此外,Ana-1细胞用CSE处理后观察到JAK2和STAT3的磷酸化。另外,用STAT3磷酸化抑制剂WP1066预处理Ana-1细胞可抑制CSE诱导的CD163表达,增加IL-10的mRNA水平,并显著降低IL-12的mRNA水平。总之,我们证明了CS诱导的巨噬细胞M2极化可通过JAK2/STAT3途径激活介导。

https://cdn.ncbi.nlm.nih.gov/pmc/blobs/37a8/4157812/8540726057fe/pone.0107063.g001.jpg

文献AI研究员

20分钟写一篇综述,助力文献阅读效率提升50倍。

立即体验

用中文搜PubMed

大模型驱动的PubMed中文搜索引擎

马上搜索

文档翻译

学术文献翻译模型,支持多种主流文档格式。

立即体验