Suppr超能文献

失败的幽默体验:对人际情感调节的启示

The Experience of Failed Humor: Implications for Interpersonal Affect Regulation.

作者信息

Williams Michele, Emich Kyle J

机构信息

ILR School, Cornell University, Ithaca, NY 14853 USA.

Graduate School of Business, Fordam University, New York, NY USA.

出版信息

J Bus Psychol. 2014;29(4):651-668. doi: 10.1007/s10869-014-9370-9.

Abstract

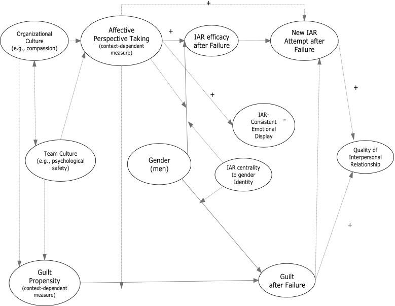
PURPOSE

The purpose of this study was to investigate failed interpersonal affect regulation through the lens of humor. We investigated individual differences that influenced people's affective and cognitive responses to failed humor and their willingness to persist in the interpersonal regulation of positive affect after a failed attempt.

DESIGN/METHODOLOGY/APPROACH: Using well-established autobiographical narrative methods and surveys, we collected data at two time points. All participants ( = 127) received identical surveys at time 1. At time 2, they were randomly assigned to complete a narrative about either successful or failed humor as well as a second survey.

FINDINGS

Using moderated regression analyses and SEM, we found significant differences between our failed and successful humor conditions. Specifically, individual differences, including gender, affective perspective taking, and humor self-efficacy, were associated with negative reactions to failed humor and the willingness of individuals to persist in the interpersonal regulation of positive affect. Moreover, affective perspective taking moderated the effect of gender in both the failed and successful humor conditions.

IMPLICATIONS

Our results suggest that failed humor is no laughing matter. Understanding individuals' willingness to continue in attempts to regulate the affect of others contributes to the comprehension of an understudied phenomenon that has implications for interpersonal behavior in organizations such as helping, group decision making, and intragroup conflict.

ORIGINALITY/VALUE: Studies of interpersonal affect regulation often focus on people's ability to successfully regulate others' emotions. In contrast, this is the first quantitative study to explore factors that influence individual's willingness to persist in interpersonal affect regulation after failure, and to investigate how individual differences influence the personal outcomes associated with failed attempts.

摘要

目的

本研究旨在从幽默的角度探讨人际情感调节失败的情况。我们调查了影响人们对失败幽默的情感和认知反应的个体差异,以及在尝试失败后他们在人际积极情感调节中坚持下去的意愿。

设计/方法/途径:我们采用成熟的自传体叙事方法和调查,在两个时间点收集数据。所有参与者((n = 127))在时间1接受相同的调查。在时间2,他们被随机分配完成一篇关于成功或失败幽默的叙事以及第二项调查。

研究结果

通过调节回归分析和结构方程模型,我们发现失败幽默情境和成功幽默情境之间存在显著差异。具体而言,包括性别、情感观点采择和幽默自我效能感在内的个体差异与对失败幽默的负面反应以及个体在人际积极情感调节中坚持下去的意愿相关。此外,情感观点采择在失败幽默情境和成功幽默情境中均调节了性别的影响。

研究启示

我们的结果表明,失败的幽默并非儿戏。理解个体在尝试调节他人情感时继续坚持的意愿,有助于理解一个研究不足但对组织中的人际行为(如帮助、群体决策和群体内冲突)有影响的现象。

原创性/价值:人际情感调节的研究通常关注人们成功调节他人情绪的能力。相比之下,这是第一项定量研究,旨在探索影响个体在失败后坚持人际情感调节意愿的因素,并调查个体差异如何影响与失败尝试相关的个人结果。

https://cdn.ncbi.nlm.nih.gov/pmc/blobs/46b9/4232757/c5b8600ab303/10869_2014_9370_Fig1_HTML.jpg

文献AI研究员

20分钟写一篇综述,助力文献阅读效率提升50倍。

立即体验

用中文搜PubMed

大模型驱动的PubMed中文搜索引擎

马上搜索

文档翻译

学术文献翻译模型,支持多种主流文档格式。

立即体验