Suppr超能文献

白藜芦醇通过激活AMP活化蛋白激酶(AMPK)α1诱导白色脂肪中棕色样脂肪细胞的形成。

Resveratrol induces brown-like adipocyte formation in white fat through activation of AMP-activated protein kinase (AMPK) α1.

作者信息

Wang S, Liang X, Yang Q, Fu X, Rogers C J, Zhu M, Rodgers B D, Jiang Q, Dodson M V, Du M

机构信息

1] College of Animal Science, ALLTECH-SCAU Animal Nutrition Control Research Alliance, South China Agricultural University, Guangzhou, China [2] Department of Animal Sciences, Washington Center for Muscle Biology, Washington State University, Pullman, WA, USA.

Department of Animal Sciences, Washington Center for Muscle Biology, Washington State University, Pullman, WA, USA.

出版信息

Int J Obes (Lond). 2015 Jun;39(6):967-76. doi: 10.1038/ijo.2015.23. Epub 2015 Mar 12.

Abstract

OBJECTIVE

Development of brown-like/beige adipocytes in white adipose tissue (WAT) helps to reduce obesity. Thus we investigated the effects of resveratrol, a dietary polyphenol capable of preventing obesity and related complications in humans and animal models, on brown-like adipocyte formation in inguinal WAT (iWAT).

METHODS

CD1 female mice (5-month old) were fed a high-fat diet with/without 0.1% resveratrol. In addition, primary stromal vascular cells separated from iWAT were subjected to resveratrol treatment. Markers of brown-like (beige) adipogenesis were measured and the involvement of AMP-activated protein kinase (AMPK) α1 was assessed using conditional knockout.

RESULTS

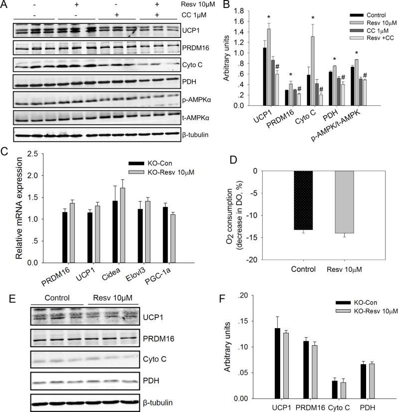
Resveratrol significantly increased mRNA and/or protein expression of brown adipocyte markers, including uncoupling protein 1 (UCP1), PR domain-containing 16, cell death-inducing DFFA-like effector A, elongation of very long-chain fatty acids protein 3, peroxisome proliferator-activated receptor-γ coactivator 1α, cytochrome c and pyruvate dehydrogenase, in differentiated iWAT stromal vascular cells (SVCs), suggesting that resveratrol induced brown-like adipocyte formation in vitro. Concomitantly, resveratrol markedly enhanced AMPKα1 phosphorylation and differentiated SVC oxygen consumption. Such changes were absent in cells lacking AMPKα1, showing that AMPKα1 is a critical mediator of resveratrol action. Resveratrol also induced beige adipogenesis in vivo along with the appearance of multiocular adipocytes, increased UCP1 expression and enhanced fatty acid oxidation.

CONCLUSIONS

Resveratrol induces brown-like adipocyte formation in iWAT via AMPKα1 activation and suggest that its beneficial antiobesity effects may be partly due to the browning of WAT and, as a consequence, increased oxygen consumption.

摘要

目的

白色脂肪组织(WAT)中褐色样/米色脂肪细胞的形成有助于减轻肥胖。因此,我们研究了白藜芦醇(一种能够预防人类和动物模型肥胖及相关并发症的膳食多酚)对腹股沟白色脂肪组织(iWAT)中褐色样脂肪细胞形成的影响。

方法

给5月龄雌性CD1小鼠喂食含或不含0.1%白藜芦醇的高脂饮食。此外,对从iWAT分离的原代基质血管细胞进行白藜芦醇处理。检测褐色样(米色)脂肪生成的标志物,并使用条件性基因敲除评估AMP激活的蛋白激酶(AMPK)α1的参与情况。

结果

白藜芦醇显著增加了分化的iWAT基质血管细胞(SVCs)中褐色脂肪细胞标志物的mRNA和/或蛋白质表达,包括解偶联蛋白1(UCP1)、含PR结构域的蛋白16、细胞死亡诱导DFFA样效应因子A、超长链脂肪酸延伸蛋白3、过氧化物酶体增殖物激活受体γ共激活因子1α、细胞色素c和丙酮酸脱氢酶,表明白藜芦醇在体外诱导了褐色样脂肪细胞的形成。同时,白藜芦醇显著增强了AMPKα1的磷酸化并增加了分化的SVC的氧消耗。在缺乏AMPKα1的细胞中未出现此类变化,表明AMPKα1是白藜芦醇作用的关键介质。白藜芦醇在体内也诱导了米色脂肪生成,同时出现多泡脂肪细胞,增加了UCP1表达并增强了脂肪酸氧化。

结论

白藜芦醇通过激活AMPKα1诱导iWAT中褐色样脂肪细胞的形成,并表明其有益的抗肥胖作用可能部分归因于WAT的褐变以及由此导致的氧消耗增加。

https://cdn.ncbi.nlm.nih.gov/pmc/blobs/dc1e/4575949/96a7129437cd/nihms647340f1.jpg

文献AI研究员

20分钟写一篇综述,助力文献阅读效率提升50倍。

立即体验

用中文搜PubMed

大模型驱动的PubMed中文搜索引擎

马上搜索

文档翻译

学术文献翻译模型,支持多种主流文档格式。

立即体验