Suppr超能文献

解析与蚊子按蚊唾液腺双重摄食相关的分子复杂性。

Unraveling dual feeding associated molecular complexity of salivary glands in the mosquito Anopheles culicifacies.

机构信息

Host-Parasite Interaction Biology Group, National Institute of Malaria Research, Sector-8, Dwarka, Delhi 110077, India Nano and Biotechnology Department, Guru Jambheshwar University, Hisar, Haryana 125001, India.

Host-Parasite Interaction Biology Group, National Institute of Malaria Research, Sector-8, Dwarka, Delhi 110077, India.

出版信息

Biol Open. 2015 Jul 10;4(8):1002-15. doi: 10.1242/bio.012294.

Abstract

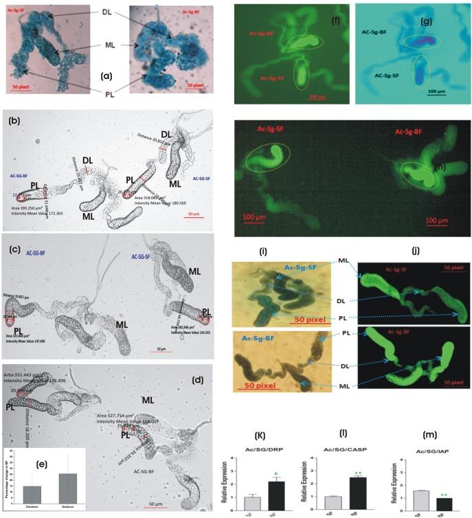
Mosquito salivary glands are well known to facilitate meal acquisition, however the fundamental question on how adult female salivary gland manages molecular responses during sugar versus blood meal uptake remains unanswered. To investigate these responses, we analyzed a total of 58.5 million raw reads generated from two independent RNAseq libraries of the salivary glands collected from 3-4 day-old sugar and blood fed Anopheles culicifacies mosquitoes. Comprehensive functional annotation analysis of 10,931 contigs unraveled that salivary glands may encode diverse nature of proteins in response to distinct physiological feeding status. Digital gene expression analysis and PCR validation indicated that first blood meal significantly alters the molecular architecture of the salivary glands. Comparative microscopic analysis also revealed that first blood meal uptake not only causes an alteration of at least 12-22% of morphological features of the salivary glands but also results in cellular changes e.g. apoptosis, confirming together that adult female salivary glands are specialized organs to manage meal specific responses. Unraveling the underlying mechanism of mosquito salivary gene expression, controlling dual feeding associated responses may provide a new opportunity to control vector borne diseases.

摘要

蚊子的唾液腺是众所周知的,有助于获取食物,然而,关于成年雌性唾液腺如何在吸食糖和血液时管理分子反应的基本问题仍然没有答案。为了研究这些反应,我们分析了从 3-4 天龄吸食糖和血液的按蚊唾液腺中收集的两个独立 RNAseq 文库中总共 5850 万条原始reads。对 10931 个连续序列的全面功能注释分析表明,唾液腺可能会针对不同的生理摄食状态编码不同性质的蛋白质。数字基因表达分析和 PCR 验证表明,第一次血液摄食显著改变了唾液腺的分子结构。比较显微镜分析还表明,第一次血液摄食不仅导致唾液腺形态特征至少改变 12-22%,而且还导致细胞变化,例如细胞凋亡,共同证实成年雌性唾液腺是专门管理特殊摄食反应的器官。揭示蚊子唾液基因表达的潜在机制,控制与双重摄食相关的反应可能为控制媒介传播疾病提供新的机会。

https://cdn.ncbi.nlm.nih.gov/pmc/blobs/f06f/4542284/f9bd2804bdce/biolopen-4-012294-g1.jpg

相似文献

5
Comparative proteomics of salivary glands of mosquitoes using tandem mass tag (TMT) mass spectrometry.
J Vector Borne Dis. 2018 Apr-Jun;55(2):98-110. doi: 10.4103/0972-9062.242570.
6
Salivary gland transcriptome analysis in response to sugar feeding in malaria vector Anopheles stephensi.
J Insect Physiol. 2011 Oct;57(10):1399-406. doi: 10.1016/j.jinsphys.2011.07.007. Epub 2011 Jul 20.
8
Salivary gland transcriptome analysis during Plasmodium infection in malaria vector Anopheles stephensi.
Int J Infect Dis. 2009 Sep;13(5):636-46. doi: 10.1016/j.ijid.2008.07.027. Epub 2009 Jan 6.
10
Hemocytome: deep sequencing analysis of mosquito blood cells in Indian malarial vector Anopheles stephensi.
Gene. 2016 Jul 10;585(2):177-90. doi: 10.1016/j.gene.2016.02.031. Epub 2016 Feb 23.

引用本文的文献

2
Genetic changes of tempers host tissue-specific responses in .
Curr Res Immunol. 2021 Feb 20;2:12-22. doi: 10.1016/j.crimmu.2021.02.002. eCollection 2021.
4
Molecular and Functional Characterization of Trehalase in the Mosquito .
Front Physiol. 2020 Nov 19;11:575718. doi: 10.3389/fphys.2020.575718. eCollection 2020.
5
Altered Gut Microbiota and Immunity Defines Survival in .
Front Immunol. 2020 May 14;11:609. doi: 10.3389/fimmu.2020.00609. eCollection 2020.
8

本文引用的文献

1
Composition of Anopheles coluzzii and Anopheles gambiae microbiota from larval to adult stages.
Infect Genet Evol. 2014 Dec;28:715-24. doi: 10.1016/j.meegid.2014.09.029. Epub 2014 Oct 2.
2
Insights into the epigenomic landscape of the human malaria vector Anopheles gambiae.
Front Genet. 2014 Aug 15;5:277. doi: 10.3389/fgene.2014.00277. eCollection 2014.
3
Aedesin: structure and antimicrobial activity against multidrug resistant bacterial strains.
PLoS One. 2014 Aug 27;9(8):e105441. doi: 10.1371/journal.pone.0105441. eCollection 2014.
4
In depth annotation of the Anopheles gambiae mosquito midgut transcriptome.
BMC Genomics. 2014 Jul 29;15(1):636. doi: 10.1186/1471-2164-15-636.
5
Salivary glands harbor more diverse microbial communities than gut in Anopheles culicifacies.
Parasit Vectors. 2014 May 20;7:235. doi: 10.1186/1756-3305-7-235.
7
Comparison of RNA-Seq and microarray in transcriptome profiling of activated T cells.
PLoS One. 2014 Jan 16;9(1):e78644. doi: 10.1371/journal.pone.0078644. eCollection 2014.
8
'Manipulation' without the parasite: altered feeding behaviour of mosquitoes is not dependent on infection with malaria parasites.
Proc Biol Sci. 2013 May 22;280(1763):20130711. doi: 10.1098/rspb.2013.0711. Print 2013 Jul 22.
9
Diversity and function of bacterial microbiota in the mosquito holobiont.
Parasit Vectors. 2013 May 20;6:146. doi: 10.1186/1756-3305-6-146.
10
Unique thrombin inhibition mechanism by anophelin, an anticoagulant from the malaria vector.
Proc Natl Acad Sci U S A. 2012 Dec 26;109(52):E3649-58. doi: 10.1073/pnas.1211614109. Epub 2012 Dec 5.

文献AI研究员

20分钟写一篇综述,助力文献阅读效率提升50倍。

立即体验

用中文搜PubMed

大模型驱动的PubMed中文搜索引擎

马上搜索

文档翻译

学术文献翻译模型,支持多种主流文档格式。

立即体验