Cozen Aaron E, Quartley Erin, Holmes Andrew D, Hrabeta-Robinson Eva, Phizicky Eric M, Lowe Todd M
Department of Biomolecular Engineering, University of California Santa Cruz, Santa Cruz, California, USA.
Department of Biochemistry &Biophysics, University of Rochester School of Medicine, Rochester, New York, USA.
Nat Methods. 2015 Sep;12(9):879-84. doi: 10.1038/nmeth.3508. Epub 2015 Aug 3.
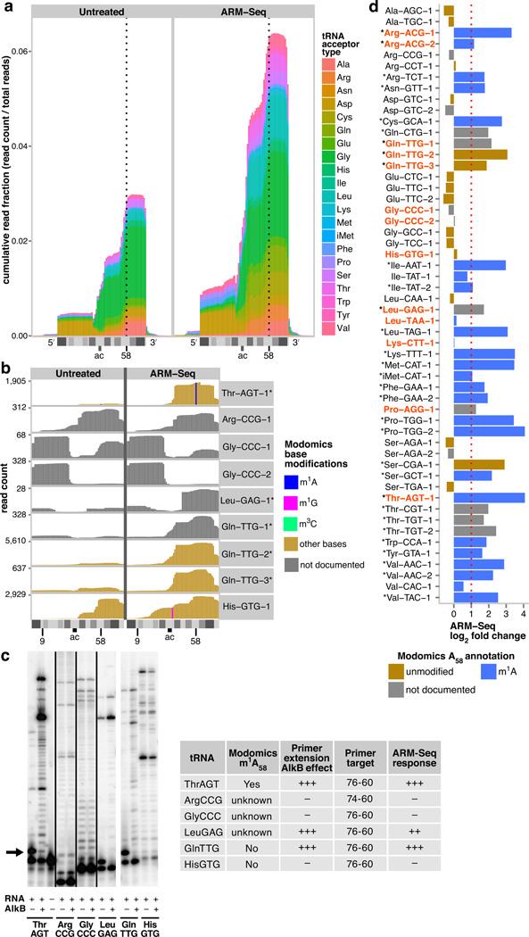
High-throughput RNA sequencing has accelerated discovery of the complex regulatory roles of small RNAs, but RNAs containing modified nucleosides may escape detection when those modifications interfere with reverse transcription during RNA-seq library preparation. Here we describe AlkB-facilitated RNA methylation sequencing (ARM-seq), which uses pretreatment with Escherichia coli AlkB to demethylate N(1)-methyladenosine (m(1)A), N(3)-methylcytidine (m(3)C) and N(1)-methylguanosine (m(1)G), all commonly found in tRNAs. Comparative methylation analysis using ARM-seq provides the first detailed, transcriptome-scale map of these modifications and reveals an abundance of previously undetected, methylated small RNAs derived from tRNAs. ARM-seq demonstrates that tRNA fragments accurately recapitulate the m(1)A modification state for well-characterized yeast tRNAs and generates new predictions for a large number of human tRNAs, including tRNA precursors and mitochondrial tRNAs. Thus, ARM-seq provides broad utility for identifying previously overlooked methyl-modified RNAs, can efficiently monitor methylation state and may reveal new roles for tRNA fragments as biomarkers or signaling molecules.
高通量RNA测序加速了对小RNA复杂调控作用的发现,但当RNA中含有的修饰核苷在RNA测序文库制备过程中干扰逆转录时,这些RNA可能无法被检测到。在此,我们描述了AlkB辅助的RNA甲基化测序(ARM-seq),该方法利用大肠杆菌AlkB进行预处理,使N(1)-甲基腺苷(m(1)A)、N(3)-甲基胞苷(m(3)C)和N(1)-甲基鸟苷(m(1)G)去甲基化,这些修饰常见于转运RNA(tRNA)中。使用ARM-seq进行的比较甲基化分析提供了这些修饰的首张详细的转录组规模图谱,并揭示了大量先前未检测到的、源自tRNA的甲基化小RNA。ARM-seq表明,tRNA片段能够准确重现已充分表征的酵母tRNA的m(1)A修饰状态,并对大量人类tRNA(包括tRNA前体和线粒体tRNA)产生新的预测。因此,ARM-seq在识别先前被忽视的甲基修饰RNA方面具有广泛用途,能够有效监测甲基化状态,并可能揭示tRNA片段作为生物标志物或信号分子的新作用。